АНТИБЛОКИРОВОЧНАЯ СИСТЕМА ТОРМОЗОВ, Diagnostic DTC:C1242

Код DTC Наименование DTC
C1242 Обрыв в цепи питания IG1/IG2

ОПИСАНИЕ

При неисправности в цепи питания ЭБУ системы противоскольжения (электромагнитного клапана главного цилиндра) ЭБУ системы противоскольжения (электромагнитный клапан главного цилиндра) сохраняет коды DTC и запрещает работу, переходя в аварийный режим.

Если напряжение на контакте IG2 находится в диапазоне регистрации DTC вследствие неисправностей узлов, например, цепи аккумуляторной батареи и генератора, сохраняется этот DTC.

Код DTC Условие обнаружения DTC Неисправный участок
C1242 Скорость автомобиля составляет не менее 3 км/час (2 мили в час), и напряжение на контакте IG2 ЭБУ остается на уровне ниже 6,5 В в течение более 7 с.
  • Аккумуляторная батарея

  • Плавкий предохранитель IG2 № 1

  • Система зарядки

  • Жгут или разъем

  • ЭБУ системы противоскольжения (электромагнитный клапан главного цилиндра)

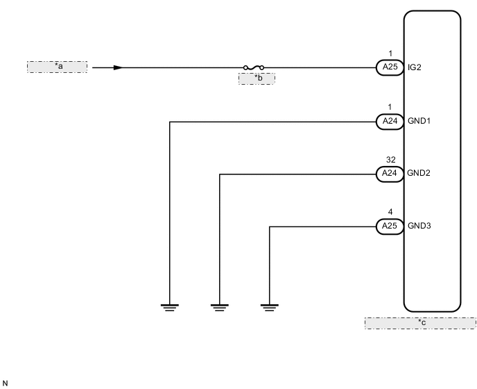
СХЕМА ЭЛЕКТРИЧЕСКИХ СОЕДИНЕНИЙ

B001Y7AE19
*a От цепи IG
*b IG2 № 1
*c ЭБУ системы противоскольжения (электромагнитный клапан главного цилиндра)

ПРЕДОСТЕРЕЖЕНИЕ / ПРИМЕЧАНИЕ / УКАЗАНИЕ

Note


  • После замены электромагнитного клапана главного цилиндра выполните калибровку "нуля" датчика (см. стр. Click here).

  • Перед выполнением следующей процедуры проверки проверьте предохранители цепей, относящихся к данной системе.

ПОРЯДОК ВЫПОЛНЕНИЯ


  1. ПРОВЕРЬТЕ ЖГУТ ПРОВОДОВ И РАЗЪЕМ (КОНТАКТ IG2)


    1. Выключите зажигание.

    2. Отсоедините разъем ЭБУ системы противоскольжения (электромагнитного клапана главного цилиндра).

    3. B001XZDE01
      Обозначения на рисунке
      *a

      Вид спереди разъема со стороны жгута проводов:

      (к ЭБУ системы противоскольжения [электромагнитному клапану главного цилиндра])

      Измерьте напряжение в соответствии со значениями, приведенными в таблице.

      Номинальное напряжение
      Подключение диагностического прибора Положение переключателя Заданные условия
      A25-1 (IG2) - масса Зажигание включено 11-14 В

    NG
    OK
  2. ПРОВЕРЬТЕ ЖГУТ ПРОВОДОВ И РАЗЪЕМ (КОНТАКТЫ GND1, GND2 И GND3)


    1. B001Y3HE03
      Обозначения на рисунке
      *a

      Вид спереди разъема со стороны жгута проводов:

      (к ЭБУ системы противоскольжения [электромагнитному клапану главного цилиндра])

      Выключите зажигание.

    2. Отсоедините разъемы ЭБУ системы противоскольжения (электромагнитного клапана главного цилиндра).

    3. Измерьте сопротивление в соответствии со значениями, приведенными в таблице ниже.

      Номинальное сопротивление
      Подключение диагностического прибора Условие Заданные условия
      A24-1 (GND1) - масса Всегда Менее 1 Ом
      A24-32 (GND2) - масса Всегда Менее 1 Ом
      A25-4 (GND3) - масса Всегда Менее 1 Ом

    NG
    OK
  3. СНОВА ПРОВЕРЬТЕ DTC


    1. Сбросьте коды DTC (см. стр. Click here).

    2. Выключите зажигание.

    3. Проверьте, выводится ли тот же DTC (см. стр. Click here).

      Tech Tips

      Перед повторной проверкой DTC установите на место датчики, разъемы и пр., и верните автомобиль в прежнее состояние.

      Результат
      Результат Перейти к
      DTC не выводится А
      DTC выводятся (для моделей с левосторонним рулевым управлением) B
      DTC выводятся (для моделей с правосторонним рулевым управлением) C

    А
    B
    C