АУДИОВИЗУАЛЬНАЯ СИСТЕМА (для моделей с радиоприемником с дисплеем), Diagnostic DTC:B15C3

Код DTC Наименование DTC
B15C3 Короткое замыкание в выходной цепи динамика

ОПИСАНИЕ

Код DTC Условие обнаружения DTC Неисправный участок
B15C3 Обнаружено короткое замыкание в выходной цепи динамика.
  • Радиоприемник с дисплеем в сборе*1

  • Компонентный стереоусилитель в сборе*2

  • Динамики

  • Жгут или разъем


СХЕМА ЭЛЕКТРИЧЕСКИХ СОЕДИНЕНИЙ

B001YVIE04
B001Y5WE10

ПРЕДОСТЕРЕЖЕНИЕ / ПРИМЕЧАНИЕ / УКАЗАНИЕ

Tech Tips


  • По окончании проверки сбросьте коды DTC.

  • В случае замены радиоприемника с дисплеем в сборе необходимо выполнять контрактные установки автомобиля для подключенных сервисных функций (для моделей с подключенными сервисными функциями).

ПОРЯДОК ВЫПОЛНЕНИЯ


  1. УДАЛИТЕ DTC


    1. Сбросьте DTC (см. стр. Click here).


    ДАЛЕЕ
  2. ПРОВЕРЬТЕ DTC


    1. Повторно проверьте наличие кодов DTC и определите, выводятся ли вновь те же коды DTC (см. стр. Click here).

      OK
      Код DTC B15C3 не выводится.

    OK
    NG
  3. ПРОВЕРЬТЕ СОСТОЯНИЕ АВТОМОБИЛЯ (ТИП ДИНАМИКА)


    1. Проверьте состояние автомобиля.

      Результат
      Результат Следующий шаг
      для моделей с 6 динамиками А
      для моделей с 9 динамиками B

    B
    А
  4. ПРОВЕРЬТЕ ЖГУТ ПРОВОДОВ И РАЗЪЕМ (ЦЕПЬ ДИНАМИКА)


    • *1: для правой стороны

    • *2: для левой стороны


    1. Отсоедините разъемы F122 и F120 радиоприемника с дисплеем в сборе.

    2. Отсоедините разъемы F13*1 и/или F14*2 переднего динамика № 1 в сборе.

    3. Отсоедините разъемы F7*1 и/или F8*2 переднего динамика № 2 в сборе.

    4. Отсоедините разъем J18*1 и/или J19*2 задних динамиков.

      Номинальное сопротивление
      Правая сторона
      Подключение диагностического прибора Условие Заданные условия
      F120-1 (FR+) - F7-1 (+) Всегда Менее 1 Ом
      F120-5 (FR-) - F7-3 (-) Всегда Менее 1 Ом
      F7-2 (TWR+) - F13-1 Всегда Менее 1 Ом
      F7-4 (TWR-) - F13-2 Всегда Менее 1 Ом
      F122-1 (RR+) - J18-1 Всегда Менее 1 Ом
      F122-3 (RR-) - J18-2 Всегда Менее 1 Ом
      F120-1 (FR+) - масса Всегда 10 кОм или более
      F120-5 (FR-) - масса Всегда 10 кОм или более
      F7-2 (TWR+) - масса Всегда 10 кОм или более
      F7-4 (TWR-) - масса Всегда 10 кОм или более
      F122-1 (RR+) - масса Всегда 10 кОм или более
      F122-3 (RR-) - масса Всегда 10 кОм или более
      Левая сторона
      Подключение диагностического прибора Условие Заданные условия
      F120-2 (FL+) - F8-1 (+) Всегда Менее 1 Ом
      F120-6 (FL-) - F8-3 (-) Всегда Менее 1 Ом
      F8-2 (TWL+) - F14-1 Всегда Менее 1 Ом
      F8-4 (TWL-) - F14-2 Всегда Менее 1 Ом
      F122-2 (RL+) - J19-1 Всегда Менее 1 Ом
      F122-6 (RL-) - J19-2 Всегда Менее 1 Ом
      F120-2 (FL+) - масса Всегда 10 кОм или более
      F120-6 (FL-) - масса Всегда 10 кОм или более
      F8-2 (TWL+) - масса Всегда 10 кОм или более
      F8-4 (TWL-) - масса Всегда 10 кОм или более
      F122-2 (RL+) - масса Всегда 10 кОм или более
      F122-6 (RL-) - масса Всегда 10 кОм или более

    NG
    OK
  5. ПРОВЕРЬТЕ ПЕРЕДНИЙ ДИНАМИК № 1 В СБОРЕ


    1. Снимите передний динамик № 1 (см. стр. Click here).

    2. Проверьте передний динамик № 1 (см. стр. Click here).


    NG
    OK
  6. ПРОВЕРЬТЕ ПЕРЕДНИЙ ДИНАМИК № 2 В СБОРЕ


    1. Замените передний динамик № 2 заведомо исправным ( см. стр. Click here).

    2. Убедитесь в исчезновении неисправности.

      Tech Tips


      • Подсоедините все разъемы, которые были отсоединены от передних динамиков № 2 в сборе.

      • Если есть вероятность неисправности переднего левого или правого динамика, проверка осуществляется путем замены правого динамика на левый, а левого - на правый.

      • Описанную выше проверку следует выполнять как для левой, так и для правой стороны.

      OK
      Неисправность пропала.

    OK
    NG
  7. ПРОВЕРЬТЕ ЗАДНИЙ ДИНАМИК


    1. Снимите задний динамик (см. стр. Click here).

    2. Проверьте задний динамик (см. стр. Click here).

      Результат
      Результат Следующий шаг
      OK A
      NG B

    A
    B
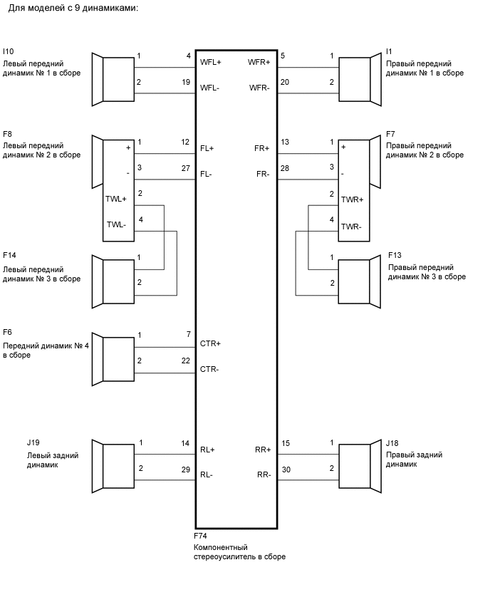
  8. ПРОВЕРЬТЕ ЖГУТ ПРОВОДОВ И РАЗЪЕМ (ЦЕПЬ ДИНАМИКА)


    • *1: для правой стороны

    • *2: для левой стороны


    1. Отсоедините разъем F74 компонентного стереоусилителя в сборе.

    2. Отсоедините разъем I1*1 и/или I10*2 переднего динамика № 1.

    3. Отсоедините разъемы F7*1 и/или F8*2 переднего динамика № 2 в сборе.

    4. Отсоедините разъемы F13*1 и/или F14*2 переднего динамика № 3 в сборе.

    5. Отсоедините разъем F6 переднего динамика № 4.

    6. Отсоедините разъем J18*1 и/или J19*2 задних динамиков.

      Номинальное сопротивление
      Для переднего динамика № 4 в сборе
      Подключение диагностического прибора Условие Заданные условия
      F74-7 (CTR+) - F6-1 Всегда Менее 1 Ом
      F74-22 (CTR-) - F6-2 Всегда Менее 1 Ом
      F74-7 (CTR+) - масса Всегда 10 кОм или более
      F74-22 (CTR-) - масса Всегда 10 кОм или более
      Правая сторона
      Подключение диагностического прибора Условие Заданные условия
      F74-5 (WFR+) - I1-1 Всегда Менее 1 Ом
      F74-20 (WFR-) - I1-2 Всегда Менее 1 Ом
      F74-13 (FR+) - F7-1 (+) Всегда Менее 1 Ом
      F74-28 (FR-) - F7-3 (-) Всегда Менее 1 Ом
      F7-2 (TWR+) - F13-1 Всегда Менее 1 Ом
      F7-4 (TWR-) - F13-2 Всегда Менее 1 Ом
      F74-15 (RR+) - J18-1 Всегда Менее 1 Ом
      F74-30 (RR-) - J18-2 Всегда Менее 1 Ом
      F74-5 (WFR+) - масса Всегда 10 кОм или более
      F74-20 (WFR-) - масса Всегда 10 кОм или более
      F74-13 (FR+) - масса Всегда 10 кОм или более
      F74-28 (FR-) - масса Всегда 10 кОм или более
      F7-2 (TWR+) - масса Всегда 10 кОм или более
      F7-4 (TWR-) - масса Всегда 10 кОм или более
      F74-15 (RR+) - масса Всегда 10 кОм или более
      F74-30 (RR-) - масса Всегда 10 кОм или более
      Левая сторона
      Подключение диагностического прибора Условие Заданные условия
      F74-4 (WFL+) - I10-1 Всегда Менее 1 Ом
      F74-19 (WFL-) - I10-2 Всегда Менее 1 Ом
      F74-12 (FL+) - F8-1 (+) Всегда Менее 1 Ом
      F74-27 (FL-) - F8-3 (-) Всегда Менее 1 Ом
      F8-2 (TWL+) - F14-2 Всегда Менее 1 Ом
      F8-4 (TWL-) - F14-1 Всегда Менее 1 Ом
      F74-14 (RL+) - J19-1 Всегда Менее 1 Ом
      F74-29 (RL-) - J19-2 Всегда Менее 1 Ом
      F74-4 (WFL+) - масса Всегда 10 кОм или более
      F74-19 (WFL-) - масса Всегда 10 кОм или более
      F74-12 (FL+) - масса Всегда 10 кОм или более
      F74-27 (FL-) - масса Всегда 10 кОм или более
      F8-2 (TWL+) - масса Всегда 10 кОм или более
      F8-4 (TWL-) - масса Всегда 10 кОм или более
      F74-14 (RL+) - масса Всегда 10 кОм или более
      F74-29 (RL-) - масса Всегда 10 кОм или более

    NG
    OK
  9. ПРОВЕРЬТЕ ПЕРЕДНИЙ ДИНАМИК № 1 В СБОРЕ


    1. Снимите передний динамик № 1 (см. стр. Click here).

    2. Проверьте передний динамик № 1 (см. стр. Click here).


    NG
    OK
  10. ПРОВЕРЬТЕ ПЕРЕДНИЙ ДИНАМИК № 2 В СБОРЕ


    1. Замените передний динамик № 2 заведомо исправным ( см. стр. Click here).

    2. Убедитесь в исчезновении неисправности.

      Tech Tips


      • Подсоедините все разъемы, которые были отсоединены от передних динамиков № 2 в сборе.

      • Если есть вероятность неисправности переднего левого или правого динамика, проверка осуществляется путем замены правого динамика на левый, а левого - на правый.

      • Описанную выше проверку следует выполнять как для левой, так и для правой стороны.

      OK
      Неисправность пропала.

    OK
    NG
  11. ПРОВЕРЬТЕ ПЕРЕДНИЙ ДИНАМИК № 4 В СБОРЕ


    1. Замените передний динамик № 4 заведомо исправным ( см. стр. Click here).

    2. Убедитесь в исчезновении неисправности.

      Tech Tips

      Подсоедините все разъемы, которые были отсоединены от передних динамиков № 4 в сборе.

      OK
      Неисправность пропала.

    OK
    NG
  12. ПРОВЕРЬТЕ ПЕРЕДНИЙ ДИНАМИК № 3 В СБОРЕ


    1. Замените передний динамик № 3 заведомо исправным ( см. стр. Click here).

    2. Убедитесь в исчезновении неисправности.

      Tech Tips


      • Подсоедините все разъемы, которые были отсоединены от передних динамиков № 3 в сборе.

      • Если есть вероятность неисправности переднего левого или правого динамика, проверка осуществляется путем замены правого динамика на левый, а левого - на правый.

      • Описанную выше проверку следует выполнять как для левой, так и для правой стороны.

      OK
      Неисправность пропала.

    OK
    NG
  13. ПРОВЕРЬТЕ ЗАДНИЙ ДИНАМИК


    1. Снимите задний динамик (см. стр. Click here).

    2. Проверьте задний динамик (см. стр. Click here).

      Результат
      Результат Перейти к
      OK А
      NG B

    А
    B