СИСТЕМА ОСВЕЩЕНИЯ Цепь задних противотуманных фонарей

Код DTC Наименование DTC
Цепь задних противотуманных фонарей

ОПИСАНИЕ

Включение задних противотуманных фонарей осуществляется под управлением главного ЭБУ кузова (бортового ЭБУ сети мультиплексной связи).

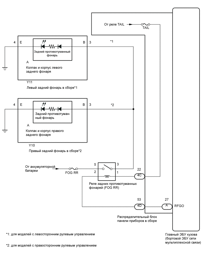
СХЕМА СОЕДИНЕНИЙ

E301966E02

ПРЕДОСТЕРЕЖЕНИЕ / ПРИМЕЧАНИЕ / УКАЗАНИЕ

Note:
  • Перед выполнением следующей процедуры проверки проверьте предохранители цепей, относящихся к данной системе.

  • Прежде чем приступать к поиску неисправностей, убедитесь, что цепь реле задних фонарей работает должным образом.

  • В случае замены главного ЭБУ кузова (бортового ЭБУ сети мультиплексной связи) обратитесь к бюллетеню технического обслуживания.

  • Поскольку аккумуляторная батарея системы блокировки дверей устанавливается между аккумуляторной батареей автомобиля и главным ЭБУ кузова (бортовым ЭБУ сети мультиплексной связи), перед выполнением данной процедуры диагностики сначала выполните проверку без снятия с автомобиля, чтобы убедиться в отсутствии неисправностей в цепи питания главного ЭБУ кузова (бортового ЭБУ сети мультиплексной связи).*

    *: для моделей с батареей системы блокировки дверей

ПОРЯДОК ВЫПОЛНЕНИЯ

  1. ВЫПОЛНИТЕ АКТИВНУЮ ДИАГНОСТИКУ С ПОМОЩЬЮ GTS (REAR FOG LIGHT RELAY)

    1. При помощи GTS выполните активную диагностику.

      Нажмите здесьЩелкните по следующей ссылке

      Body Electrical > Main Body > Active Test

      Информация на дисплее прибора

      Измеряемая величина

      Диапазон регулирования

      Замечание по диагностике

      Rear Fog Light Relay

      Реле задних противотуманных фонарей

      ON (ВКЛ) или OFF (ВЫКЛ)

      Переключатель света фар (переключатель противотуманных фар) установлен в положение TAIL.

      Body Electrical > Main Body > Active Test

      Информация на дисплее прибора

      Rear Fog Light Relay

      Tip:

      Проверяйте работу с включенными задними фонарями.

    Result

    Result

    Перейдите к

    Испытание Active Test выполняется должным образом

    A

    Испытание Active Test не выполняется должным образом (для моделей с левосторонним рулевым управлением)

    B

    Испытание Active Test не выполняется должным образом (для моделей с правосторонним рулевым управлением)

    C

    A

    ПЕРЕЙДИТЕ К СЛЕДУЮЩЕМУ ПРЕДПОЛАГАЕМОМУ УЧАСТКУ, УКАЗАННОМУ В ТАБЛИЦЕ ПРИЗНАКОВ НЕИСПРАВНОСТЕЙ

    C

    ПРОВЕРЬТЕ РЕЛЕ ЗАДНИХ ПРОТИВОТУМАННЫХ ФОНАРЕЙ (FOG RR)Щелкните по следующей ссылке

    B
  2. ПРОВЕРЬТЕ РЕЛЕ ЗАДНИХ ПРОТИВОТУМАННЫХ ФОНАРЕЙ (FOG RR)

    1. Извлеките реле задних противотуманных фонарей из распределительного блока.

    2. Проверьте реле задних противотуманных фонарей.

      Нажмите здесьЩелкните по следующей ссылке

    Результат

    Перейти к

    OK

    НЕ СООТВ.

    НЕ СООТВ.

    ЗАМЕНИТЕ РЕЛЕ ЗАДНИХ ПРОТИВОТУМАННЫХ ФОНАРЕЙ (FOG RR)

    СООТВ
  3. ПРОВЕРЬТЕ ЖГУТ ПРОВОДОВ И РАЗЪЕМ (РЕЛЕ ЗАДНИХ ПРОТИВОТУМАННЫХ ФОНАРЕЙ (FOG RR) - АККУМУЛЯТОРНАЯ БАТАРЕЯ)

    1. B340809C10

      *a

      Вид спереди разъема со стороны жгута проводов:

      (к реле задних противотуманных фонарей [FOG RR])

      Извлеките реле задних противотуманных фонарей из распределительного блока.

    2. Измерьте напряжение в соответствии со значениями, приведенными в таблице.

      Номинальное напряжение

      Подключение диагностического прибора

      Условие

      Номинальное значение

      Контакт 5 реле - масса

      Всегда

      11-14 В

    Результат

    Перейти к

    OK

    НЕ СООТВ.

    НЕ СООТВ.

    ОТРЕМОНТИРУЙТЕ ИЛИ ЗАМЕНИТЕ ЖГУТ ПРОВОДОВ ИЛИ РАЗЪЕМ

    СООТВ
  4. ПРОВЕРЬТЕ ЖГУТ ПРОВОДОВ И РАЗЪЕМ (РЕЛЕ TAIL - РЕЛЕ ЗАДНИХ ПРОТИВОТУМАННЫХ ФОНАРЕЙ (FOG RR))

    1. B340809C10

      *a

      Вид спереди разъема со стороны жгута проводов:

      (к реле задних противотуманных фонарей [FOG RR])

      Извлеките реле задних противотуманных фонарей из распределительного блока.

    2. Измерьте напряжение в соответствии со значениями, приведенными в таблице.

      Номинальное напряжение

      Контакты для подключения диагностического прибора

      Положение переключателя

      Номинальное значение

      Контакт 1 реле - масса

      • Переключатель света фар (переключатель противотуманных фар) выключен → TAIL или HEAD (если переключатель света фар автомобиля выключен)

      • Переключатель света фар (переключатель противотуманных фар) в положении AUTO, ближний свет: выключен → включен

      Менее 1 В → 11-14 В

      Если включен ближний свет, осветите датчик автоматического управления освещением лампой, чтобы перевести систему в дневной режим.

    Result

    Перейти к

    OK

    НЕ СООТВ.

    НЕ СООТВ.

    ПРОВЕРЬТЕ ЖГУТ ПРОВОДОВ И РАЗЪЕМ (РЕЛЕ ЗАДНИХ ПРОТИВОТУМАННЫХ ФОНАРЕЙ [FOG RR] – РАСПРЕДЕЛИТЕЛЬНЫЙ БЛОК ПАНЕЛИ ПРИБОРОВ В СБОРЕ)Щелкните по следующей ссылке

    СООТВ
  5. ПРОВЕРЬТЕ ЖГУТ ПРОВОДОВ И РАЗЪЕМ (РЕЛЕ ЗАДНИХ ПРОТИВОТУМАННЫХ ФОНАРЕЙ (FOG RR) - ЛЕВЫЙ ЗАДНИЙ ФОНАРЬ В СБОРЕ И МАССА)

    1. Извлеките реле задних противотуманных фонарей из распределительного блока.

    2. Отсоедините разъем Y11 левого заднего фонаря в сборе.

    3. Измерьте сопротивление в соответствии со значениями, приведенными в таблице.

      Номинальное сопротивление

      Подключение диагностического прибора

      Условие

      Номинальное значение

      Контакт 3 реле - Y11-3 (B)

      Всегда

      Менее 1 Ом

      Y11-4 (E) - масса

      Всегда

      Менее 1 Ом

      Контакт 3 реле или Y11-3 (B) - масса

      Всегда

      10 кОм или более

    Результат

    Перейти к

    OK

    НЕ СООТВ.

    НЕ СООТВ.

    ОТРЕМОНТИРУЙТЕ ИЛИ ЗАМЕНИТЕ ЖГУТ ПРОВОДОВ ИЛИ РАЗЪЕМ

    СООТВ
  6. ПРОВЕРЬТЕ ЖГУТ ПРОВОДОВ И РАЗЪЕМ (РЕЛЕ ЗАДНИХ ПРОТИВОТУМАННЫХ ФОНАРЕЙ (FOG RR) - ГЛАВНЫЙ ЭБУ КУЗОВА (БОРТОВОЙ ЭБУ СЕТИ МУЛЬТИПЛЕКСНОЙ СВЯЗИ))

    1. Извлеките реле задних противотуманных фонарей из распределительного блока.

    2. Снимите распределительный блок панели приборов в сборе.

      Для моделей с левосторонним рулевым управлением:

      Нажмите здесьЩелкните по следующей ссылке

      Для моделей с правосторонним рулевым управлением:

      Нажмите здесьЩелкните по следующей ссылке

    3. Снимите главный ЭБУ кузова (бортовой ЭБУ сети мультиплексной связи) с распределительного блока панели приборов в сборе.

      Для моделей с левосторонним рулевым управлением:

      Нажмите здесьЩелкните по следующей ссылке

      Для моделей с правосторонним рулевым управлением:

      Нажмите здесьЩелкните по следующей ссылке

    4. Подсоедините разъем 4D распределительного блока панели приборов.

    5. Измерьте сопротивление в соответствии со значениями, приведенными в таблице.

      Номинальное сопротивление

      Подключение диагностического прибора

      Условие

      Номинальное значение

      Контакт 2 реле - A-27 (RFGO)

      Всегда

      Менее 1 Ом

      Контакт 2 реле или A-27 (RFGO) - масса

      Всегда

      10 кОм или более

    Результат

    Перейти к

    OK

    НЕ СООТВ.

    НЕ СООТВ.

    ПРОВЕРЬТЕ ЖГУТ ПРОВОДОВ И РАЗЪЕМ (РЕЛЕ ЗАДНИХ ПРОТИВОТУМАННЫХ ФОНАРЕЙ [FOG RR] – РАСПРЕДЕЛИТЕЛЬНЫЙ БЛОК ПАНЕЛИ ПРИБОРОВ В СБОРЕ)Щелкните по следующей ссылке

    СООТВ
  7. ПРОВЕРЬТЕ ЛЕВЫЙ ЗАДНИЙ ФОНАРЬ В СБОРЕ

    1. Снимите левый задний фонарь в сборе.

      Нажмите здесьЩелкните по следующей ссылке

    2. Проверьте левый задний фонарь в сборе.

      Нажмите здесьЩелкните по следующей ссылке

    Результат

    Перейти к

    OK

    НЕ СООТВ.

    OK

    ЗАМЕНИТЕ ГЛАВНЫЙ ЭБУ КУЗОВА (БОРТОВОЙ ЭБУ СЕТИ МУЛЬТИПЛЕКСНОЙ СВЯЗИ)

    Для моделей с левосторонним рулевым управлением:

    Нажмите здесьЩелкните по следующей ссылке

    Для моделей с правосторонним рулевым управлением:

    Нажмите здесьЩелкните по следующей ссылке

    НЕ СООТВ.

    ПРОВЕРЬТЕ ПАТРОН И ЖГУТ ЭЛЕКТРОПРОВОДКИ ЛЕВОГО ЗАДНЕГО ФОНАРЯЩелкните по следующей ссылке

  8. ПРОВЕРЬТЕ ЖГУТ ПРОВОДОВ И РАЗЪЕМ (РЕЛЕ ЗАДНИХ ПРОТИВОТУМАННЫХ ФОНАРЕЙ [FOG RR] – РАСПРЕДЕЛИТЕЛЬНЫЙ БЛОК ПАНЕЛИ ПРИБОРОВ В СБОРЕ)

    1. Извлеките реле задних противотуманных фонарей из распределительного блока.

    2. Отсоедините разъем 4С распределительного блока панели приборов в сборе.

    3. Измерьте сопротивление в соответствии со значениями, приведенными в таблице ниже.

      Номинальное сопротивление

      Подключение диагностического прибора

      Условие

      Заданные условия

      Контакт 2 реле - 4C-22

      Всегда

      Менее 1 Ом

      Контакт 2 реле или 4C-22 - масса

      Всегда

      10 кОм или более

    Результат

    Перейти к

    OK

    НЕ СООТВ.

    OK

    ЗАМЕНИТЕ РАСПРЕДЕЛИТЕЛЬНЫЙ БЛОК ПАНЕЛИ ПРИБОРОВ В СБОРЕ

    Для моделей с левосторонним рулевым управлением:

    Нажмите здесьЩелкните по следующей ссылке

    Для моделей с правосторонним рулевым управлением:

    Нажмите здесьЩелкните по следующей ссылке

    NG

    ОТРЕМОНТИРУЙТЕ ИЛИ ЗАМЕНИТЕ ЖГУТ ПРОВОДОВ ИЛИ РАЗЪЕМ

  9. ПРОВЕРЬТЕ ЖГУТ ПРОВОДОВ И РАЗЪЕМ (РЕЛЕ ЗАДНИХ ПРОТИВОТУМАННЫХ ФОНАРЕЙ [FOG RR] – РАСПРЕДЕЛИТЕЛЬНЫЙ БЛОК ПАНЕЛИ ПРИБОРОВ В СБОРЕ)

    1. Извлеките реле задних противотуманных фонарей из распределительного блока.

    2. Отсоедините разъем 4D распределительного блока панели приборов.

    3. Измерьте сопротивление в соответствии со значениями, приведенными в таблице ниже.

      Номинальное сопротивление

      Подключение диагностического прибора

      Условие

      Номинальное значение

      Контакт 2 реле - 4D-53

      Всегда

      Менее 1 Ом

      Контакт 2 реле или 4D-53 - масса

      Всегда

      10 кОм или более

    Результат

    Перейти к

    OK

    НЕ СООТВ.

    OK

    ЗАМЕНИТЕ РАСПРЕДЕЛИТЕЛЬНЫЙ БЛОК ПАНЕЛИ ПРИБОРОВ В СБОРЕ

    Для моделей с левосторонним рулевым управлением:

    Нажмите здесьЩелкните по следующей ссылке

    Для моделей с правосторонним рулевым управлением:

    Нажмите здесьЩелкните по следующей ссылке

    NG

    ОТРЕМОНТИРУЙТЕ ИЛИ ЗАМЕНИТЕ ЖГУТ ПРОВОДОВ ИЛИ РАЗЪЕМ

  10. ПРОВЕРЬТЕ ПАТРОН И ЖГУТ ЭЛЕКТРОПРОВОДКИ ЛЕВОГО ЗАДНЕГО ФОНАРЯ

    1. E299169E02

      Снимите патрон и жгут электропроводки левого заднего фонаря.

      Нажмите здесьЩелкните по следующей ссылке

    2. Измерьте сопротивление в соответствии со значениями, приведенными в таблице ниже.

      Номинальное сопротивление

      Подключение диагностического прибора

      Условие

      Номинальное значение

      A-1 - B-4 (E)

      Всегда

      Менее 1 Ом

      A-2 - B-3(B)

      Всегда

      Менее 1 Ом

    Результат

    Перейти к

    OK

    НЕ СООТВ.

    OK

    ЗАМЕНИТЕ ЛЕВЫЙ ЗАДНИЙ ФОНАРЬ В СБОРЕ

    NG

    ЗАМЕНИТЕ ПАТРОН И ЖГУТ ЭЛЕКТРОПРОВОДКИ ЛЕВОГО ЗАДНЕГО ФОНАРЯ

  11. ПРОВЕРЬТЕ РЕЛЕ ЗАДНИХ ПРОТИВОТУМАННЫХ ФОНАРЕЙ (FOG RR)

    1. Извлеките реле задних противотуманных фонарей из распределительного блока.

    2. Проверьте реле задних противотуманных фонарей.

      Нажмите здесьЩелкните по следующей ссылке

    Результат

    Перейти к

    OK

    НЕ СООТВ.

    НЕ СООТВ.

    ЗАМЕНИТЕ РЕЛЕ ЗАДНИХ ПРОТИВОТУМАННЫХ ФОНАРЕЙ (FOG RR)

    СООТВ
  12. ПРОВЕРЬТЕ ЖГУТ ПРОВОДОВ И РАЗЪЕМ (РЕЛЕ ЗАДНИХ ПРОТИВОТУМАННЫХ ФОНАРЕЙ (FOG RR) - АККУМУЛЯТОРНАЯ БАТАРЕЯ)

    1. B340809C10

      *a

      Вид спереди разъема со стороны жгута проводов:

      (к реле задних противотуманных фонарей [FOG RR])

      Извлеките реле задних противотуманных фонарей из распределительного блока.

    2. Измерьте напряжение в соответствии со значениями, приведенными в таблице.

      Номинальное напряжение

      Подключение диагностического прибора

      Условие

      Номинальное значение

      Контакт 5 реле - масса

      Всегда

      11-14 В

    Результат

    Перейти к

    OK

    НЕ СООТВ.

    НЕ СООТВ.

    ОТРЕМОНТИРУЙТЕ ИЛИ ЗАМЕНИТЕ ЖГУТ ПРОВОДОВ ИЛИ РАЗЪЕМ

    СООТВ
  13. ПРОВЕРЬТЕ ЖГУТ ПРОВОДОВ И РАЗЪЕМ (РЕЛЕ ЗАДНЕГО ГАБАРИТНОГО ОСВЕЩЕНИЯ (РЕЛЕ TAIL) - РЕЛЕ ЗАДНИХ ПРОТИВОТУМАННЫХ ФОНАРЕЙ (FOG RR))

    1. B340809C10

      *a

      Вид спереди разъема со стороны жгута проводов:

      (к реле задних противотуманных фонарей [FOG RR])

      Извлеките реле задних противотуманных фонарей из распределительного блока.

    2. Измерьте напряжение в соответствии со значениями, приведенными в таблице.

      Номинальное напряжение

      Контакты для подключения диагностического прибора

      Положение переключателя

      Номинальное значение

      Контакт 1 реле - масса

      • Переключатель света фар (переключатель противотуманных фар) выключен → TAIL или HEAD (если переключатель света фар автомобиля выключен)

      • Переключатель света фар (переключатель противотуманных фар) в положении AUTO, ближний свет: выключен → включен

      Менее 1 В → 11-14 В

      Если включен ближний свет, осветите датчик автоматического управления освещением лампой, чтобы перевести систему в дневной режим.

    Result

    Перейти к

    OK

    НЕ СООТВ.

    НЕ СООТВ.

    ПРОВЕРЬТЕ ЖГУТ ПРОВОДОВ И РАЗЪЕМ (РЕЛЕ ЗАДНИХ ПРОТИВОТУМАННЫХ ФОНАРЕЙ [FOG RR] – РАСПРЕДЕЛИТЕЛЬНЫЙ БЛОК ПАНЕЛИ ПРИБОРОВ В СБОРЕ)Щелкните по следующей ссылке

    СООТВ
  14. ПРОВЕРЬТЕ ЖГУТ ПРОВОДОВ И РАЗЪЕМ (РЕЛЕ ЗАДНИХ ПРОТИВОТУМАННЫХ ФОНАРЕЙ (FOG RR) - ПРАВЫЙ ЗАДНИЙ ФОНАРЬ В СБОРЕ И МАССА)

    1. Извлеките реле задних противотуманных фонарей из распределительного блока.

    2. Отсоедините разъем Y10 правого заднего фонаря в сборе.

    3. Измерьте сопротивление в соответствии со значениями, приведенными в таблице ниже.

      Номинальное сопротивление

      Подключение диагностического прибора

      Условие

      Номинальное значение

      Контакт 3 реле - Y10-3 (B)

      Всегда

      Менее 1 Ом

      Y10-4 (E) - масса

      Всегда

      Менее 1 Ом

      Контакт 3 реле или Y10-3 (B) - масса

      Всегда

      10 кОм или более

    Результат

    Перейти к

    OK

    НЕ СООТВ.

    НЕ СООТВ.

    ОТРЕМОНТИРУЙТЕ ИЛИ ЗАМЕНИТЕ ЖГУТ ПРОВОДОВ ИЛИ РАЗЪЕМ

    СООТВ
  15. ПРОВЕРЬТЕ ЖГУТ ПРОВОДОВ И РАЗЪЕМ (РЕЛЕ ЗАДНИХ ПРОТИВОТУМАННЫХ ФОНАРЕЙ (FOG RR) - ГЛАВНЫЙ ЭБУ КУЗОВА (БОРТОВОЙ ЭБУ СЕТИ МУЛЬТИПЛЕКСНОЙ СВЯЗИ))

    1. Извлеките реле задних противотуманных фонарей из распределительного блока.

    2. Снимите распределительный блок панели приборов в сборе.

      Для моделей с левосторонним рулевым управлением:

      Нажмите здесьЩелкните по следующей ссылке

      Для моделей с правосторонним рулевым управлением:

      Нажмите здесьЩелкните по следующей ссылке

    3. Снимите главный ЭБУ кузова (бортовой ЭБУ сети мультиплексной связи) с распределительного блока панели приборов в сборе.

      Для моделей с левосторонним рулевым управлением:

      Нажмите здесьЩелкните по следующей ссылке

      Для моделей с правосторонним рулевым управлением:

      Нажмите здесьЩелкните по следующей ссылке

    4. Подсоедините разъем 4D распределительного блока панели приборов.

    5. Измерьте сопротивление в соответствии со значениями, приведенными в таблице.

      Номинальное сопротивление

      Подключение диагностического прибора

      Условие

      Номинальное значение

      Контакт 2 реле - A-27 (RFGO)

      Всегда

      Менее 1 Ом

      Контакт 2 реле или A-27 (RFGO) - масса

      Всегда

      10 кОм или более

    Результат

    Перейти к

    OK

    НЕ СООТВ.

    НЕ СООТВ.

    ПРОВЕРЬТЕ ЖГУТ ПРОВОДОВ И РАЗЪЕМ (РЕЛЕ ЗАДНИХ ПРОТИВОТУМАННЫХ ФОНАРЕЙ [FOG RR] – РАСПРЕДЕЛИТЕЛЬНЫЙ БЛОК ПАНЕЛИ ПРИБОРОВ В СБОРЕ)Щелкните по следующей ссылке

    СООТВ
  16. ПРОВЕРЬТЕ ПРАВЫЙ ЗАДНИЙ ФОНАРЬ В СБОРЕ

    1. Снимите правый задний фонарь в сборе.

      Нажмите здесьЩелкните по следующей ссылке

    2. Проверьте правый задний фонарь в сборе.

      Нажмите здесьЩелкните по следующей ссылке

    Результат

    Перейти к

    OK

    НЕ СООТВ.

    OK

    ЗАМЕНИТЕ ГЛАВНЫЙ ЭБУ КУЗОВА (БОРТОВОЙ ЭБУ СЕТИ МУЛЬТИПЛЕКСНОЙ СВЯЗИ)

    Для моделей с левосторонним рулевым управлением:

    Нажмите здесьЩелкните по следующей ссылке

    Для моделей с правосторонним рулевым управлением:

    Нажмите здесьЩелкните по следующей ссылке

    НЕ СООТВ.

    ПРОВЕРЬТЕ ПАТРОН И ЖГУТ ЭЛЕКТРОПРОВОДКИ ПРАВОГО ЗАДНЕГО ФОНАРЯЩелкните по следующей ссылке

  17. ПРОВЕРЬТЕ ЖГУТ ПРОВОДОВ И РАЗЪЕМ (РЕЛЕ ЗАДНИХ ПРОТИВОТУМАННЫХ ФОНАРЕЙ [FOG RR] – РАСПРЕДЕЛИТЕЛЬНЫЙ БЛОК ПАНЕЛИ ПРИБОРОВ В СБОРЕ)

    1. Извлеките реле задних противотуманных фонарей из распределительного блока.

    2. Отсоедините разъем 4С распределительного блока панели приборов в сборе.

    3. Измерьте сопротивление в соответствии со значениями, приведенными в таблице ниже.

      Номинальное сопротивление

      Подключение диагностического прибора

      Условие

      Заданные условия

      Контакт 1 реле - 4C-22

      Всегда

      Менее 1 Ом

      Контакт 1 реле или 4C-22 - масса

      Всегда

      10 кОм или более

    Результат

    Перейти к

    OK

    НЕ СООТВ.

    OK

    ЗАМЕНИТЕ РАСПРЕДЕЛИТЕЛЬНЫЙ БЛОК ПАНЕЛИ ПРИБОРОВ В СБОРЕ

    Для моделей с левосторонним рулевым управлением:

    Нажмите здесьЩелкните по следующей ссылке

    Для моделей с правосторонним рулевым управлением:

    Нажмите здесьЩелкните по следующей ссылке

    NG

    ОТРЕМОНТИРУЙТЕ ИЛИ ЗАМЕНИТЕ ЖГУТ ПРОВОДОВ ИЛИ РАЗЪЕМ

  18. ПРОВЕРЬТЕ ЖГУТ ПРОВОДОВ И РАЗЪЕМ (РЕЛЕ ЗАДНИХ ПРОТИВОТУМАННЫХ ФОНАРЕЙ [FOG RR] – РАСПРЕДЕЛИТЕЛЬНЫЙ БЛОК ПАНЕЛИ ПРИБОРОВ В СБОРЕ)

    1. Извлеките реле задних противотуманных фонарей из распределительного блока.

    2. Отсоедините разъем 4D распределительного блока панели приборов.

    3. Измерьте сопротивление в соответствии со значениями, приведенными в таблице ниже.

      Номинальное сопротивление

      Подключение диагностического прибора

      Условие

      Номинальное значение

      Контакт 2 реле - 4D-53

      Всегда

      Менее 1 Ом

      Контакт 2 реле или 4D-53 - масса

      Всегда

      10 кОм или более

    Результат

    Перейти к

    OK

    НЕ СООТВ.

    OK

    ЗАМЕНИТЕ РАСПРЕДЕЛИТЕЛЬНЫЙ БЛОК ПАНЕЛИ ПРИБОРОВ В СБОРЕ

    Для моделей с левосторонним рулевым управлением:

    Нажмите здесьЩелкните по следующей ссылке

    Для моделей с правосторонним рулевым управлением:

    Нажмите здесьЩелкните по следующей ссылке

    NG

    ОТРЕМОНТИРУЙТЕ ИЛИ ЗАМЕНИТЕ ЖГУТ ПРОВОДОВ ИЛИ РАЗЪЕМ

  19. ПРОВЕРЬТЕ ПАТРОН И ЖГУТ ЭЛЕКТРОПРОВОДКИ ПРАВОГО ЗАДНЕГО ФОНАРЯ

    1. E299169E02

      Снимите патрон и жгут электропроводки правого заднего фонаря.

      Нажмите здесьЩелкните по следующей ссылке

    2. Измерьте сопротивление в соответствии со значениями, приведенными в таблице ниже.

      Номинальное сопротивление

      Подключение диагностического прибора

      Условие

      Номинальное значение

      A-1 - B-4 (E)

      Всегда

      Менее 1 Ом

      A-2 - B-3(B)

      Всегда

      Менее 1 Ом

    Результат

    Перейти к

    OK

    НЕ СООТВ.

    OK

    ЗАМЕНИТЕ ПРАВЫЙ ЗАДНИЙ ФОНАРЬ В СБОРЕ

    NG

    ЗАМЕНИТЕ ПАТРОН И ЖГУТ ЭЛЕКТРОПРОВОДКИ ПРАВОГО ЗАДНЕГО ФОНАРЯ