СИСТЕМА ИЗМЕРИТЕЛЬНЫХ ПРИБОРОВ И ИНДИКАТОРОВ, диагностические DTC: B1507 и B1508

Код DTC Наименование DTC
B1507 Обрыв в цепи указателей поворота
B1508 Короткое замыкание в цепи указателей поворота / аварийных сигналов

ОПИСАНИЕ

Эти DTC сохраняются, когда щиток приборов обнаруживает обрыв в цепи указателей поворота, короткое замыкание в цепи указателей поворота или короткое замыкание в цепи ламп аварийной сигнализации.

№ DTC

Неисправность

Условие обнаружения DTC

Неисправный участок

B1507

Обрыв в цепи указателей поворота

Выполняются оба следующих условия:

  • Напряжение IG составляет не менее 10,5 В.

  • Обрыв в цепи указателей поворота.

  • Жгут проводов или разъем

  • ЭБУ электропривода наружного зеркала в сборе*1

  • Наружное зеркало заднего вида в сборе

  • Повторитель указателя поворота в сборе

  • Габаритный фонарь в сборе

  • Светодиодный блок габаритного фонаря в сборе*2

  • ЭБУ управления фарой в сборе

  • Задний блок фонарей в сборе

  • Щиток приборов в сборе

B1508

Короткое замыкание в цепи указателей поворота / аварийных сигналов

Выполняются оба следующих условия:

  • Напряжение IG составляет не менее 10,5 В.

  • Короткое замыкание в цепи указателей поворота или цепи ламп аварийной сигнализации.

  • Жгут проводов или разъем

  • ЭБУ электропривода наружного зеркала в сборе*1

  • Наружное зеркало заднего вида в сборе

  • Повторитель указателя поворота в сборе

  • Габаритный фонарь в сборе

  • Светодиодный блок габаритного фонаря в сборе*2

  • ЭБУ управления фарой в сборе

  • Патрон заднего блока фонарей с проводкой в сборе

  • Щиток приборов в сборе

  • *1: для моделей с запоминающим устройством

    *2: Для повторителя указателя поворота со светодиодом

СХЕМА СОЕДИНЕНИЙ

E300819E01
E300820E01
E300821E03

ПРЕДОСТЕРЕЖЕНИЕ / ПРИМЕЧАНИЕ / УКАЗАНИЕ

Note:
  • Заменяйте щиток приборов в сборе только новым узлом.

  • Перед выполнением следующей процедуры проверки проверьте лампы цепей, относящихся к данной системе.

ПОРЯДОК ВЫПОЛНЕНИЯ

  1. ПРОВЕРЬТЕ DTC

    1. Удалите коды DTC.

      Нажмите здесьЩелкните по следующей ссылке

      Body Electrical > Combination Meter > Clear DTCs

    2. Повторно проверьте коды DTC и убедитесь, что они не выводятся.

      Нажмите здесьЩелкните по следующей ссылке

      Body Electrical > Combination Meter > Trouble Codes

      OK

      B1507 и B1508 не выводятся.

    Result

    Перейти к

    OK

    НЕ СООТВ.

    OK

    ВЫПОЛНИТЕ ПРОВЕРКУ С ИМИТАЦИЕЙ УСЛОВИЙ ВОЗНИКНОВЕНИЯ НЕИСПРАВНОСТИ

    NG
  2. ПРОВЕРЬТЕ ЛАМПЫ

    1. Проверьте работу каждого указателя поворота.

    Result

    Result

    Перейдите к

    Не горит повторитель левого переднего указателя поворота.

    А

    Не горит повторитель правого переднего указателя поворота.

    B

    Не горит повторитель левого заднего указателя поворота.

    C

    Не горит повторитель правого заднего указателя поворота.

    D

    B

    ПРОВЕРЬТЕ ЖГУТ ПРОВОДОВ И РАЗЪЕМ (ПРАВАЯ ПЕРЕДНЯЯ БОКОВАЯ ЦЕПЬ)Щелкните по следующей ссылке

    C

    ПРОВЕРЬТЕ ЖГУТ ПРОВОДОВ И РАЗЪЕМ (ЛЕВЫЙ ЗАДНИЙ БЛОК ФОНАРЕЙ - ЩИТОК ПРИБОРОВ И МАССА)Щелкните по следующей ссылке

    D

    ПРОВЕРЬТЕ ЖГУТ ПРОВОДОВ И РАЗЪЕМ (ПРАВЫЙ ЗАДНИЙ БЛОК ФОНАРЕЙ - ЩИТОК ПРИБОРОВ И МАССА)Щелкните по следующей ссылке

    A
  3. ПРОВЕРЬТЕ ЖГУТ ПРОВОДОВ И РАЗЪЕМ (ЛЕВАЯ ПЕРЕДНЯЯ БОКОВАЯ ЦЕПЬ)

    1. Отсоедините разъем I11 щитка приборов в сборе.

    2. Отсоедините разъем M11 левого наружного зеркала заднего вида в сборе.

    3. Отсоедините разъем A30 левого габаритного фонаря в сборе.

    4. Отсоедините разъем А19 ЭБУ управления левой фарой в сборе.

    5. Измерьте сопротивление в соответствии со значениями, приведенными в таблице ниже.

      Номинальное сопротивление

      Подключение диагностического прибора

      Условие

      Номинальное значение

      I11-13 (LL) - M11-16 (B)

      Всегда

      Менее 1 Ом

      I11-13 (LL) - A30-1 (B)

      Всегда

      Менее 1 Ом

      I11-13 (LL) - A19-11 (TNS)

      Всегда

      Менее 1 Ом

      M11-12 (-) - масса

      Всегда

      Менее 1 Ом

      A30-2 (E) - масса

      Всегда

      Менее 1 Ом

      I11-13 (LL) или M11-16 (B) - масса

      Всегда

      10 кОм или более

      I11-13 (LL) или A30-1 (B) - масса

      Всегда

      10 кОм или более

      I11-13 (LL) или A19-11 (TNS) - масса

      Всегда

      10 кОм или более

    Result

    Result

    Перейти к

    OK

    A

    NG (для моделей с запоминающим устройством)

    B

    NG (для моделей без запоминающего устройства)

    C

    B

    ПРОВЕРЬТЕ ЖГУТ ПРОВОДОВ И РАЗЪЕМ (ЛЕВАЯ ПЕРЕДНЯЯ БОКОВАЯ ЦЕПЬ)Щелкните по следующей ссылке

    C

    ОТРЕМОНТИРУЙТЕ ИЛИ ЗАМЕНИТЕ ЖГУТ ПРОВОДОВ ИЛИ РАЗЪЕМ

    A
  4. ПРОВЕРЬТЕ ЛЕВОЕ НАРУЖНОЕ ЗЕРКАЛО ЗАДНЕГО ВИДА В СБОРЕ

    1. Снимите левое наружное зеркало заднего вида.

      Нажмите здесьЩелкните по следующей ссылке

    2. Проверьте левое наружное зеркало заднего вида в сборе.

      Нажмите здесьЩелкните по следующей ссылке

    Result

    Result

    Перейдите к

    OK (для моделей с повторителями указателей поворота со светодиодными лампами)

    A

    OK (для моделей с повторителями указателей поворота с лампами накаливания)

    B

    NG

    C

    B

    ПРОВЕРЬТЕ ЛЕВЫЙ ГАБАРИТНЫЙ ФОНАРЬ В СБОРЕЩелкните по следующей ссылке

    C

    ПРОВЕРЬТЕ ЛЕВЫЙ ПОВТОРИТЕЛЬ УКАЗАТЕЛЯ ПОВОРОТА В СБОРЕЩелкните по следующей ссылке

    A
  5. ПРОВЕРЬТЕ ЛЕВЫЙ ГАБАРИТНЫЙ ФОНАРЬ В СБОРЕ (СВЕТОДИОДНЫЙ БЛОК ЛЕВОГО ГАБАРИТНОГО ФОНАРЯ В СБОРЕ)

    1. Снимите левый габаритный фонарь в сборе (светодиодный блок левого габаритного фонаря в сборе).

      Нажмите здесьЩелкните по следующей ссылке

    2. Проверьте левый габаритный фонарь в сборе (светодиодный блок левого габаритного фонаря в сборе).

      Нажмите здесьЩелкните по следующей ссылке

    Результат

    Перейти к

    OK

    НЕ СООТВ.

    НЕ СООТВ.

    ПРОВЕРЬТЕ ЛЕВЫЙ ГАБАРИТНЫЙ ФОНАРЬ В СБОРЕЩелкните по следующей ссылке

    СООТВ
  6. ПРОВЕРЬТЕ ЭБУ УПРАВЛЕНИЯ ЛЕВОЙ ФАРОЙ В СБОРЕ

    1. Снимите ЭБУ управления левой фарой в сборе.

      Нажмите здесьЩелкните по следующей ссылке

    2. Удалите коды DTC.

      Нажмите здесьЩелкните по следующей ссылке

      Body Electrical > Combination Meter > Clear DTCs

    3. Повторно проверьте коды DTC и убедитесь, что они не выводятся.

      Нажмите здесьЩелкните по следующей ссылке

      Body Electrical > Combination Meter > Trouble Codes

      OK

      Коды DTC не выводятся.

    Результат

    Перейти к

    OK

    НЕ СООТВ.

    OK

    КОНЕЦ (ЭБУ УПРАВЛЕНИЯ ЛЕВОЙ ФАРОЙ В СБОРЕ НЕИСПРАВЕН)

    NG

    ЗАМЕНИТЕ ЩИТОК ПРИБОРОВ В СБОРЕ

  7. ПРОВЕРЬТЕ ЖГУТ ПРОВОДОВ И РАЗЪЕМ (ЛЕВАЯ ПЕРЕДНЯЯ БОКОВАЯ ЦЕПЬ)

    1. Отсоедините разъем I11 щитка приборов в сборе.

    2. Отсоедините разъем M5 ЭБУ электропривода левого наружного зеркала.

    3. Отсоедините разъем A30 левого габаритного фонаря в сборе.

    4. Отсоедините разъем А19 ЭБУ управления левой фарой в сборе.

    5. Измерьте сопротивление в соответствии со значениями, приведенными в таблице ниже.

      Номинальное сопротивление

      Подключение диагностического прибора

      Условие

      Номинальное значение

      I11-13 (LL) - M5-11 (TRNI)

      Всегда

      Менее 1 Ом

      I11-13 (LL) - A30-1 (B)

      Всегда

      Менее 1 Ом

      I11-13 (LL) - A19-11 (TNS)

      Всегда

      Менее 1 Ом

      M5-7 (GND) - масса

      Всегда

      Менее 1 Ом

      A30-2 (E) - масса

      Всегда

      Менее 1 Ом

      I11-13 (LL) или M5-11 (TRNI) - масса

      Всегда

      10 кОм или более

      I11-13 (LL) или A30-1 (B) - масса

      Всегда

      10 кОм или более

      I11-13 (LL) или A19-11 (TNS) - масса

      Всегда

      10 кОм или более

    Результат

    Перейти к

    OK

    НЕ СООТВ.

    OK

    ЗАМЕНИТЕ ЭБУ ЭЛЕКТРОПРИВОДА НАРУЖНОГО ЛЕВОГО ЗЕРКАЛА

    NG

    ОТРЕМОНТИРУЙТЕ ИЛИ ЗАМЕНИТЕ ЖГУТ ПРОВОДОВ ИЛИ РАЗЪЕМ

  8. ПРОВЕРЬТЕ ЛЕВЫЙ ГАБАРИТНЫЙ ФОНАРЬ В СБОРЕ

    1. Снимите левый габаритный фонарь в сборе.

      Нажмите здесьЩелкните по следующей ссылке

    2. Проверьте левый габаритный фонарь в сборе.

      Нажмите здесьЩелкните по следующей ссылке

    Результат

    Перейти к

    OK

    НЕ СООТВ.

    СООТВ

    ПРОВЕРЬТЕ ЭБУ УПРАВЛЕНИЯ ЛЕВОЙ ФАРОЙ В СБОРЕЩелкните по следующей ссылке

    НЕ СООТВ.

    ЗАМЕНИТЕ ЛЕВЫЙ ГАБАРИТНЫЙ ФОНАРЬ В СБОРЕ

  9. ПРОВЕРЬТЕ ЛЕВЫЙ ГАБАРИТНЫЙ ФОНАРЬ В СБОРЕ

    1. E299657E01

      Снимите левый габаритный фонарь в сборе.

      Нажмите здесьЩелкните по следующей ссылке

    2. Снимите светодиодный блок левого габаритного фонаря в сборе с левого габаритного фонаря в сборе.

      Нажмите здесьЩелкните по следующей ссылке

    3. Измерьте сопротивление в соответствии со значениями, приведенными в таблице ниже.

      Номинальное сопротивление

      Подключение диагностического прибора

      Условие

      Номинальное значение

      A-1 - B-1(B)

      Всегда

      Менее 1 Ом

      A-2 - B-2 (E)

      Всегда

      Менее 1 Ом

    Результат

    Перейти к

    OK

    НЕ СООТВ.

    OK

    ЗАМЕНИТЕ СВЕТОДИОДНЫЙ БЛОК ЛЕВОГО ГАБАРИТНОГО ФОНАРЯ В СБОРЕ

    NG

    ЗАМЕНИТЕ ЛЕВЫЙ ГАБАРИТНЫЙ ФОНАРЬ В СБОРЕ

  10. ПРОВЕРЬТЕ ЛЕВЫЙ ПОВТОРИТЕЛЬ УКАЗАТЕЛЯ ПОВОРОТА В СБОРЕ

    1. Снимите повторитель указателя левого поворота в сборе.

      Нажмите здесьЩелкните по следующей ссылке

    2. Проверьте повторитель левого указателя поворота в сборе.

      Нажмите здесьЩелкните по следующей ссылке

    Результат

    Перейти к

    OK

    НЕ СООТВ.

    OK

    ЗАМЕНИТЕ ЛЕВОЕ НАРУЖНОЕ ЗЕРКАЛО ЗАДНЕГО ВИДА В СБОРЕ

    NG

    ЗАМЕНИТЕ ЛЕВЫЙ ПОВТОРИТЕЛЬ УКАЗАТЕЛЯ ПОВОРОТА В СБОРЕ

  11. ПРОВЕРЬТЕ ЖГУТ ПРОВОДОВ И РАЗЪЕМ (ПРАВАЯ ПЕРЕДНЯЯ БОКОВАЯ ЦЕПЬ)

    1. Отсоедините разъем I11 щитка приборов в сборе.

    2. Отсоедините разъем L12 правого наружного зеркала заднего вида в сборе.

    3. Отсоедините разъем A31 правого габаритного фонаря в сборе.

    4. Отсоедините разъем А20 ЭБУ управления правой фарой в сборе.

    5. Измерьте сопротивление в соответствии со значениями, приведенными в таблице ниже.

      Номинальное сопротивление

      Подключение диагностического прибора

      Условие

      Номинальное значение

      I11-7 (LR) - L12-16 (B)

      Всегда

      Менее 1 Ом

      I11-7 (LR) - A31-1 (B)

      Всегда

      Менее 1 Ом

      I11-7 (LR) - A20-11 (TNS)

      Всегда

      Менее 1 Ом

      L12-12 (-) - масса

      Всегда

      Менее 1 Ом

      A31-2 (E) - масса

      Всегда

      Менее 1 Ом

      I11-7 (LR) или L12-16 (B) - масса

      Всегда

      10 кОм или более

      I11-7 (LR) или A31-1 (B) - масса

      Всегда

      10 кОм или более

      I11-7 (LR) или A20-11 (TNS) - масса

      Всегда

      10 кОм или более

    Result

    Result

    Перейти к

    OK

    A

    NG (для моделей с запоминающим устройством)

    B

    NG (для моделей без запоминающего устройства)

    C

    B

    ПРОВЕРЬТЕ ЖГУТ ПРОВОДОВ И РАЗЪЕМ (ПРАВАЯ ПЕРЕДНЯЯ БОКОВАЯ ЦЕПЬ)Щелкните по следующей ссылке

    C

    ОТРЕМОНТИРУЙТЕ ИЛИ ЗАМЕНИТЕ ЖГУТ ПРОВОДОВ ИЛИ РАЗЪЕМ

    A
  12. ПРОВЕРЬТЕ ПРАВОЕ НАРУЖНОЕ ЗЕРКАЛО ЗАДНЕГО ВИДА В СБОРЕ

    1. Снимите правое наружное зеркало заднего вида в сборе.

      Нажмите здесьЩелкните по следующей ссылке

    2. Проверьте правое наружное зеркало заднего вида в сборе.

      Нажмите здесьЩелкните по следующей ссылке

    Result

    Result

    Перейдите к

    OK (для моделей с повторителями указателей поворота со светодиодными лампами)

    A

    OK (для моделей с повторителями указателей поворота с лампами накаливания)

    B

    NG

    C

    B

    ПРОВЕРЬТЕ ПРАВЫЙ ГАБАРИТНЫЙ ФОНАРЬ В СБОРЕЩелкните по следующей ссылке

    C

    ПРОВЕРЬТЕ ПРАВЫЙ ПОВТОРИТЕЛЬ УКАЗАТЕЛЯ ПОВОРОТА В СБОРЕЩелкните по следующей ссылке

    A
  13. ПРОВЕРЬТЕ ПРАВЫЙ ГАБАРИТНЫЙ ФОНАРЬ В СБОРЕ (СВЕТОДИОДНЫЙ БЛОК ПРАВОГО ГАБАРИТНОГО ФОНАРЯ В СБОРЕ)

    1. Снимите правый габаритный фонарь в сборе (светодиодный блок правого габаритного фонаря в сборе).

      Нажмите здесьЩелкните по следующей ссылке

    2. Проверьте правый габаритный фонарь в сборе (светодиодный блок правого габаритного фонаря в сборе).

      Нажмите здесьЩелкните по следующей ссылке

    Результат

    Перейти к

    OK

    НЕ СООТВ.

    НЕ СООТВ.

    ПРОВЕРЬТЕ ПРАВЫЙ ГАБАРИТНЫЙ ФОНАРЬ В СБОРЕЩелкните по следующей ссылке

    СООТВ
  14. ПРОВЕРЬТЕ ЭБУ ПРАВОЙ ФАРЫ

    1. Снимите ЭБУ управления правой фарой в сборе.

      Нажмите здесьЩелкните по следующей ссылке

    2. Удалите коды DTC.

      Нажмите здесьЩелкните по следующей ссылке

      Body Electrical > Combination Meter > Clear DTCs

    3. Повторно проверьте коды DTC и убедитесь, что они не выводятся.

      Нажмите здесьЩелкните по следующей ссылке

      Body Electrical > Combination Meter > Trouble Codes

      OK

      Коды DTC не выводятся.

    Результат

    Перейти к

    OK

    НЕ СООТВ.

    OK

    КОНЕЦ (ЭБУ УПРАВЛЕНИЯ ПРАВОЙ ФАРОЙ В СБОРЕ НЕИСПРАВЕН)

    NG

    ЗАМЕНИТЕ ЩИТОК ПРИБОРОВ В СБОРЕ

  15. ПРОВЕРЬТЕ ЖГУТ ПРОВОДОВ И РАЗЪЕМ (ПРАВАЯ ПЕРЕДНЯЯ БОКОВАЯ ЦЕПЬ)

    1. Отсоедините разъем I11 щитка приборов в сборе.

    2. Отсоедините разъем L5 ЭБУ электропривода правого наружного зеркала.

    3. Отсоедините разъем A31 правого габаритного фонаря в сборе.

    4. Отсоедините разъем А20 ЭБУ управления правой фарой в сборе.

    5. Измерьте сопротивление в соответствии со значениями, приведенными в таблице ниже.

      Номинальное сопротивление

      Подключение диагностического прибора

      Условие

      Заданные условия

      I11-7 (LR) - L5-11 (TRNI)

      Всегда

      Менее 1 Ом

      I11-7 (LR) - A31-1 (B)

      Всегда

      Менее 1 Ом

      I11-7 (LR) - A20-11 (TNS)

      Всегда

      Менее 1 Ом

      L5-7 (GND) - масса

      Всегда

      Менее 1 Ом

      A31-2 (E) - масса

      Всегда

      Менее 1 Ом

      I11-7 (LR) или L5-11 (TRNI) - масса

      Всегда

      10 кОм или более

      I11-7 (LR) или A31-1 (B) - масса

      Всегда

      10 кОм или более

      I11-7 (LR) или A20-11 (TNS) - масса

      Всегда

      10 кОм или более

    Результат

    Перейти к

    OK

    НЕ СООТВ.

    OK

    ЗАМЕНИТЕ ЭБУ ЭЛЕКТРОПРИВОДА НАРУЖНОГО ПРАВОГО ЗЕРКАЛА

    NG

    ОТРЕМОНТИРУЙТЕ ИЛИ ЗАМЕНИТЕ ЖГУТ ПРОВОДОВ ИЛИ РАЗЪЕМ

  16. ПРОВЕРЬТЕ ПРАВЫЙ ГАБАРИТНЫЙ ФОНАРЬ В СБОРЕ

    1. Снимите правый габаритный фонарь в сборе.

      Нажмите здесьЩелкните по следующей ссылке

    2. Проверьте правый габаритный фонарь в сборе.

      Нажмите здесьЩелкните по следующей ссылке

    Результат

    Перейти к

    OK

    НЕ СООТВ.

    СООТВ

    ПРОВЕРЬТЕ ПРАВЫЙ ЭБУ УПРАВЛЕНИЯ ОСВЕЩЕНИЕМ В СБОРЕЩелкните по следующей ссылке

    НЕ СООТВ.

    ЗАМЕНИТЕ ПРАВЫЙ ГАБАРИТНЫЙ ФОНАРЬ В СБОРЕ

  17. ПРОВЕРЬТЕ ПРАВЫЙ ГАБАРИТНЫЙ ФОНАРЬ В СБОРЕ

    1. E299657E01

      Снимите правый габаритный фонарь в сборе.

      Нажмите здесьЩелкните по следующей ссылке

    2. Снимите светодиодный блок правого габаритного фонаря в сборе с правого габаритного фонаря в сборе.

      Нажмите здесьЩелкните по следующей ссылке

    3. Измерьте сопротивление в соответствии со значениями, приведенными в таблице ниже.

      Номинальное сопротивление

      Подключение диагностического прибора

      Условие

      Номинальное значение

      A-1 - B-1(B)

      Всегда

      Менее 1 Ом

      A-2 - B-2 (E)

      Всегда

      Менее 1 Ом

    Результат

    Перейти к

    OK

    НЕ СООТВ.

    OK

    ЗАМЕНИТЕ СВЕТОДИОДНЫЙ БЛОК ПРАВОГО ГАБАРИТНОГО ФОНАРЯ В СБОРЕ

    NG

    ЗАМЕНИТЕ ПРАВЫЙ ГАБАРИТНЫЙ ФОНАРЬ В СБОРЕ

  18. ПРОВЕРЬТЕ ПРАВЫЙ ПОВТОРИТЕЛЬ УКАЗАТЕЛЯ ПОВОРОТА В СБОРЕ

    1. Снимите повторитель указателя правого поворота в сборе.

      Нажмите здесьЩелкните по следующей ссылке

    2. Проверьте указатель правого поворота.

      Нажмите здесьЩелкните по следующей ссылке

    Результат

    Перейти к

    OK

    НЕ СООТВ.

    OK

    ЗАМЕНИТЕ ПРАВОЕ НАРУЖНОЕ ЗЕРКАЛО ЗАДНЕГО ВИДА В СБОРЕ

    NG

    ЗАМЕНИТЕ ПРАВЫЙ ПОВТОРИТЕЛЬ УКАЗАТЕЛЯ ПОВОРОТА В СБОРЕ

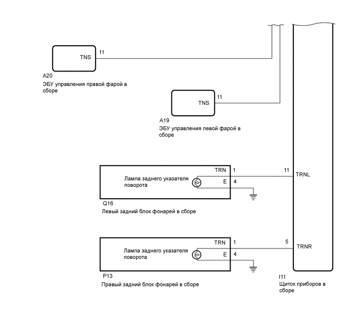
  19. ПРОВЕРЬТЕ ЖГУТ ПРОВОДОВ И РАЗЪЕМ (ЛЕВЫЙ ЗАДНИЙ БЛОК ФОНАРЕЙ - ЩИТОК ПРИБОРОВ И МАССА)

    1. Отсоедините разъем Q16 левого заднего блока фонарей.

    2. Отсоедините разъем I11 щитка приборов в сборе.

    3. Измерьте сопротивление в соответствии со значениями, приведенными в таблице.

      Номинальное сопротивление

      Подключение диагностического прибора

      Условие

      Номинальное значение

      Q16-1 (TRN) - I11-11 (TRNL)

      Всегда

      Менее 1 Ом

      Q16-4 (E) - масса

      Всегда

      Менее 1 Ом

      Q16-1 (TRN) или I11-11 (TRNL) - масса

      Всегда

      10 кОм или более

    Результат

    Перейти к

    OK

    НЕ СООТВ.

    НЕ СООТВ.

    ОТРЕМОНТИРУЙТЕ ИЛИ ЗАМЕНИТЕ ЖГУТ ПРОВОДОВ ИЛИ РАЗЪЕМ

    СООТВ
  20. ПРОВЕРЬТЕ ЛЕВЫЙ ЗАДНИЙ БЛОК ФОНАРЕЙ В СБОРЕ

    1. Снимите левый задний блок фонарей.

      Нажмите здесьЩелкните по следующей ссылке

    2. Проверьте левый задний блок фонарей в сборе.

      Нажмите здесьЩелкните по следующей ссылке

    Результат

    Перейти к

    OK

    НЕ СООТВ.

    OK

    ЗАМЕНИТЕ ЩИТОК ПРИБОРОВ В СБОРЕ

    НЕ СООТВ.

    ЗАМЕНИТЕ ЗАДНИЙ БЛОК ФОНАРЕЙ В СБОРЕ

  21. ПРОВЕРЬТЕ ЖГУТ ПРОВОДОВ И РАЗЪЕМ (ПРАВЫЙ ЗАДНИЙ БЛОК ФОНАРЕЙ - ЩИТОК ПРИБОРОВ И МАССА)

    1. Отсоедините разъем P13 правого заднего блока фонарей.

    2. Отсоедините разъем I11 щитка приборов в сборе.

    3. Измерьте сопротивление в соответствии со значениями, приведенными в таблице.

      Номинальное сопротивление

      Подключение диагностического прибора

      Условие

      Номинальное значение

      P13-1 (TRN) - I11-5 (TRNR)

      Всегда

      Менее 1 Ом

      P13-4 (E) - масса

      Всегда

      Менее 1 Ом

      P13-1 (TRN) или I11-5 (TRNR) - масса

      Всегда

      10 кОм или более

    Результат

    Перейти к

    OK

    НЕ СООТВ.

    НЕ СООТВ.

    ОТРЕМОНТИРУЙТЕ ИЛИ ЗАМЕНИТЕ ЖГУТ ПРОВОДОВ ИЛИ РАЗЪЕМ

    СООТВ
  22. ПРОВЕРЬТЕ ПРАВЫЙ ЗАДНИЙ БЛОК ФОНАРЕЙ В СБОРЕ

    1. Снимите правый задний блок фонарей.

      Нажмите здесьЩелкните по следующей ссылке

    2. Проверьте правый задний блок фонарей в сборе.

      Нажмите здесьЩелкните по следующей ссылке

    Результат

    Перейти к

    OK

    НЕ СООТВ.

    OK

    ЗАМЕНИТЕ ЩИТОК ПРИБОРОВ В СБОРЕ

    НЕ СООТВ.

    ЗАМЕНИТЕ ЗАДНИЙ БЛОК ФОНАРЕЙ В СБОРЕ