AIR CONDITIONING SYSTEM


  1. FUNCTION OF MAIN COMPONENTS


    1. The air conditioning system consists of the following parts:

      Component Function
      Compressor with Pulley Assembly Performs suction, compression and discharge of refrigerant gas.
      Blower Motor with Fan Sub-assembly Driven according to the target airflow volume calculated by the air conditioning amplifier assembly to blow air toward the cabin and circulate the air inside the cabin.
      Air Conditioning Amplifier Assembly Transmits and receives data to and from the switches and sensors, and controls the air conditioning system.
      ECM Receives the signals from the engine coolant temperature sensor and transmits them to the air conditioning amplifier assembly.
      Cooler (Room Temperature Sensor) Thermistor Assembly Detects the internal temperature inside the cabin and outputs that data to the air conditioning amplifier assembly.
      Ambient Temperature Sensor (Thermistor Assembly) Detects ambient temperature and outputs it to the air conditioning amplifier assembly.
      No. 1 Cooler Thermistor Detects the temperature of the cool air past the cooler evaporator sub-assembly and transmits the data to the air conditioning amplifier assembly.
      Solar Sensor (Automatic Light Control Sensor) Detects the changes in the amount of solar energy and outputs them to the air conditioning amplifier assembly via the main body ECU (multiplex network body ECU).
      Air Conditioning Pressure Sensor Detects the refrigerant pressure and sends the data to the air conditioning amplifier assembly.
      No. 1 Air Conditioning Radiator Damper Servo Sub-assembly Damper Servo (For Driver Mode Door)) Controlled by the air conditioning amplifier assembly to move the mode control damper and switch the registers.
      Damper Servo (Driver Side Air Mix) Controlled by the air conditioning amplifier assembly to move the driver seat air mix control damper and adjust the driver side outlet air temperature.
      Damper Servo (Passenger Side Air Mix) Controlled by the air conditioning amplifier assembly to move the front passenger seat air mix control damper and adjust the front passenger side outlet air temperature.
      No. 1 Blower Damper Servo Sub-assembly (Fresh/Recirculation Damper) Driven by the air conditioning amplifier assembly to move the fresh/recirculation damper.
      No. 2 Air Conditioning Radiator Damper Servo Sub-assembly (For Passenger Mode Door) Controlled by the air conditioning amplifier assembly to move the mode control damper and switch the registers.
      No. 2 Air Conditioning Radiator Damper Servo Sub-assembly (for Rear Mode Door) Driven by the air conditioning amplifier assembly to move the rear mode control damper.
      PTC Heater (Quick Heater Assembly)* Consists of a Positive Temperature Coefficient (PTC) element, an aluminum fin and a brass plate.

      • *: Models with PTC heater control

  2. SYSTEM CONTROL


    1. Control List

      Control Function
      Neural Network Control This control is capable of performing complex control by artificially simulating the information processing method of the nervous system of living organisms in order to establish a complex input/output relationship that is similar to a human brain.
      Pollen Removal Mode Control Sends air which has passed through the air refiner element to the area around the upper part of the bodies of the passenger. This air has been filtered by the air refiner element in order to remove pollen.
      Outlet Air Temperature Control Based on the temperature set by the temperature control switch, the neural network control calculates the outlet air temperature based on the input signals from various sensors.
      The temperature setting for the driver and front passenger is controlled independently in order to provide a separate vehicle interior temperature for the right and left sides of the vehicle. Thus, air conditioning control that accommodates occupant preferences has been achieved.
      Blower Control Controls the blower motor in accordance with the airflow volume that has been calculated by neural network control based on the input signals from various sensors.
      Automatically increases the blower level when the defroster is on.
      Air Outlet Control Automatically switches the air outlets in accordance with the outlet mode that has been calculated by neural network control based on the input signals from various sensors.
      In accordance with the engine coolant temperature, outside air temperature, amount of sunlight, required blower, outlet temperature and vehicle speed conditions, this control automatically switches the blower outlet to FOOT/DEF mode to prevent the windows from becoming fogged when the outside air temperature is low.
      Air Inlet Control Automatically controls the air inlet control damper to achieve the calculated outlet air temperature that is required.
      Drives the No. 1 blower damper servo sub-assembly (fresh/recirculation damper) in accordance with the operation of the air inlet control switch and moves the dampers to the FRESH or RECIRC position.
      Compressor Control The air conditioning amplifier assembly calculates the target evaporator temperature (which is calculated by the room temperature sensor, ambient temperature sensor and solar sensor) and the actual evaporator temperature that is detected by the evaporator temperature sensor in order to control the compressor.
      Turns the air conditioning on automatically when the AUTO button is pressed when the blower is on and the air conditioning is OFF.
      PTC Heater Control*1

      When the engine switch is turned on (IG) and the blower motor is turned on, the air conditioning amplifier assembly turns on the PTC heater (quick heater assembly) if the following conditions are met.


      • Engine coolant temperature is below the specified temperature.

      • Ambient temperature is below the specified temperature.

      • Tentative air mix damper opening angle is above the specified value (MAX HOT).

      S-FLOW Control Front seat air outlet mode is turned on when the S-FLOW switch is turned on.
      Memory Call Control Memorizes the last air conditioning settings when the engine switch is turned from on (IG) to off in accordance with the ID code of the electrical key transmitter sub-assembly that is used to operate the vehicle.

      The memory call control then recalls the settings if the electrical key transmitter sub-assembly is used when the engine switch is turned on (IG). This function operates when both of the following conditions are met:


      • Inside of the outside door handle is touched or the driver door is unlocked using the unlock button, and then the driver door is opened.

      • Engine switch is turned on (IG).

      Rear Window Defogger Control
      • Switches the rear defogger and outside rear view mirror heaters on for 15 minutes when the rear defogger and mirror heater switch is pressed.

      • Switches them off if the button is pressed while they are operating.

      Windshield Deicer Control*2 Switches the windshield deicer on for approx. 15 minutes when the windshield deicer switch is pressed.
      Turns on when the engine is started while the outside temperature is low, and turns off after approx. 15 minutes automatically.
      ECO Drive Mode Control When set to ECO drive mode, the air conditioning amplifier assembly decreases the blower speed.
      Blower Customization Control*3 The air volume can be adjusted to 3 levels using the FAST SOFT switch on the multi-display assembly: MEDIUM-SOFT (small air volume)-FAST (large air volume)
      Diagnosis A Diagnostic Trouble Code (DTC) is stored in memory when the air conditioning amplifier assembly detects a problem with the air conditioning system.

      • *1: Models with PTC heater control

      • *2: Models with windshield deicer system

      • *3: Models with blower customization control

    2. Neural Network Control


      1. In the previous automatic air conditioning system, the air conditioning amplifier assembly determined the required outlet air temperature and blower air volume in accordance with a calculation formula that had been obtained based on information received from the sensors. However, because the senses of a person are rather complex, a given temperature is sensed differently, depending on the environment in which the person is situated. For example, a given amount of solar radiation can feel comfortably warm in a cold climate, but extremely uncomfortable in a hot climate. Therefore, as a technique for performing a high level of control, a neural network is used in the automatic air conditioning system. With this technique, the data that has been collected under varying environmental conditions is stored in the air conditioning amplifier assembly, which effects control to provide enhanced air conditioning comfort.

      2. The neural network control consists of neurons in an input layer, an intermediate layer, and an output layer. The input layer neurons process the input data of the ambient temperature, the amount of sunlight and the room temperature based on the outputs of the switches and sensors, and output them to the intermediate layer neurons. Based on this data, the intermediate layer neurons adjust the strength of the links among the neurons. The sum of this data is then calculated by the output layer neurons in the form of the required outlet temperature, solar correction, target airflow volume and outlet mode control volume. Accordingly, the air conditioning amplifier assembly controls the servo motors and blower motor with fan sub-assembly in accordance with the control volumes that have been calculated by the neural network control.

        B004YZUE01
    3. ECO Drive Mode Control


      1. During ECO drive mode, the air conditioning amplifier assembly restricts the air conditioning system performance under specified conditions, thus improving fuel economy.

      2. The ECO drive mode control is activated when the integration control and panel assembly (drive mode select) is operated, and then restricts the air conditioning system performance as described below:

        Control Outline
        Inside/Outside Air Switch Control Automatically switches the air inlet port to the internal air circulation mode when the outside air temperature is equal to or higher than a predetermined temperature and reduces the power consumption.
        Blower Level Control Sets the blower level in AUTO mode lower than normal, and suppresses the power consumption.
    4. Pollen Removal Mode Control


      1. When the pollen removal mode switch on the multi-display assembly is operated, the pollen removal mode control is activated. The air vent is switched to the FACE mode and recirculated pollen-free air flows around the upper body areas of the driver and front passenger.

      2. When the pollen removal mode switch signal is received by the air conditioning amplifier assembly, the air conditioning amplifier assembly controls the No. 1 blower damper servo sub-assembly, No. 1 air conditioning radiator damper servo sub-assembly and blower motor with fan sub-assembly as shown in the timing chart below.

      3. This control usually operates for approximately 3 minutes. However, when the outside temperature is low, the control will operate for approximately 1 minute.

      4. After this control stops operating, the air conditioning amplifier assembly controls the air conditioning system using AUTO mode.

        B004Z4GE04
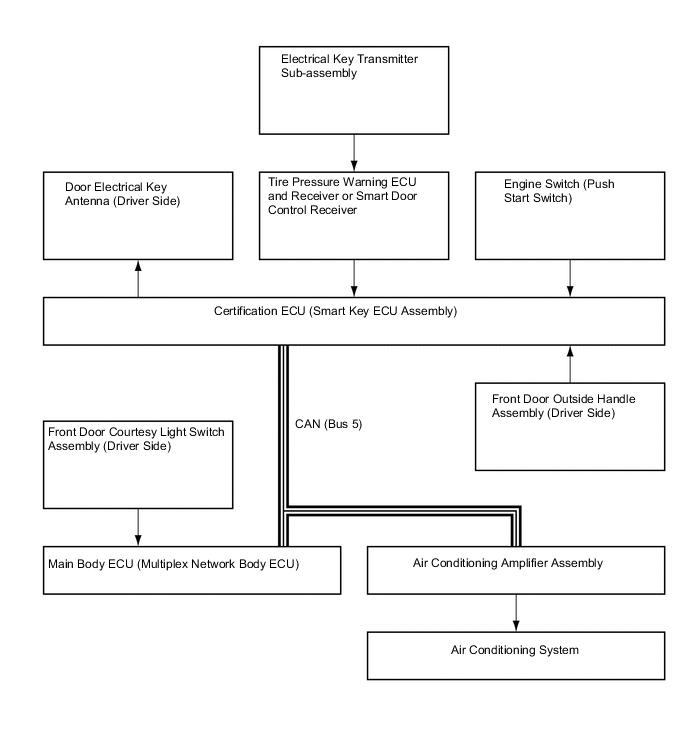
    5. Memory Call Control


      1. The air conditioning amplifier assembly stores the air conditioning settings for each memory number when the engine switch is turned off.

      2. The main body ECU (multiplex network body ECU) converts the key ID code into a memory number, stores it and sends the converted signal to the air conditioning amplifier assembly.

      3. The air conditioning amplifier assembly stores the memory number and air conditioning settings.

        B004Z5CE02
      4. When the doors are unlocked, the certification ECU (smart key ECU assembly) recognizes the key ID code and sends it to the main body ECU (multiplex network body ECU).

      5. Upon receiving the key ID code signal, the main body ECU (multiplex network body ECU) converts the signal into a memory number signal and sends it to the air conditioning amplifier assembly.

      6. Then the air conditioning amplifier assembly recalls the stored air conditioning settings based on the memory number signal when the engine switch is turned on (IG).

        B004Z5VE05
      7. The following air conditioning system settings can be memorized:

        Setting Condition
        Air Conditioning Switch On or Off
        AUTO Switch On or Off
        Temperature Setting Driver LO, 16°C to 32°C (65°F to 85°F) or HI
        Front Passenger LO, 16°C to 32°C (65°F to 85°F) or HI
        Blower Fan Speed Level 1 to 7 (Manual Control Mode)
        Air Inlet Mode Fresh or Recirculate
        Air Outlet Mode Face, Bi-level, Foot, Foot and Defroster or Defroster

        Tech Tips


        • Memory call control of the air conditioning system can be canceled or re-enabled using the Global TechStream (GTS).

        • The main body ECU (multiplex network body ECU) can store a maximum of 3 memory numbers.

        • The memory call function recalls the key ID that was recognized when the door was unlocked. This happens even when the user brings 2 keys or more, or the user uses different keys to unlock the door and to turn the engine switch on (IG).

        • Using the Global TechStream (GTS), the main body ECU (multiplex network body ECU) can be made to convert the ID numbers of different keys to a desired memory number. Therefore, all key IDs can be converted to an identical memory number, or 2 memory numbers can be divided among 3 keys.

        • For details about key ID code registration, refer to the Repair Manual.

        B004YWHE02
    6. Fresh Air Introduction While Parking System


      1. While parking, fresh air introduction mode is automatically selected to enhance ventilation and reduce any odor remaining in the air conditioning unit, thus odor during engine start-up is minimized.

        B004ZADE01
  3. DIAGNOSIS


    1. The air conditioning amplifier assembly has a self-diagnosis function. It stores any operation malfunctions in the air conditioning system or heater system in memory in the form of Diagnostic Trouble Codes (DTCs). For details, refer to the Repair Manual.