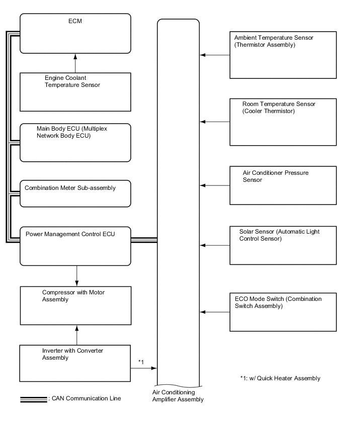
AIR CONDITIONING SYSTEM SYSTEM DIAGRAM

A005CLCE01
A005CEWE02
Communication Table
Sender Receiver Signal Communication Line
Air conditioning amplifier assembly Main body ECU (multiplex network body ECU) Ambient temperature display signal CAN
A/C control state signal
Air conditioning amplifier assembly Combination meter sub-assembly Ambient temperature display signal CAN
Presence of exhaust heat withdrawal instrument signal
Main body ECU (multiplex network body ECU) Air conditioning amplifier assembly Auto dimmer signal CAN
Destination symbol
Destination package 1
Destination package 2
Steering wheel
E/G starter condition signal
Defogger on request signal
A/C on request signal
Combination meter sub-assembly Air conditioning amplifier assembly Vehicle speed signal (meter to other) CAN
Center cluster module circuit (air conditioning control assembly) Air conditioning amplifier assembly AUTO operation switch signal LIN
OFF operation switch signal
A/C operation switch signal
Front defroster operation switch signal
Rear defogger operation switch signal
Pollen removal mode switch signal
MODE operation switch signal
REC/FRS operation switch signal
Set temperature operation signal
Blower operation signal (up, down)
Air conditioning amplifier assembly Center cluster module circuit (air conditioning control assembly) A/C indication signal LIN
AUTO indication signal
OFF indication signal
Front panel indication signal
REC/FRS indication signal
Front defroster indication signal
Rear defogger indication signal
Pollen removal mode switch indication signal
Blower level indication signal
Set temperature indication signal
Dimmer signal
Air conditioning amplifier assembly No. 1 air conditioning radiator damper servo sub-assembly (air mix) Damper arm activation signal Direct Line
Air conditioning amplifier assembly No. 2 air conditioning radiator damper servo sub-assembly (air outlet) Damper arm activation signal Direct Line
Air conditioning amplifier assembly No. 1 blower damper servo sub-assembly (air inlet) Damper arm activation signal Direct Line
No. 1 air conditioning radiator damper servo sub-assembly (air mix) Air conditioning amplifier assembly Damper arm position signal Direct Line
No. 2 air conditioning radiator damper servo sub-assembly (air outlet) Air conditioning amplifier assembly Damper arm position signal Direct Line
No. 1 blower damper servo sub-assembly (air inlet) Air conditioning amplifier assembly Damper arm position signal Direct Line
Combination switch assembly (ECO switch) Air conditioning amplifier assembly Switch signal Direct Line
Room temperature sensor (cooler thermistor) Air conditioning amplifier assembly Sensor value signal Direct Line
Ambient temperature sensor (thermistor assembly) Air conditioning amplifier assembly Sensor value signal Direct Line
Air conditioning pressure sensor Air conditioning amplifier assembly Sensor value signal Direct Line
Evaporator temperature sensor (No. 1 cooler thermistor) Air conditioning amplifier assembly Sensor value signal Direct Line
Solar sensor (automatic light control sensor) Air conditioning amplifier assembly Sensor value signal Direct Line