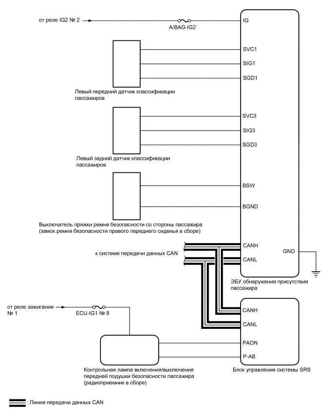
СИСТЕМА КЛАССИФИКАЦИИ ПАССАЖИРОВ СХЕМА СИСТЕМЫ

C341407E02
Table 1. Таблица обмена данными

Передающий ЭБУ

(передатчик)

Принимающий ЭБУ

Сигнал

Метод передачи данных

Блок управления системы SRS

ЭБУ обнаружения присутствия пассажира

  • Сигнал обнаружения столкновения

  • Сигнал ускорения*1

CAN

Датчик рысканья в сборе*2

ЭБУ обнаружения присутствия пассажира

  • Сигнал ускорения

ЭБУ системы противоскольжения (блок управления рабочими цилиндрами тормозов в сборе)

ЭБУ обнаружения присутствия пассажира

  • Сигнал скорости автомобиля

ЭБУ обнаружения присутствия пассажира

Блок управления системы SRS

  • Сигнал неисправности системы классификации пассажиров

  • Сигнал ошибки точки нуля системы классификации пассажиров

  • Сигнал состояния занятости сиденья пассажира

  • Сигнал состояния выключателя пряжки ремня безопасности пассажира

  • *1: для моделей без VDIM

  • *2: для моделей с VDIM