СИСТЕМА SFI Цепь управления топливным насосом

Код DTC Наименование DTC
Цепь управления топливным насосом

ОПИСАНИЕ

Цепь топливного насоса (низкого давления) включает ECM, топливный насос (низкого давления) и ЭБУ топливного насоса в сборе (который управляет топливным насосом (низкого давления)). ECM определяет скорость работы топливного насоса на основании частоты вращения коленчатого вала двигателя. Частота вращения затем преобразуется в сигнал продолжительности включения и передается в ЭБУ топливного насоса. На основании сигналов от ECM ЭБУ топливного насоса осуществляет управление топливным насосом низкого давления.

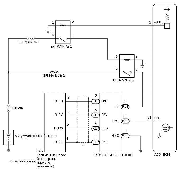
СХЕМА СОЕДИНЕНИЙ

A410587E03

ПРЕДОСТЕРЕЖЕНИЕ / ПРИМЕЧАНИЕ / УКАЗАНИЕ

Note:

Перед выполнением последующей процедуры проверки проверьте плавкие предохранители цепей, относящихся к данной системе.

ПОРЯДОК ВЫПОЛНЕНИЯ

  1. ПРОВЕРЬТЕ ЭБУ ТОПЛИВНОГО НАСОСА

    A337223C25

    *1

    ЭБУ топливного насоса

    -

    -

    1. Снимите ЭБУ топливного насоса.

      Нажмите здесьЩелкните по следующей ссылкеЩелкните по следующей ссылкеЩелкните по следующей ссылке

    2. Измерьте сопротивление в соответствии со значениями, приведенными в таблице ниже.

      Номинальное сопротивление

      Подключение диагностического прибора

      Условие

      Заданные условия

      R18-1 (+B) - R18-3 (GND)

      Всегда

      200 Ом или более

      R18-1 (+B) - R18-2 (FPC)

      Всегда

      2 кОм или более

      R18-2 (FPC) - R18-3 (GND)

      Всегда

      10 кОм или более

      R17-1 (FPG) - R18-3 (GND)

      Всегда

      1 кОм или более

      R17-2 (FPU) - R18-3 (GND)

      Всегда

      2 кОм или более

      R17-3 (FPV) - R18-3 (GND)

      Всегда

      2 кОм или более

      R17-4 (FPW) - R18-3 (GND)

      Всегда

      2 кОм или более

      Tip:

      В ходе данной процедуры производится проверка наличия внутреннего короткого замыкания в ЭБУ топливного насоса, когда его транзистор постоянно открыт.

    Result

    Перейти к

    OK

    НЕ СООТВ.

    СООТВ
  2. ПРОВЕРЬТЕ ЖГУТ ПРОВОДОВ И РАЗЪЕМ (ИСТОЧНИК ПИТАНИЯ ЭБУ ТОПЛИВНОГО НАСОСА)

    A355999C44

    *a

    Вид спереди разъема со стороны жгута проводов:

    (к ЭБУ топливного насоса)

    1. Отсоедините разъем ЭБУ топливного насоса.

    2. Включите зажигание (IG).

    3. Измерьте напряжение в соответствии со значениями, приведенными в таблице.

      Номинальное напряжение

      Подключение диагностического прибора

      Условие

      Заданные условия

      R18-1 (+B) - R18-3 (GND)

      Зажигание включено (IG)

      11–14 В

      Tip:

      Запишите величину измеренного напряжения, поскольку она может использоваться в последующей активной диагностике.

    Result

    Перейти к

    OK

    НЕ СООТВ.

    НЕ СООТВ.

    ПРОВЕРЬТЕ ЖГУТ ПРОВОДОВ И РАЗЪЕМ (НАПРЯЖЕНИЕ ПИТАНИЯ РЕЛЕ EFI-MAIN № 2)Щелкните по следующей ссылке

    СООТВ
  3. ПРОВЕРЬТЕ ЖГУТ ПРОВОДОВ И РАЗЪЕМ (ЭБУ ТОПЛИВНОГО НАСОСА – ЕСМ)

    1. Отсоедините разъем ЭБУ топливного насоса в сборе.

    2. Отсоедините разъем ЭБУ.

    3. Измерьте сопротивление в соответствии со значениями, приведенными в таблице ниже.

      Номинальное сопротивление

      Подключение диагностического прибора

      Условие

      Заданные условия

      R18-2 (FPC) - A23-18 (FPC)

      Всегда

      Менее 1 Ом

      R18-2 (FPC) или A23-18 (FPC) - масса и другие контакты

      Всегда

      10 кОм или более

    Результат

    Перейти к

    OK

    НЕ СООТВ.

    НЕ СООТВ.

    ОТРЕМОНТИРУЙТЕ ИЛИ ЗАМЕНИТЕ ЖГУТ ПРОВОДОВ ИЛИ РАЗЪЕМ

    СООТВ
  4. ВЫПОЛНИТЕ АКТИВНУЮ ДИАГНОСТИКУ С ПОМОЩЬЮ GTS (FUEL PUMP SINGLE PHASE ENERGIZATION)

    A337225C25

    *1

    ЭБУ топливного насоса

    -

    -

    1. Отсоедините разъем R17 ЭБУ топливного насоса.

    2. Подключите GTS к DLC3.

    3. Включите зажигание (IG).

    4. Включите GTS.

    5. Войдите в следующие меню: Powertrain / Engine / Active Test / Fuel Pump Single Phase Energization.

      Powertrain > Engine > Active Test

      Информация на дисплее прибора

      Fuel Pump Single Phase Energization

    6. Управляя ЭБУ топливного насоса в режиме активной диагностики, измерьте напряжение и сравните его с данными в приведенной ниже таблице.

      Номинальное напряжение

      Подключение диагностического прибора

      Показания GTS

      Заданные условия

      R17-2 (FPU) - масса

      Фаза U

      4,4 - 8,4 В*

      R17-3 (FPV) - масса

      Фаза V

      4,4 - 8,4 В*

      R17-4 (FPW) - масса

      Фаза W

      4,4 - 8,4 В*

      Tip:
      • *: В ходе активной диагностики скважность выходного сигнала ЭБУ топливного насоса ограничивается на уровне 50%. Поэтому выходное напряжение ЭБУ топливного насоса будет составлять приблизительно 50% напряжения источника питания, измеренного на предыдущем шаге.

      • Прежде чем приступать к проверке, убедитесь, что напряжение аккумуляторной батареи составляет 11-14 В (не разряжена).

    Result

    Result

    Следующий шаг

    Фаза U, фаза V и фаза W - в норме.

    А

    Фаза U, фаза V или фаза W - отклонение от нормы.

    B

    Все фазы (U, V и W) - отклонение от нормы.

    C

  5. ПРОВЕРЬТЕ ЖГУТ ПРОВОДОВ И РАЗЪЕМ (ЭБУ ТОПЛИВНОГО НАСОСА - ТОПЛИВНЫЙ НАСОС (В ЧАСТИ СИСТЕМЫ С НИЗКИМ ДАВЛЕНИЕМ))

    1. Отсоедините разъем ЭБУ топливного насоса.

    2. Отсоедините разъем топливного насоса (в части системы с низким давлением).

    3. Измерьте сопротивление в соответствии со значениями, приведенными в таблице ниже.

      Номинальное сопротивление

      Подключение диагностического прибора

      Условие

      Заданные условия

      R17-2 (FPU) - R43-3 (BLPU)

      Всегда

      Менее 1 Ом

      R17-3 (FPV) - R43-4 (BLPV)

      Всегда

      Менее 1 Ом

      R17-4 (FPW) - R43-2 (BLPW)

      Всегда

      Менее 1 Ом

      R17-2 (FPU) или R43-3 (BLPU) - масса и другие контакты

      Всегда

      10 кОм или более

      R17-3 (FPV) или R43-4 (BLPV) - масса и другие контакты

      Всегда

      10 кОм или более

      R17-4 (FPW) или R43-2 (BLPW) - масса и другие контакты

      Всегда

      10 кОм или более

    Результат

    Перейти к

    OK

    NG

    Tip:

    Выполните "Проверку после ремонта" после замены топливного насоса низкого давления.

    Нажмите здесьЩелкните по следующей ссылке

    OK

    ЗАМЕНИТЕ ТОПЛИВНЫЙ НАСОС НИЗКОГО ДАВЛЕНИЯ

    NG

    ОТРЕМОНТИРУЙТЕ ИЛИ ЗАМЕНИТЕ ЖГУТ ПРОВОДОВ ИЛИ РАЗЪЕМ

  6. ПРОВЕРЬТЕ ECM (КОНТАКТ FPC)

    A355999C45

    *a

    Вид спереди разъема со стороны жгута проводов:

    (к ЭБУ топливного насоса)

    1. Отсоедините разъем ЭБУ топливного насоса.

    2. Подключите GTS к DLC3.

    3. Включите зажигание (IG).

    4. Включите GTS.

    5. Войдите в следующие меню: Powertrain / Engine / Active Test / Fuel Pump Single Phase Energization.

      Powertrain > Engine > Active Test

      Информация на дисплее прибора

      Fuel Pump Single Phase Energization

    6. Управляя ЭБУ топливного насоса в режиме активной диагностики, измерьте сопротивление и сравните его с данными в приведенной ниже таблице.

      Номинальное сопротивление

      Подключение диагностического прибора

      Показания GTS

      Заданные условия

      R18-2 (FPC) - масса

      До активной диагностики → Во время активной диагностики

      До активной диагностики: Сопротивление стабильно → Во время активной диагностики: Сопротивление меняется*

      Tip:

      *: В ходе активной диагностики осуществляется управление продолжительностью включения транзисторов в ECM. В связи с управлением продолжительностью включения, в ходе активной диагностики сопротивление на контакте FPC будет нестабильным. Если сопротивление стабильно до активной диагностики и меняется в ходе активной диагностики, то можно заключить, что транзистор работает. Если в ходе активной диагностики транзистор не работает, то возможна неисправность ECM.

    Result

    Перейти к

    OK

    НЕ СООТВ.

  7. ПРОВЕРЬТЕ ЖГУТ ПРОВОДОВ И РАЗЪЕМ (НАПРЯЖЕНИЕ ПИТАНИЯ РЕЛЕ EFI-MAIN № 2)

    1. Извлеките реле EFI-MAIN № 2 из распределительного блока и блока реле моторного отсека в сборе.

    2. Измерьте напряжение в соответствии со значениями, приведенными в таблице.

      Номинальное напряжение

      Подключение диагностического прибора

      Условие

      Заданные условия

      3 (реле EFI-MAIN № 2) - масса

      Всегда

      11-14 В

    Результат

    Перейти к

    OK

    НЕ СООТВ.

    НЕ СООТВ.

    ОТРЕМОНТИРУЙТЕ ИЛИ ЗАМЕНИТЕ ЖГУТ ПРОВОДОВ ИЛИ РАЗЪЕМ (АККУМУЛЯТОРНАЯ БАТАРЕЯ – РЕЛЕ EFI MAIN № 2)

    СООТВ
  8. ПРОВЕРЬТЕ РЕЛЕ EFI-MAIN № 2

    1. Проверьте реле EFI-MAIN № 2.

      Нажмите здесьЩелкните по следующей ссылке

    Результат

    Перейти к

    OK

    НЕ СООТВ.

    НЕ СООТВ.

    ЗАМЕНИТЕ РЕЛЕ EFI-MAIN № 2

    СООТВ
  9. ПРОВЕРЬТЕ ЖГУТ ПРОВОДОВ И РАЗЪЕМ (РЕЛЕ EFI-MAIN № 1 - ECM)

    1. Извлеките реле EFI-MAIN № 1 из распределительного блока и блока реле моторного отсека в сборе.

    2. Отсоедините разъем ЭБУ.

    3. Измерьте сопротивление в соответствии со значениями, приведенными в таблице ниже.

      Номинальное сопротивление

      Подключение диагностического прибора

      Условие

      Заданные условия

      2 (реле EFI-MAIN № 1) - A23-46 (MREL)

      Всегда

      Менее 1 Ом

      2 (реле EFI-MAIN №1) или A23-46 (MREL) - масса и другие контакты

      Всегда

      10 кОм или более

    Результат

    Перейти к

    OK

    НЕ СООТВ.

    НЕ СООТВ.

    ОТРЕМОНТИРУЙТЕ ИЛИ ЗАМЕНИТЕ ЖГУТ ПРОВОДОВ ИЛИ РАЗЪЕМ

    СООТВ
  10. ПРОВЕРЬТЕ ЖГУТ ПРОВОДОВ И РАЗЪЕМ (РЕЛЕ EFI-MAIN № 1 - РЕЛЕ EFI-MAIN № 2)

    1. Снимите реле EFI-MAIN № 1 и реле EFI-MAIN № 2 из блока реле и распределительного блока моторного отсека в сборе.

    2. Измерьте сопротивление в соответствии со значениями, приведенными в таблице ниже.

      Номинальное сопротивление

      Подключение диагностического прибора

      Условие

      Заданные условия

      5 (реле EFI-MAIN № 2) - 1 (реле EFI-MAIN № 2)

      Всегда

      Менее 1 Ом

      5 (реле EFI-MAIN № 2) или 1 (реле EFI-MAIN № 2) - масса и другие контакты

      Всегда

      10 кОм или более

    Результат

    Перейти к

    OK

    НЕ СООТВ.

    НЕ СООТВ.

    ОТРЕМОНТИРУЙТЕ ИЛИ ЗАМЕНИТЕ ЖГУТ ПРОВОДОВ ИЛИ РАЗЪЕМ

    СООТВ
  11. ПРОВЕРЬТЕ ЖГУТ ПРОВОДОВ И РАЗЪЕМ (РЕЛЕ EFI-MAIN № 2 – МАССА)

    1. Извлеките реле EFI-MAIN № 2 из распределительного блока и блока реле моторного отсека в сборе.

    2. Измерьте сопротивление в соответствии со значениями, приведенными в таблице ниже.

      Номинальное сопротивление

      Подключение диагностического прибора

      Условие

      Заданные условия

      1 (реле EFI-MAIN № 2) - масса

      Всегда

      Менее 1 Ом

    Результат

    Перейти к

    OK

    НЕ СООТВ.

    НЕ СООТВ.

    ОТРЕМОНТИРУЙТЕ ИЛИ ЗАМЕНИТЕ ЖГУТ ПРОВОДОВ ИЛИ РАЗЪЕМ

    СООТВ
  12. ПРОВЕРЬТЕ ЖГУТ ПРОВОДОВ И РАЗЪЕМ (РЕЛЕ EFI-MAIN № 2 РЕЛЕ – ЭБУ ТОПЛИВНОГО НАСОСА)

    1. Извлеките реле EFI-MAIN № 2 из распределительного блока и блока реле моторного отсека в сборе.

    2. Отсоедините разъем ЭБУ топливного насоса.

    3. Измерьте сопротивление в соответствии со значениями, приведенными в таблице ниже.

      Номинальное сопротивление

      Подключение диагностического прибора

      Условие

      Заданные условия

      5 (реле EFI-MAIN № 2) - R18-1 (+B)

      Всегда

      Менее 1 Ом

      5 (реле EFI-MAIN № 2) или R18-1 (+B) - масса и другие контакты

      Всегда

      10 кОм или более

    Результат

    Перейти к

    OK

    НЕ СООТВ.

    НЕ СООТВ.

    ОТРЕМОНТИРУЙТЕ ИЛИ ЗАМЕНИТЕ ЖГУТ ПРОВОДОВ ИЛИ РАЗЪЕМ

    СООТВ
  13. ПРОВЕРЬТЕ ЖГУТ ПРОВОДОВ И РАЗЪЕМ (ЭБУ ТОПЛИВНОГО НАСОСА – МАССА)

    1. Отсоедините разъем ЭБУ топливного насоса.

    2. Измерьте сопротивление в соответствии со значениями, приведенными в таблице ниже.

      Номинальное сопротивление

      Подключение диагностического прибора

      Условие

      Заданные условия

      R18-3 (GND) - масса

      Всегда

      Менее 1 Ом

    Результат

    Перейти к

    OK

    НЕ СООТВ.

    OK

    ПЕРЕЙДИТЕ К ЦЕПИ ПИТАНИЯ ECM

    NG

    ОТРЕМОНТИРУЙТЕ ИЛИ ЗАМЕНИТЕ ЖГУТ ПРОВОДОВ ИЛИ РАЗЪЕМ