REAR POWER SEAT CONTROL SYSTEM(for Third Row) Power Source Circuit

DESCRIPTION

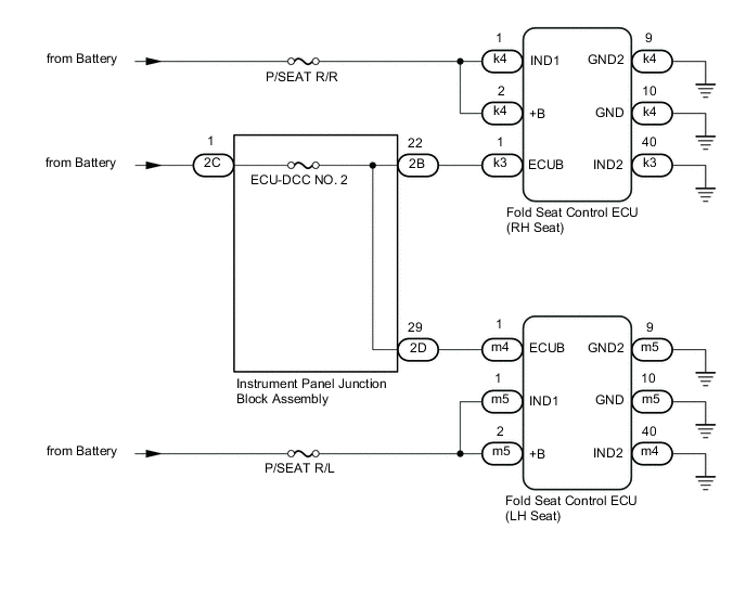
Power is supplied to each fold seat control ECU through fuses.

WIRING DIAGRAM

B005PIYE07

CAUTION / NOTICE / HINT

Note

Inspect the fuses for circuits related to this system before performing the following procedure.

PROCEDURE


  1. CHECK REAR POWER SEAT CONTROL SYSTEM (for Third Row)


    1. Check that the rear power seat control system (for Third Row) function operates normally.

      Result
      Result Proceed to
      Fold/Return functions of both rear No. 2 power seats do not operate normally. A
      Fold/Return functions of rear No. 2 power seat RH do not operate normally. B
      Fold/Return functions of rear No. 2 power seat LH do not operate normally. C

    B
    C
    A
  2. CHECK HARNESS AND CONNECTOR (BATTERY POWER SUPPLY)


    1. B005MQNC03
      *a

      Front view of wire harness connector

      (Instrument Panel Junction Block Assembly)

      Disconnect the 2C instrument panel junction block assembly connector

    2. Measure the voltage according to the value(s) in the table below.

      Standard Voltage
      Tester Connection Condition Specified Condition
      2C-1 - Body ground Always 11 to 14 V
      Result
      Proceed to
      OK
      NG

    NG
    OK
  3. CHECK HARNESS AND CONNECTOR (BATTERY POWER SUPPLY)


    1. B005MF6C08
      *A for RH seat
      *B for LH seat
      *a

      Front view of wire harness connector

      (Fold Seat Control ECU (RH/LH Seat))

      Disconnect the k3 fold seat control ECU (RH seat) connector.

    2. Disconnect the m4 fold seat control ECU (LH seat) connector.

    3. Measure the voltage according to the value(s) in the table below.

      Standard Voltage
      Tester Connection Condition Specified Condition
      k3-1 (ECUB) - Body ground Always 11 to 14 V
      m4-1 (ECUB) - Body ground Always 11 to 14 V
      Result
      Proceed to
      OK
      NG

    OK
    NG
  4. CHECK HARNESS AND CONNECTOR (INSTRUMENT PANEL JUNCTION BLOCK ASSEMBLY - FOLD SEAT CONTROL ECU (RH/LH SEAT))


    1. Disconnect the 2B and 2D instrument panel junction block assembly connector

    2. Measure the resistance according to the value(s) in the table below.

      Standard Resistance
      Tester Connection Condition Specified Condition
      2B-22 or k3-1 (ECUB) - Body ground Always 10 kΩ or higher
      2D-29 or m4-1 (ECUB) - Body ground Always 10 kΩ or higher
      Result
      Proceed to
      OK
      NG

    OK
    NG
  5. INSPECT INSTRUMENT PANEL JUNCTION BLOCK ASSEMBLY


    1. Measure the voltage according to the value(s) in the table below.

      B005MWPC04
      *a

      Component with harness connected

      (Instrument Panel Junction Block Assembly)

      - -
      Standard Voltage
      Tester Connection Condition Specified Condition
      2B-22 - Body ground Always 11 to 14 V
      Result
      Proceed to
      OK
      NG

    NG
    OK
  6. CHECK HARNESS AND CONNECTOR (INSTRUMENT PANEL JUNCTION BLOCK ASSEMBLY - FOLD SEAT CONTROL ECU (RH SEAT))


    1. Disconnect the k3 fold seat control ECU (RH seat) connector.

    2. Measure the resistance according to the value(s) in the table below.

      Standard Resistance
      Tester Connection Condition Specified Condition
      2B-22 - k3-1 (ECUB) Always Below 1 Ω
      Result
      Proceed to
      OK
      NG

    NG
    OK
  7. CHECK HARNESS AND CONNECTOR (FOLD SEAT CONTROL ECU (RH SEAT) - BATTERY POWER SUPPLY AND BODY GROUND)


    1. B005MHBC17
      *a

      Front view of wire harness connector

      (Fold Seat Control ECU (RH Seat))

      Disconnect the k4 fold seat control ECU (RH seat) connector.

    2. Measure the voltage and resistance according to the value(s) in the table below.

      Standard Voltage
      Tester Connection Condition Specified Condition
      k4-1 (IND1) - Body ground Always 11 to 14 V
      k4-2 (+B) - Body ground Always 11 to 14 V
    3. Measure the resistance according to the value(s) in the table below.

      Standard Resistance
      Tester Connection Condition Specified Condition
      k3-40 (IND2) - Body ground Always Below 1 Ω
      k4-9 (GND2) - Body ground Always Below 1 Ω
      k4-10 (GND) - Body ground Always Below 1 Ω
      Result
      Proceed to
      OK
      NG

    OK
    NG
  8. INSPECT INSTRUMENT PANEL JUNCTION BLOCK ASSEMBLY


    1. Measure the voltage according to the value(s) in the table below

      B005M17C05
      *a

      Component with harness connected

      (Instrument Panel Junction Block Assembly)

      - -
      Standard Voltage
      Tester Connection Condition Specified Condition
      2D-29 - Body ground Always 11 to 14 V
      Result
      Proceed to
      OK
      NG

    NG
    OK
  9. CHECK HARNESS AND CONNECTOR (INSTRUMENT PANEL JUNCTION BLOCK ASSEMBLY - FOLD SEAT CONTROL ECU (LH SEAT))


    1. Disconnect the m4 fold seat control ECU (LH seat) connector.

    2. Measure the resistance according to the value(s) in the table below.

      Standard Resistance
      Tester Connection Condition Specified Condition
      m4-1 (ECUB) - 2D-29 Always Below 1 Ω
      Result
      Proceed to
      OK
      NG

    NG
    OK
  10. CHECK HARNESS AND CONNECTOR (FOLD SEAT CONTROL ECU (LH SEAT) - BATTERY POWER SUPPLY AND BODY GROUND)


    1. B005MHBC18
      *a

      Front view of wire harness connector

      (Fold Seat Control ECU (LH Seat))

      Disconnect the m5 fold seat control ECU (LH seat) connector.

    2. Measure the voltage according to the value(s) in the table below.

      Standard Voltage
      Tester Connection Condition Specified Condition
      m5-1 (IND1) - Body ground Always 11 to 14 V
      m5-2 (+B) - Body ground Always 11 to 14 V
    3. Measure the resistance according to the value(s) in the table below.

      Standard Resistance
      Tester Connection Condition Specified Condition
      m4-40 (IND2) - Body ground Always Below 1 Ω
      m5-9 (GND2) - Body ground Always Below 1 Ω
      m5-10 (GND) - Body ground Always Below 1 Ω
      Result
      Proceed to
      OK
      NG

    OK
    NG