ENGINE UNIT


  1. CONSTRUCTION


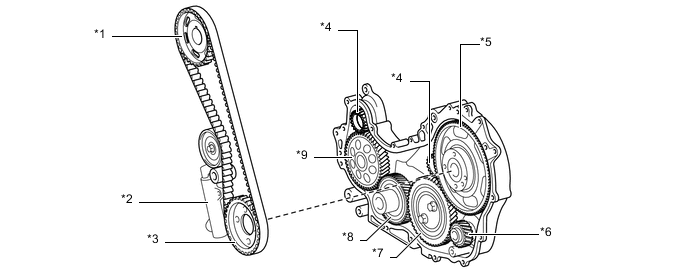
    1. The supply pump, vacuum pump, oil pump and balance shafts are driven by the crankshaft timing gear.

    2. The No. 1 idle gear is constructed with a scissors gear on its front and back to reduce noise.

      B0020K5C01
      *1 Camshaft Timing Pulley *2 Automatic Tensioner (No. 1 Chain Tensioner Assembly)
      *3 Pump Drive Shaft Pulley *4 Balance Shaft Drive Gear
      *5 Supply Pump Drive Gear (Injection Gear) *6 Vacuum Pump Drive Gear
      *7 No. 1 Idle Gear *8 Crankshaft Timing Gear
      *9 Oil Pump Drive Gear - -