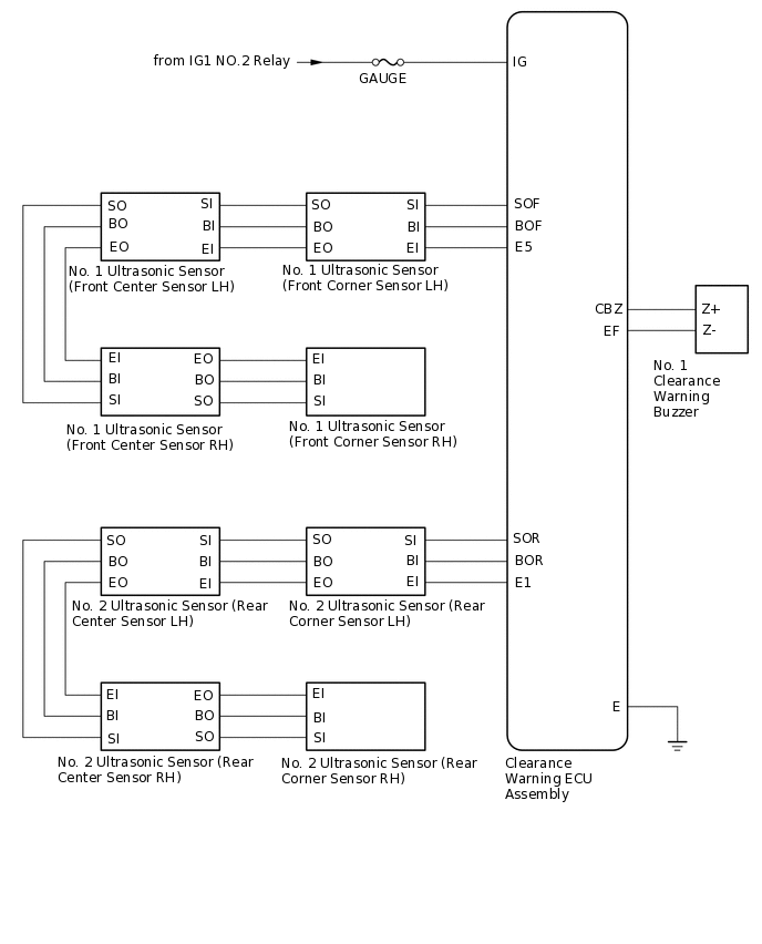
TOYOTA PARKING ASSIST-SENSOR SYSTEM SYSTEM DIAGRAM

E342375E02
E335359E04
Table 1. Communication Table

Sender

Receiver

Signal

Line

Main Body ECU (Multiplex Network Body ECU)

Clearance Warning ECU Assembly

Destination information

CAN

Hybrid Vehicle Control ECU

Clearance Warning ECU Assembly

Shift position sigal

CAN

Combination Meter Assembly

Clearance Warning ECU Assembly

Vehicle speed

CAN

Clearance Warning ECU Assembly

Combination Meter Assembly

  • Clearance sonar indicator illumination request

  • Corner sensor information

  • Front center sensor information

  • Rear center sensor information

  • Clearance sonar sensor diagnosis

CAN

Combination Meter Assembly

Clearance Warning ECU Assembly

Operation information received from the multi-function switch of the steering pad switch assembly which is displayed on the multi-information display in the combination meter assembly

CAN

Clearance Warning ECU Assembly

Radio and Display Receiver Assembly

Display signals from the clearance warning ECU assembly which are displayed on the display panel

CAN