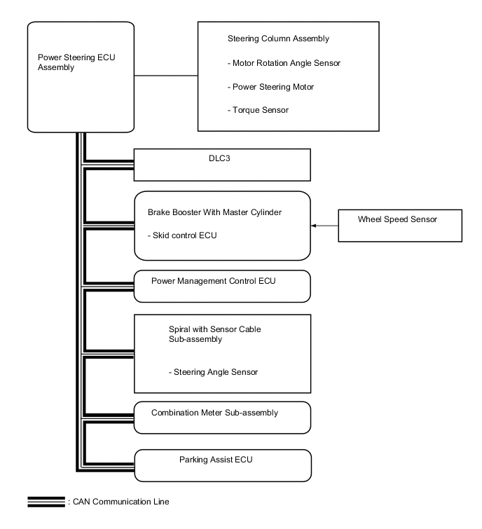
POWER STEERING SYSTEM SYSTEM DIAGRAM

A005A7FE01