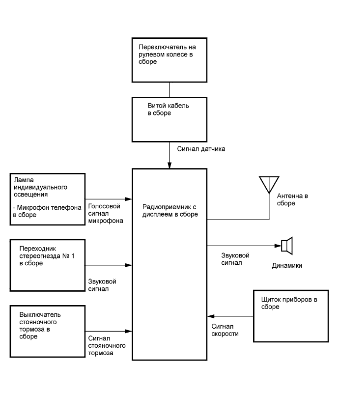
АУДИОВИЗУАЛЬНАЯ СИСТЕМА (для моделей с радиоприемником с дисплеем) СХЕМА СИСТЕМЫ

A01DZIDE01