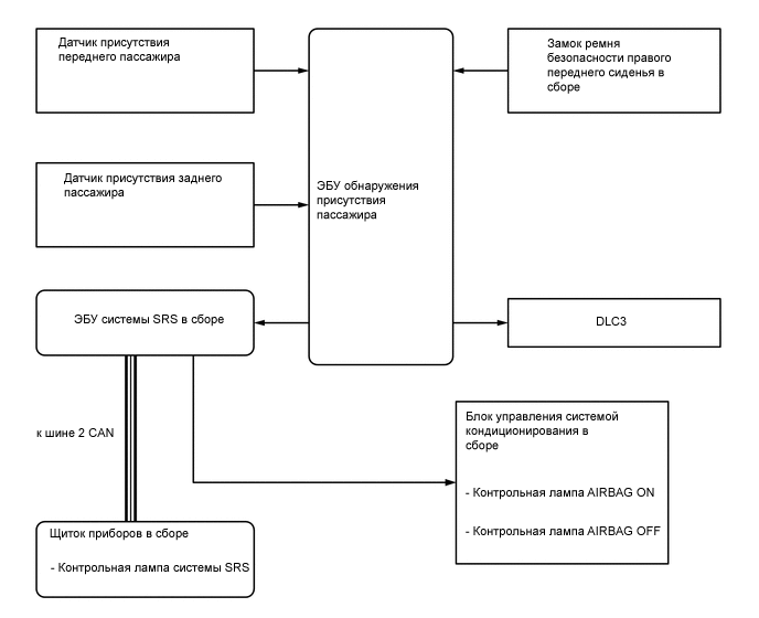
СИСТЕМА КЛАССИФИКАЦИИ ПАССАЖИРОВ ОБЩАЯ СХЕМА СИСТЕМЫ

Y171036E02