ENTRY AND START SYSTEM(for Start Function), Diagnostic DTC:B2271

DTC Code DTC Name
B2271 Ignition Hold Monitor Malfunction

DESCRIPTION

This DTC is stored when a malfunction in the IG1 drive circuit, IG2 drive circuit or IG hold circuit in the certification ECU (smart key ECU assembly) is detected.

Tech Tips


  • When the certification ECU (smart key ECU assembly) is replaced with a new one and the cable is connected to the negative (-) auxiliary battery terminal, the power source mode changes to on (IG).

  • When the auxiliary battery cable is disconnected and reconnected, the power source returns to the mode it was in before the auxiliary battery cable was disconnected.

DTC Code DTC Detection Condition Trouble Area DTC Output Confirmation Operation
B2271

When either of the following conditions is met (1-trip detection logic*):


  • The IG1 or IG2 circuit in the certification ECU (smart key ECU assembly) is malfunctioning.

  • The IG hold circuit in the certification ECU (smart key ECU assembly) is malfunctioning.


  • ECU-B2 fuse

  • Certification ECU (smart key ECU assembly)

  • Wire harness or connector

Turn the power switch on (IG).

Tech Tips

To turn the power switch on (IG), carry the key and press the power switch twice with park (P) selected and the brake pedal released.


Tech Tips


  • The IG1 and IG2 drive circuits activate the IG1 and IG2 relays.

  • After the IG1 and IG2 drive circuits turn on, even if the certification ECU (smart key ECU assembly) operates incorrectly, the IG hold circuit maintains the power switch on (IG) state.

Vehicle Condition and Fail-safe Function when Malfunction Detected
Vehicle Condition when Malfunction Detected Fail-safe Function when Malfunction Detected
The power source mode is not allowed to change to on (IG) (the hybrid control system cannot be started). The power source mode cannot be changed to on (IG).

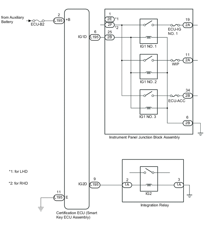
WIRING DIAGRAM

B005YFIE03

CAUTION / NOTICE / HINT

Note


  • The entry and start system uses multiplex communication. First perform the inspections in "How to Proceed with Troubleshooting" to confirm that there are no communication malfunctions before proceeding with troubleshooting Click here.

  • Inspect the fuses for circuits related to this system before performing the following inspection procedure.

  • After performing repairs, perform the operation that fulfills the DTC output confirmation operation, and then confirm that no DTCs are output again.

Tech Tips

Related Data List and Active Test Items
DTC Data List Item Active Test Item
B2271

    Power Source Control

  • IG1 Relay Monitor (Inside)

  • IG2 Relay Monitor (Inside)

  • Latch Circuit

-

PROCEDURE


  1. CHECK HARNESS AND CONNECTOR (POWER SOURCE)


    1. Disconnect the L195 certification ECU (smart key ECU assembly) connector.

    2. B005XWEE02
      Text in Illustration
      *a

      Rear view of wire harness connector

      (to Certification ECU (Smart Key ECU Assembly))

      Measure the voltage according to the value(s) in the table below.

      Standard Voltage
      Tester Connection Condition Specified Condition
      L195-2 (+B) - Body ground Power switch off 11 to 14 V

    NG
    OK
  2. CHECK HARNESS AND CONNECTOR (GROUND)


    1. B005Z0KE02
      Text in Illustration
      *a

      Rear view of wire harness connector

      (to Certification ECU (Smart Key ECU Assembly))

      Measure the resistance according to the value(s) in the table below.

      Standard Resistance
      Tester Connection Condition Specified Condition
      L195-11 (E) - Body ground Always Below 1 Ω

    NG
    OK
  3. CHECK CERTIFICATION ECU (SMART KEY ECU ASSEMBLY)


    1. Reconnect the L195 and L197 certification ECU (smart key ECU assembly) connectors.

      B005XFXE02
    2. Measure the voltage according to the value(s) in the table below.

      Standard Voltage
      Tester Connection Condition Specified Condition
      L195-9 (IG2D) - Body ground Power switch on (ACC) → Power switch on (IG) 1 V or less → 9 V or higher
      L197-6 (IG1D) - Body ground Power switch on (ACC) → Power switch on (IG) 1 V or less → 9 V or higher
      Text in Illustration
      *a

      Component with harness connected

      (to Certification ECU (Smart Key ECU Assembly))

      - -

    OK
    NG