СИСТЕМА ЗЕРКАЛ

Figure 1. Для моделей с наружными зеркалами заднего вида с дистанционным управлением

B002N3BE03

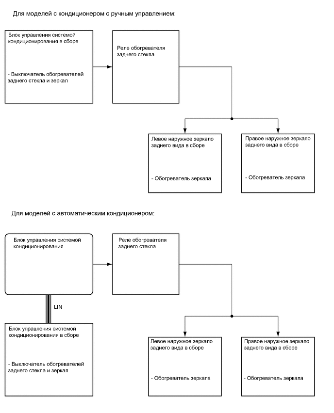
Figure 2. Для моделей с системой обогревателей зеркал

B002MXNE01