LIGHTING SYSTEM Front Fog Light Circuit

DTC Code DTC Name
Front Fog Light Circuit

DESCRIPTION

The main body ECU (multiplex network body ECU) receives headlight dimmer switch information signals and illuminates the front fog lights.

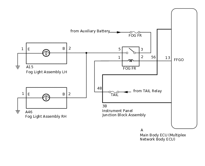
WIRING DIAGRAM

E270521E06

CAUTION / NOTICE / HINT

Note:
  • Inspect the bulbs and fuses for circuits related to this system before performing the following inspection procedure.

  • When replacing the main body ECU (multiplex network body ECU), make sure to replace it with a new one.

PROCEDURE

  1. PERFORM ACTIVE TEST USING GTS (FRONT FOG LIGHT RELAY)

    1. Using the GTS, perform the Active Test.

      Click here

      OK

      Headlight relay operates (low beam headlights come on).

      Body Electrical > Main Body > Active Test

      Tester Display

      Measurement Item

      Control Range

      Diagnostic Note

      Front Fog Light Relay

      Front fog light relay

      ON or OFF

      The headlight dimmer switch is in the tail position.

      Body Electrical > Main Body > Active Test

      Tester Display

      Front Fog Light Relay

    Result

    Proceed to

    OK

    NG

    OK

    REPLACE MAIN BODY ECU (MULTIPLEX NETWORK BODY ECU)

    for LHD:

    Click here

    for RHD:

    Click here

    NG
  2. INSPECT FRONT FOG LIGHT RELAY (FOG FR)

    1. E234374N01

      Remove the front fog light relay from the No. 2 engine room relay block and junction block assembly.

    2. Measure the resistance according to the value(s) in the table below.

      Standard Resistance

      Tester Connection

      Condition

      Specified Condition

      3 - 5

      Battery voltage applied between terminals 1 and 2

      Below 1 Ω

      3 - 5

      Battery voltage not applied between terminals 1 and 2

      10 kΩ or higher

    Result

    Proceed to

    OK

    NG

    NG

    REPLACE FRONT FOG LIGHT RELAY (FOG FR)

    OK
  3. CHECK HARNESS AND CONNECTOR (BATTERY - FRONT FOG LIGHT RELAY [FR FOG])

    1. E342624C02

      *a

      Front view of wire harness connector

      (to Front Fog Light Relay)

      Remove the front fog light relay from the No. 2 engine room relay block and junction block assembly.

    2. Measure the voltage according to the value(s) in the table below.

      Standard Voltage

      Tester Connection

      Condition

      Specified Condition

      Front fog light relay terminal 3 - Body ground

      Power switch off

      11 to 14 V

    Result

    Proceed to

    OK

    NG

    NG

    REPAIR OR REPLACE HARNESS OR CONNECTOR

    OK
  4. CHECK HARNESS AND CONNECTOR (FRONT FOG LIGHT RELAY [FOG FR] - INSTRUMENT PANEL JUNCTION BLOCK ASSEMBLY)

    1. Remove the front fog light from the No. 2 engine room relay block and junction block assembly.

    2. Disconnect the 3B instrument panel junction block assembly connector.

    3. Measure the resistance according to the value(s) in the table below.

      Standard Resistance

      Tester Connection

      Condition

      Specified Condition

      Front fog light relay terminal 1 - 3B-48

      Always

      Below 1 Ω

      3B-48 - Body ground

      Always

      10 kΩ or higher

    Result

    Proceed to

    OK

    NG

    NG

    REPAIR OR REPLACE HARNESS OR CONNECTOR

    OK
  5. CHECK HARNESS AND CONNECTOR (FRONT FOG LIGHT RELAY [FOG FR] - INSTRUMENT PANEL JUNCTION BLOCK ASSEMBLY)

    1. Remove the front fog light from the No. 2 engine room relay block and junction block assembly.

    2. Disconnect the 3B instrument panel junction block assembly connector.

    3. Measure the resistance according to the value(s) in the table below.

      Standard Resistance

      Tester Connection

      Condition

      Specified Condition

      Front fog light relay terminal 2 - 3B-56

      Always

      Below 1 Ω

      3B-56 - Body ground

      Always

      10 kΩ or higher

    Result

    Proceed to

    OK

    NG

    NG

    REPAIR OR REPLACE HARNESS OR CONNECTOR

    OK
  6. INSPECT INSTRUMENT PANEL JUNCTION BLOCK ASSEMBLY

    1. E338830E08

      Remove the instrument panel junction block assembly.

      for LHD:

      Click here

      for RHD:

      Click here

    2. Remove the main body ECU (multiplex network body ECU) from the instrument panel junction block assembly.

      for LHD:

      Click here

      for RHD:

      Click here

    3. Measure the resistance according to the value(s) in the table below.

      Standard Resistance

      Tester Connection

      Switch Condition

      Specified Condition

      A-13 (FFGO) - 3B-56

      Always

      Below 1 Ω

    Result

    Proceed to

    OK

    NG

    OK

    PROCEED TO NEXT SUSPECTED AREA SHOWN IN PROBLEM SYMPTOMS TABLE

    NG

    REPLACE INSTRUMENT PANEL JUNCTION BLOCK ASSEMBLY

    for LHD:

    Click here

    for RHD:

    Click here