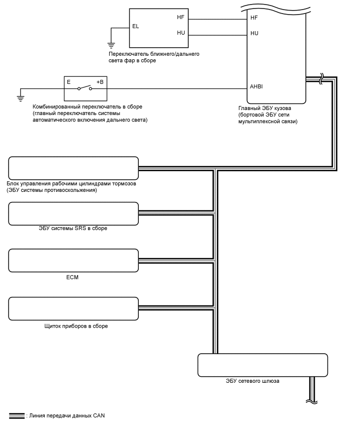
СИСТЕМА АВТОМАТИЧЕСКОГО ВКЛЮЧЕНИЯ ДАЛЬНЕГО СВЕТА СХЕМА СИСТЕМЫ

E310308E02
E311139E01
E311140E01