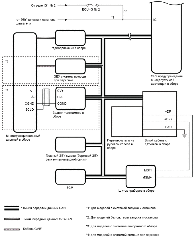
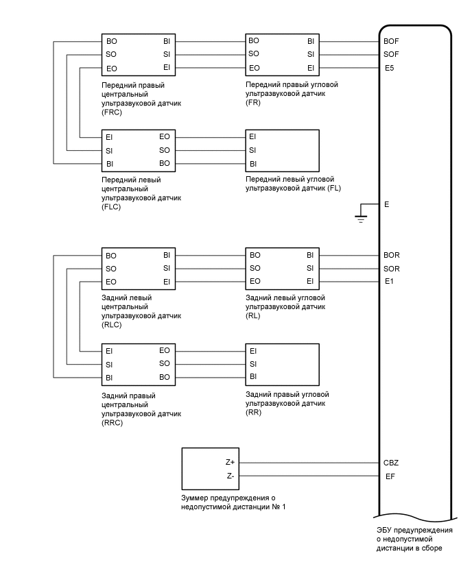
СЕНСОРНАЯ СИСТЕМА ПОМОЩИ ПРИ ПАРКОВКЕ LEXUS (для моделей с интеллектуальной системой ультразвуковой локации) СХЕМА СИСТЕМЫ

E384443E01
E384442E02
Table 1. Таблица обмена данными

уровня

Приемник

Сигнал

Линия

Главный ЭБУ кузова

(бортовой ЭБУ сети мультиплексной связи)

ЭБУ предупреждения о недопустимой дистанции в сборе

Сигнал данных о рынке сбыта

Линия передачи данных CAN

ECM

ЭБУ предупреждения о недопустимой дистанции в сборе

Сигнал положения рычага переключения передач

Линия передачи данных CAN

Щиток приборов в сборе

ЭБУ предупреждения о недопустимой дистанции в сборе

Сигнал скорости автомобиля

Линия передачи данных CAN

ЭБУ предупреждения о недопустимой дистанции в сборе

Щиток приборов в сборе

  • Информационный сигнал ультразвукового локатора

  • Сигнал запроса включения индикатора системы ультразвуковой локации

Линия передачи данных CAN

ЭБУ предупреждения о недопустимой дистанции в сборе

Радиоприемник в сборе

Информационный сигнал ультразвукового локатора

Линия передачи данных CAN

Радиоприемник в сборе

Многофункциональный дисплей в сборе

Видеосигнал

Линия передачи данных AVC-LAN

ЭБУ системы помощи при парковке*1

Многофункциональный дисплей в сборе

Видеосигнал

Кабель GVIF

Задняя телекамера в сборе*2

Многофункциональный дисплей в сборе

Видеосигнал

Аналоговый

  • *1: для моделей с системой панорамного обзора

  • *2: Для моделей с системой помощи при парковке