СИСТЕМА ИЗМЕРИТЕЛЬНЫХ ПРИБОРОВ И ИНДИКАТОРОВ ОПИСАНИЕ СИСТЕМЫ
КРАТКОЕ ОПИСАНИЕ ЩИТКА ПРИБОРОВ
Table 1. Обозначения на рисунке *A
кроме моделей со щитком приборов с TFT-дисплеем
-
-
*a
Спидометр
*b
Тахометр
*c
Мультиинформационный дисплей
*d
Цифровой спидометр
*e
Указатель температуры охлаждающей жидкости
*f
Указатель уровня топлива
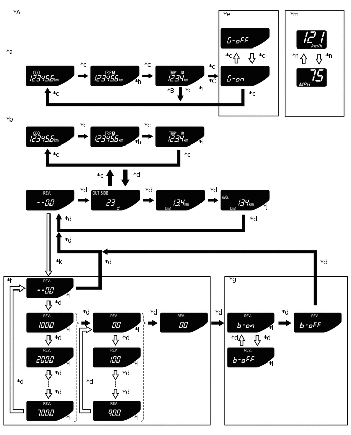
БЛОК-СХЕМА МУЛЬТИИНФОРМАЦИОННОГО ДИСПЛЕЯ
Table 2. Обозначения на рисунке *A
кроме моделей со щитком приборов с TFT-дисплеем
*B
для моделей с индикатором переключения передач
*C
для моделей без индикатора переключения передач
-
-
*a
Переключение между экранами при выключенном зажигании
*b
Переключение между экранами при включенном зажигании
*c
Переключатель ODO/TRIP
*d
Переключатель DISP
*e
Настройка индикации переключения передач механической трансмиссии (для моделей с механической трансмиссией)
*f
Настройка частоты вращения (об/мин)
*g
Настройка включения/выключения звука зуммера
*h
Продолжительное нажатие переключателя "ODO/TRIP" устанавливает показания счетчика пробега A на 0.0
*i
Продолжительное нажатие переключателя "ODO/TRIP" устанавливает показания счетчика пробега В на 0.0
*j
Продолжительное нажатие переключателя "DISP" устанавливает среднее значение расхода топлива на 0.0
*k
Нажимайте переключатель "DISP", когда скорость автомобиля составляет 0 км/час
*l
Индикация "REV." мигает
*m
Переключения экрана цифрового спидометра
*n
Переключатель "км/час / мили в час"(для моделей с переключателем "км/час / мили в час")

Короткое нажатие

Продолжительное нажатие
Параметр
Условие смены информации на экране
*A
Для моделей со щитком приборов с TFT-дисплеем:
*a
Условия выполняются.
*b
Условия не выполняются.
*c
Экран или параметры выбираются с помощью переключателя на рулевом колесе в сборе.
*d
При выдаче нескольких запросов на индикацию информация отображается последовательно.
*e
Если замок зажигания установлен в положение ON (ВКЛ).
СИГНАЛ ШИНЫ CAN
СИГНАЛ ПРЯМОГО СОЕДИНЕНИЯ
ИЗМЕРИТЕЛЬНЫЕ ПРИБОРЫ И КОНТРОЛЬНЫЕ ЛАМПЫ / ИНДИКАТОРЫ
Table 3. Система измерительных приборов и индикаторов Параметр / Устройство
Описание сигнала
Спидометр
Указывает скорость автомобиля на основании сигналов ЭБУ системы противоскольжения (блока управления рабочими цилиндрами тормозов), управляя стрелкой прибора (по шине CAN).
Тахометр
Указывает частоту вращения коленчатого вала двигателя на основании сигналов ECM, управляя стрелкой прибора (по шине CAN).
Указатель уровня топлива в баке
Указывает уровень топлива на основании сигналов датчика уровня топлива, управляя стрелкой прибора (по линии прямой связи).
Указатель температуры охлаждающей жидкости двигателя*
Щиток приборов получает сигнал температуры охлаждающей жидкости от ECM и управляет стрелкой указателя (CAN).
*: кроме моделей со щитком приборов с TFT-дисплеем
Table 4. Контрольная лампа / индикатор Параметр / Устройство
Описание сигнала
FRONT FOG*1
Получает сигнал передних противотуманных фар от главного ЭБУ кузова (ЭБУ сетевого шлюза) (по шине CAN).
TURN
Получает сигнал поворота от выключателя проблескового режима указателя поворота в сборе (по прямому соединению).
REAR FOG*2
Получает сигнал задних противотуманных фар от главного ЭБУ кузова (ЭБУ сетевого шлюза) (по шине CAN).
SET*3
Получает сигнал выключателя круиз-контроля, поступающий от ECM (по шине CAN).
КРУИЗ-КОНТРОЛЬ (зеленый индикатор)*3, 4
Получает сигнал выключателя круиз-контроля, поступающий от ECM (по шине CAN).
КРУИЗ-КОНТРОЛЬ (желтый индикатор)*3, 4
Получает сигнал выключателя круиз-контроля, поступающий от ECM (по шине CAN).
DOOR*4
Контрольная лампа незакрытой двери включается при получении сигнала от главного ЭБУ кузова (ЭБУ сетевого шлюза) (по шине CAN).
HI BEAM
Получает сигнал включения дальнего света от главного ЭБУ кузова (ЭБУ сетевого шлюза) (по шине CAN).
Управление уровнем
Получает сигнал предупреждения о неисправности системы управления уровнем фар от ЭБУ системы управления уровнем фар (по линии прямой связи).
SECURITY
Получает сигнал безопасности от главного ЭБУ кузова (ЭБУ сетевого шлюза) (по шине CAN).
ИНТЕЛЛЕКТУАЛЬНАЯ СИСТЕМА (зеленая контрольная лампа)*5
Получает сигнал электронного запуска от ЭБУ сертификации (ЭБУ электронного ключа зажигания) (по шине CAN).
ИНТЕЛЛЕКТУАЛЬНАЯ СИСТЕМА (желтая контрольная лампа)*5
Получает сигнал сбоя электронного запуска от ЭБУ сертификации (ЭБУ электронного ключа зажигания) (по шине CAN).
REV*6*7
Получает от ECM сигнал частоты вращения коленчатого вала двигателя (по шине CAN).
SLIP
Получает сигнал управления системой VSC или сигнал ее неисправности от блока управления рабочими цилиндрами тормозов (ЭБУ системы противоскольжения) (по шине CAN).
ABS
Получает сигнал неисправности от блока управления рабочими цилиндрами тормозов (ЭБУ системы противоскольжения) (по шине CAN).
D-SEAT BELT
Получает от главного ЭБУ кузова (ЭБУ сетевого шлюза) сигнал предупреждения о непристегнутом ремне безопасности водителя (по линии прямой связи).
CHARGE
Получает сигнал неисправности от генератора (по прямому соединению).
ДАВЛЕНИЕ МАСЛА
Получает предупредительный сигнал от контактного датчика давления моторного масла (по прямому соединению).
MIL
Получает от ECM сигнал предупреждения о неисправности системы проверки двигателя (по линии прямой связи).
SPORT*4*8
Получает сигнал контрольной лампы SPORT от ТCM (по шине CAN).
SNOW*4*8
Получает сигнал контрольной лампы SNOW от ТCM (по шине CAN).
AT OIL TEMP*4*8
Получает сигнал неисправности от TCM (по шине CAN).
BRAKE
Получает сигнал аварийного уровня тормозной жидкости от датчика уровня тормозной жидкости (по прямому соединению).
Получает сигнал выключателя стояночного тормоза от главного ЭБУ кузова (ЭБУ сетевого шлюза) (по шине CAN).
Получает сигнал неисправности от блока управления рабочими цилиндрами тормозов (ЭБУ системы противоскольжения) (по шине CAN).
TRC OFF
Получает сигнал отключения системы TRC от блока управления рабочими цилиндрами тормозов (ЭБУ системы противоскольжения)(по шине CAN).
VSC OFF
Получает сигнал отключения системы VSC от блока управления рабочими цилиндрами тормозов (ЭБУ системы противоскольжения) (по шине CAN).
TRACK*4
Получает сигнал режима SPORT системы VSC от блока управления рабочими цилиндрами тормозов (ЭБУ системы противоскольжения) (по шине CAN).
AIRBAG
Получает сигнал неисправности от центрального блока управления системы SRS (по шине CAN).
EPS
Получает сигнал неисправности от ЭБУ рулевого управления с усилителем (по шине CAN).
LOW FUEL (низкий уровень топлива)
Получает сигнал низкого уровня топлива от датчика уровня топлива (по линии прямой связи)
TIRE PRESSURE*9
Получает сигнал неисправности или сигнал низкого давления в шинах от главного ЭБУ кузова (ЭБУ сетевого шлюза) (по шине CAN).
WATER TEMP (HOT)*7
Получает сигнал температуры охлаждающей жидкости от ECM (по шине CAN).
WATER TEMP (COLD)*7
Получает сигнал температуры охлаждающей жидкости от ECM (по шине CAN).
MASTER*7
Главная контрольная лампа включается при получении любого сигнала предупреждения от связанного ЭБУ (подключенного по шине CAN/прямому соединению).
LED HEADLIGHT
Получает сигнал контрольной лампы светодиодных фар от главного ЭБУ кузова (ЭБУ сетевого шлюза) (по шине CAN).
СИСТЕМА ПОМОЩИ ПРИ ПОДЪЕМЕ ПО СКЛОНУ
Получает сигнал системы помощи при подъеме по склону от блока управления рабочими цилиндрами тормозов (ЭБУ системы противоскольжения) (по шине CAN).
*1: для моделей с передними противотуманными фарами
*2: для моделей с задними противотуманными фонарями
*3: для моделей с системой круиз-контроля
*4: кроме моделей со щитком приборов с TFT-дисплеем
*5: для моделей с системой посадки и запуска
*6: для моделей с цифровым спидометром
*7: для моделей с щитком приборов с TFT-дисплеем
*8: для системы автоматической трансмиссии
*9: для моделей с системой предупреждения о ненадлежащем давлении в шинах
Table 5. Зуммер Параметр / Устройство
Описание сигнала
РЕМЕНЬ БЕЗОПАСНОСТИ (ремень безопасности водителя)
Зуммер включен: Зажигание включено, ремень безопасности сиденья водителя не пристегнут, скорость автомобиля составляет не менее 20 км/час (12,4 мили в час).
EPS
Зуммер включен: Получает сигнал неисправности от ЭБУ рулевого управления с усилителем.
ENTRY KEY*1
Зуммер включен: Получает сигнал неисправности от ЭБУ сертификации (ЭБУ электронного ключа зажигания).
KEY REMINDER*2
Зуммер включен: Получает сигнал от главного ЭБУ кузова (ЭБУ сетевого шлюза).
IMMOBILISER
Зуммер включен: Получает сигнал от ЭБУ сертификации (ЭБУ электронного ключа зажигания).*1
Зуммер включен: Получает сигнал от главного ЭБУ кузова (ЭБУ сетевого шлюза).*2
SPORTS SHIFT REJECT*3
Зуммер включен: Получает сигнал от ECM.
REV*4*5
Зуммер включен: Получает сигнал частоты вращения коленчатого вала двигателя от ECM.
УСТРОЙСТВО НАПОМИНАНИЯ О НЕВЫКЛЮЧЕННОМ ОСВЕЩЕНИИ
Зуммер включен: При выключении зажигания получает сигнал от главного ЭБУ кузова (ЭБУ сетевого шлюза).
МУЛЬТИИНФОРМАЦИОННЫЙ ДИСПЛЕЙ*5
Зуммер включен: Получает сигнал предупреждения мультиинформационного дисплея от связанного ЭБУ (подключенного по шине CAN/прямому соединению).
СИСТЕМА ПОМОЩИ ПРИ ПОДЪЕМЕ ПО СКЛОНУ
Зуммер включен: Получает сигнал управления зуммером от блока управления рабочими цилиндрами тормозов (ЭБУ системы противоскольжения) (по шине CAN).
*1: для моделей с системой посадки и запуска
*2: для моделей без системы посадки и запуска
*3: для системы автоматической трансмиссии
*4: для моделей с цифровым спидометром
*5: для моделей с щитком приборов с TFT-дисплеем
Table 6. Мультиинформационный дисплей (для моделей с TFT-дисплеем) Параметр / Устройство
Описание сигнала
ODO/TRIP
Получает сигнал интегрированного значения импульсного сигнала скорости автомобиля от блока управления рабочими цилиндрами тормозов (ЭБУ системы противоскольжения) (по шине CAN).
Получает сигнал ODO/TRIP от переключателя ODO/TRIP (по прямому соединению).
Индикатор включенной передачи автоматической трансмиссии*1
Получает сигнал положения рычага переключения передач (P, R, N, D) от TCM (CAN).
Получает сигнал диапазона переключения передач (1-6) от TCM (CAN).
Получает сигнал контрольной лампы режима от ТCM (по шине CAN).
Индикатор повышения передачи автоматической трансмиссии*1
Получает сигнал запроса отображения UP (повышение) от TCM (CAN).
Индикатор понижения передачи автоматической трансмиссии*1
Получает сигнал запроса отображения DOWN (понижение) от TCM (CAN).
Индикатор включенной передачи механической трансмиссии*2
Получает сигнал диапазона переключения передач от ECM (по шине CAN).
Индикатор повышения передачи механической трансмиссии*2
Получает сигнал повышения передачи от ECM (по шине CAN).
Индикатор понижения передачи механической трансмиссии*2*4
Получает сигнал понижения передачи от ECM (по шине CAN).
Температура окружающего воздуха
Получает от ECM сигнал скорости автомобиля (по шине CAN).
Получает сигнал температуры окружающего воздуха от термистора в сборе (по прямому соединению).
Средний расход топлива
Получает от ECM сигнал частоты вращения коленчатого вала двигателя (по шине CAN).
Получает от ECM сигнал объема впрыска топлива (по шине CAN).
Получает сигнал скорости автомобиля от блока управления рабочими цилиндрами тормозов в сборе (ЭБУ системы противоскольжения) (по шине CAN).
Получает сигнал интегрированного значения импульсного сигнала скорости автомобиля от блока управления рабочими цилиндрами тормозов (ЭБУ системы противоскольжения) (по шине CAN).
Мгновенный расход топлива
Получает от ECM сигнал частоты вращения коленчатого вала двигателя (по шине CAN).
Получает от ECM сигнал объема впрыска топлива (по шине CAN).
Получает сигнал скорости автомобиля от блока управления рабочими цилиндрами тормозов в сборе (ЭБУ системы противоскольжения) (по шине CAN).
Получает сигнал интегрированного значения импульсного сигнала скорости автомобиля от блока управления рабочими цилиндрами тормозов (ЭБУ системы противоскольжения) (по шине CAN).
Цифровой спидометр*3
Получает сигнал скорости автомобиля от блока управления рабочими цилиндрами тормозов в сборе (ЭБУ системы противоскольжения) (по шине CAN).
*1: для системы автоматической трансмиссии
*2: для моделей с механической трансмиссией
*3: для моделей с цифровым спидометром
*4: Для моделей с индикатором переключения передач
*A |
Для моделей со щитком приборов с TFT-дисплеем: |
- |
- |
*a |
Спидометр |
*b |
Тахометр |
*c |
Мультиинформационный дисплей |
- |
- |
Параметр / Устройство |
Описание сигнала |
|---|---|
ODO/TRIP |
|
Цифровой спидометр |
Получает сигнал скорости автомобиля от блока управления рабочими цилиндрами тормозов в сборе (ЭБУ системы противоскольжения) (по шине CAN). |
Температура окружающего воздуха |
|
Мгновенный расход топлива |
|
Средний расход топлива |
|
Расстояние, которое может проехать автомобиль |
|
Средняя скорость автомобиля |
|
Прошедшее время |
Получает от ECM сигнал частоты вращения коленчатого вала двигателя (по шине CAN). |
Общее расстояние |
|
Индикатор включенной передачи автоматической трансмиссии*1 |
|
Индикатор повышения передачи автоматической трансмиссии*1 |
Получает сигнал запроса отображения UP (повышение) от TCM (CAN). |
Индикатор понижения передачи автоматической трансмиссии*1 |
Получает сигнал запроса отображения DOWN (понижение) от TCM (CAN). |
Индикатор включенной передачи механической трансмиссии*2 |
Получает сигнал диапазона переключения передач от ECM (по шине CAN). |
Индикатор повышения передачи механической трансмиссии*2 |
Получает сигнал повышения передачи от ECM (по шине CAN). |
Индикатор понижения передачи механической трансмиссии*2*3 |
Получает сигнал понижения передачи от ECM (по шине CAN). |
Указатель уровня топлива |
Получает сигнал низкого уровня топлива от датчика уровня топлива (по линии прямой связи) |
Контрольная лампа круиз-контроля (зеленая)*4 |
Получает сигнал выключателя круиз-контроля, поступающий от ECM (по шине CAN). |
Контрольная лампа круиз-контроля (желтая)*4 |
Получает сигнал выключателя круиз-контроля, поступающий от ECM (по шине CAN). |
Индикатор круиз-контроля SET*4 |
Получает сигнал выключателя круиз-контроля, поступающий от ECM (по шине CAN). |
Индикатор SPORT*1 |
Получает сигнал контрольной лампы SPORT от ТCM (по шине CAN). |
Индикатор SNOW*1 |
Получает сигнал контрольной лампы SNOW от ТCM (по шине CAN). |
Индикатор AT OIL TEMP*1 |
Получает сигнал неисправности от TCM (по шине CAN). |
Контрольная лампа TRACK |
Получает сигнал режима SPORT системы VSC от блока управления рабочими цилиндрами тормозов (ЭБУ системы противоскольжения) (по шине CAN). |
Указатель температуры охлаждающей жидкости |
Получает сигнал температуры охлаждающей жидкости от ECM (по шине CAN). |
Указатель температуры масла |
Получает от ECM сигнал температуры моторного масла (по шине CAN). |
Вольтметр |
Получает сигналы напряжения аккумуляторной батареи от ECM (по шине CAN). |
Показание акселерометра |
|
Кривая крутящего момента |
Получает от ECM сигнал крутящего момента двигателя (по шине CAN). |
Brake Malfunction (Неисправность тормозов) |
|
Предупреждение для каждой двери (вывод изображения) |
Получает сигнал каждого выключателя освещения дверного проема от главного ЭБУ кузова (ЭБУ сетевого шлюза) (по шине CAN). |
Auto Power Off to Conserve Battery (автоматическое выключение питания для экономии энергии аккумуляторной батареи) |
Получает сигнал предупреждения интеллектуальной системы от ЭБУ сертификации (ЭБУ электронного ключа зажигания) (по шине CAN). |
Shift to P position when parked (для постановки на стоянку переключитесь в положение P)*1 |
|
Check Power Steering System (проверьте усилитель рулевого управления) |
Получает сигнал запроса мультиинформационного дисплея от ЭБУ рулевого управления с усилителем (по шине CAN). |
Key not Detected (ключ не обнаружен) |
Получает сигнал предупреждения интеллектуальной системы от ЭБУ сертификации (ЭБУ электронного ключа зажигания) (по шине CAN). |
Check SRS Airbag System (проверьте систему подушек безопасности SRS) |
Получает сигнал неисправности от центрального блока управления системы SRS (по шине CAN). |
Check ABS (проверьте АБС) |
Получает сигнал неисправности от ЭБУ системы противоскольжения (блока управления рабочими цилиндрами тормозов) (по шине CAN). |
Engine Coolant High Temperature (Высокая температура охлаждающей жидкости двигателя) |
Получает сигнал температуры охлаждающей жидкости от ECM (по шине CAN). |
Check Access System with Elec. Ключ |
Получает сигнал предупреждения интеллектуальной системы от ЭБУ сертификации (ЭБУ электронного ключа зажигания) (по шине CAN). |
Transmission Fluid High Temperature (высокая температура трансмиссионной жидкости) |
|
Turn Power Off (выключите питание) |
Получает сигнал предупреждения интеллектуальной системы от ЭБУ сертификации (ЭБУ электронного ключа зажигания) (по шине CAN). |
Key detected in vehicle (в автомобиле обнаружен ключ) |
Получает сигнал предупреждения интеллектуальной системы от ЭБУ сертификации (ЭБУ электронного ключа зажигания) (по шине CAN). |
Turn Lights Off (выключите освещение) |
Получает сигнал предупреждения о невыключенном освещении от главного ЭБУ кузова (ЭБУ сетевого шлюза) (по шине CAN). |
Depress brake pedal, touch engine switch with key (нажмите педаль тормоза, приложите ключ к выключателю зажигания)*1 |
Получает сигнал предупреждения интеллектуальной системы от ЭБУ сертификации (ЭБУ электронного ключа зажигания) (по шине CAN). |
Depress clutch pedal, touch engine switch with key (нажмите педаль сцепления, приложите ключ к выключателю зажигания)*2 |
Получает сигнал предупреждения интеллектуальной системы от ЭБУ сертификации (ЭБУ электронного ключа зажигания) (по шине CAN). |
Depress brake pedal and push engine switch to start (нажмите педаль тормоза, а затем нажмите на выключатель зажигания для запуска двигателя)*1 |
Получает сигнал предупреждения интеллектуальной системы от ЭБУ сертификации (ЭБУ электронного ключа зажигания) (по шине CAN). |
"Depress clutch pedal and push engine switch to start" (нажмите педаль сцепления, а затем нажмите на выключатель зажигания для запуска двигателя)*2 |
Получает сигнал предупреждения интеллектуальной системы от ЭБУ сертификации (ЭБУ электронного ключа зажигания) (по шине CAN). |
Shift to P position to Start (переключитесь в положение P для запуска двигателя)*1 |
Получает сигнал предупреждения интеллектуальной системы от ЭБУ сертификации (ЭБУ электронного ключа зажигания) (по шине CAN). |
Steering lock active (включена блокировка рулевого управления) |
Получает сигнал предупреждения интеллектуальной системы от ЭБУ сертификации (ЭБУ электронного ключа зажигания) (по шине CAN). |
Key Battery Low (батарея ключа разряжена) |
Получает сигнал предупреждения интеллектуальной системы от ЭБУ сертификации (ЭБУ электронного ключа зажигания) (по шине CAN). |
Fuel Low (низкий уровень топлива) |
Получает сигнал низкого уровня топлива от датчика уровня топлива (по линии прямой связи) |
Предупреждение о ненадлежащем давлении в шинах (вывод изображения)*5 |
Получает сигнал неисправности или сигнал низкого давления в шинах от главного ЭБУ кузова (ЭБУ сетевого шлюза) (по шине CAN). |
TRC Off |
Получает сигнал запроса включения контрольной лампы TRC от главного ЭБУ кузова (ЭБУ сетевого шлюза) (по шине CAN). |
Roads may be icy (возможно обледенение дороги) |
|
*1: для моделей с автоматической трансмиссией
*2: для моделей с механической трансмиссией
*3: Для моделей с индикатором переключения передач
*4: для моделей с системой круиз-контроля
*5: Для моделей с системой предупреждения о ненадлежащем давлении в шинах