ПРЕДАВАРИЙНАЯ СИСТЕМА БЕЗОПАСНОСТИ, диагностический DTC:U1002

Код DTC Наименование DTC
U1002 Нарушение связи с блоком сетевого шлюза

ОПИСАНИЕ

Данный код DTC регистрируется, когда ЭБУ помощи при движении в сборе не получает сигналы от передней камеры распознавания объектов или датчика радара миллиметрового диапазона в сборе.

№ DTC

Неисправность

Условие обнаружения DTC

Неисправный участок

U1002

Нарушение связи с блоком сетевого шлюза

После включения зажигания обмен данными между ЭБУ помощи при движении и любым следующим узлом нарушен в течение не менее 2 с

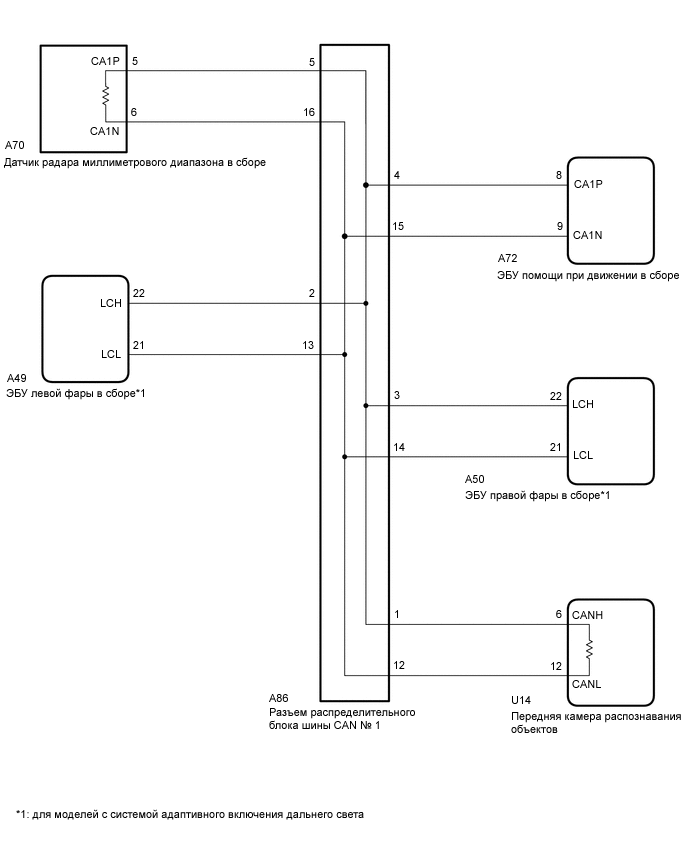
  • Передняя камера распознавания объектов

  • Датчик радара миллиметрового диапазона в сборе

  • Линия главной шины CAN, вспомогательная линия шины CAN или разъем

  • Передняя камера распознавания объектов

  • Датчик радара миллиметрового диапазона в сборе

  • ЭБУ помощи при движении в сборе

  • ЭБУ левой фары (для моделей с системой адаптивного включения дальнего света)

  • ЭБУ правой фары (для моделей с системой адаптивного включения дальнего света)

  • Разъем распределительного блока шины CAN № 1

СХЕМА ЭЛЕКТРИЧЕСКИХ СОЕДИНЕНИЙ

B427449E04

ПРЕДОСТЕРЕЖЕНИЕ / ПРИМЕЧАНИЕ / УКАЗАНИЕ

Note:
  • Перед измерением сопротивления шины CAN, выключите зажигание и оставьте автомобиль в покое на 1 минуту или более, не приводя в действие ключ, любые другие переключатели и не открывая/закрывая двери. После этого, отсоедините провод от отрицательного (-) вывода аккумуляторной батареи и перед измерением сопротивления оставьте автомобиль в покое на 1 минуту или более.

  • После выключения зажигания следует подождать некоторое время, прежде чем отсоединять провод от отрицательного (-) вывода аккумуляторной батареи. Поэтому, прежде чем приступать к этой работе, обязательно ознакомьтесь с примечанием относительно отсоединения провода от отрицательного (-) вывода аккумуляторной батареи.

    Нажмите здесьClick hereClick hereClick here

  • В случае замены датчика радара миллиметрового диапазона в сборе его следует заменять новым. Если используется датчик радара миллиметрового диапазона с другого автомобиля, то информация, хранящаяся в датчике радара миллиметрового диапазона, не будет совпадать с информацией из автомобиля. В результате может быть зарегистрирован код DTC.

  • В случае замены датчика радара миллиметрового диапазона в сборе новым необходимо выполнить регулировку его диаграммы направленности.

    Нажмите здесьClick here

  • Переднюю камеру распознавания объектов следует заменять исключительно новой камерой. Если используется передняя камера распознавания объектов с другого автомобиля, информация, хранящаяся в передней камере распознавания объектов, не будет совпадать с информацией автомобиля. В результате может быть зарегистрирован код DTC.

  • В случае замены передней камеры распознавания объектов новой необходимо выполнить настройку передней камеры распознавания объектов.

    Нажмите здесьClick here

Tip:
  • Управление выключателем зажигания, какими-либо выключателями или дверями приводит к обмену данными между ЭБУ и датчиками по шине CAN. При осуществлении обмена данными сопротивление изменяется.

  • Если DTC регистрируется при непродолжительном движении на автомобиле даже после удаления кодов DTC, неисправность может возникать вследствие вибрации автомобиля. В подобных случаях необходимо пошевелить разъемы ЭБУ или жгутов проводов во время проверки, чтобы установить причину неисправности.

ПОРЯДОК ВЫПОЛНЕНИЯ

  1. ПРОВЕРЬТЕ ЛИНИЮ ШИНЫ CAN (ПОДТВЕРЖДЕНИЕ НЕИСПРАВНОСТИ)

    1. Выключите зажигание.

    2. Отсоедините провод от отрицательного (-) вывода аккумуляторной батареи.

    3. C334337C10

      *a

      Устройство с подсоединенным жгутом проводов

      (ЭБУ помощи при движении)

      Измерьте сопротивление в соответствии со значениями, приведенными в таблице ниже.

      Номинальное сопротивление

      Подключение диагностического прибора

      Условие

      Заданные условия

      Результат

      A72-8 (CA1P) - A72-9 (CA1N)

      Провод отсоединен от отрицательного (-) вывода аккумуляторной батареи

      54 - 69 Ом

      Менее 54 Ом:

      Короткое замыкание между шинами

      Не менее 70 Ом:

      Обрыв в главной или вспомогательной линии шины ЭБУ помощи при движении в сборе

      A72-8 (CA1P) - A72-28 (GND)

      Провод отсоединен от отрицательного (-) вывода аккумуляторной батареи

      200 Ом или более

      Менее 200 Ом:

      Короткое замыкание на массу

      A72-9 (CA1N) - A72-28 (GND)

      Провод отсоединен от отрицательного (-) вывода аккумуляторной батареи

      200 Ом или более

      Менее 200 Ом:

      Короткое замыкание на массу

      A72-8 (CA1P) - A72-7 (B)

      Провод отсоединен от отрицательного (-) вывода аккумуляторной батареи

      6 кОм или более

      Менее 6 кОм:

      Замыкание на +B

      A72-9 (CA1N) - A72-7 (B)

      Провод отсоединен от отрицательного (-) вывода аккумуляторной батареи

      6 кОм или более

      Менее 6 кОм:

      Замыкание на +B

    Результат

    Result

    Перейти к

    OK

    А

    NG (обрыв в главной линии или вспомогательной линии ЭБУ помощи при движении в сборе)

    B

    NG (короткое замыкание между главными линиями)

    C

    NG (короткое замыкание на +В или на массу)

    D

    B

    ПРОВЕРЬТЕ ВСПОМОГАТЕЛЬНЫЕ ЛИНИИ ШИНЫ CAN НА ОБРЫВ (ЭБУ ПОМОЩИ ПРИ ДВИЖЕНИИ)Click here

    C

    ПРОВЕРЬТЕ ЛИНИИ ШИНЫ CAN НА КОРОТКОЕ ЗАМЫКАНИЕ ДРУГ НА ДРУГА (ПЕРЕДНЯЯ КАМЕРА РАСПОЗНАВАНИЯ ОБЪЕКТОВ)Click here

    D

    ПРОВЕРЬТЕ ШИНУ CAN НА КОРОТКОЕ ЗАМЫКАНИЕ (ПЕРЕДНЯЯ КАМЕРА РАСПОЗНАВАНИЯ ОБЪЕКТОВ)Click here

    A
  2. ПРОВЕРЬТЕ, ВЫВОДЯТСЯ ЛИ DTC (ПРЕДАВАРИЙНОЙ СИСТЕМЫ БЕЗОПАСНОСТИ)

    1. Удалите коды DTC.

      Нажмите здесьClick here

      Body Electrical > Pre-Crash 2 > Clear DTCs

    2. Выполните следующую процедуру.

      Tip:

      Если не выполнить следующую процедуру, ранее выданный код DTC не обнаружится.

      1. Установите выключатель зажигания в состояние ON (ВКЛ) (IG) и подождите не менее 2 с.

    3. Проверьте наличие кодов DTC.

      Нажмите здесьClick here

      Body Electrical > Pre-Crash 2 > Trouble Codes

    Result

    Result

    Перейти К

    Код DTC U1002 не выводится

    A

    Код DTC U1002 выводится

    B

    A

    ВЫПОЛНИТЕ ПРОВЕРКУ С ИМИТАЦИЕЙ УСЛОВИЙ ВОЗНИКНОВЕНИЯ НЕИСПРАВНОСТИ

    Нажмите здесьClick hereClick hereClick hereClick here

    B

    ЗАМЕНИТЕ ЭБУ ПОМОЩИ ПРИ ДВИЖЕНИИ

    Нажмите здесьClick here

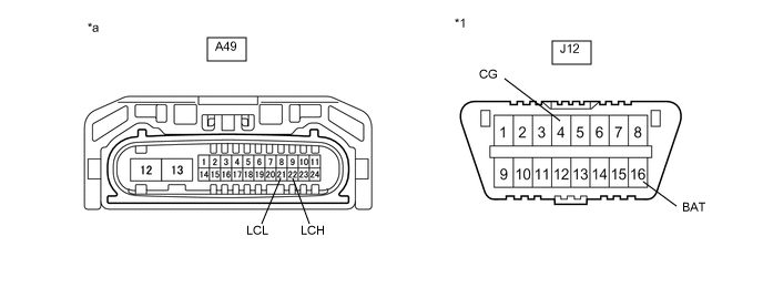
  3. ПРОВЕРЬТЕ ВСПОМОГАТЕЛЬНЫЕ ЛИНИИ ШИНЫ CAN НА ОБРЫВ (ЭБУ ПОМОЩИ ПРИ ДВИЖЕНИИ)

    1. E323582C40

      *a

      Вид спереди разъема со стороны жгута проводов:

      (к ЭБУ помощи при движении)

      Отсоедините разъем A72 ЭБУ помощи при движении.

    2. Измерьте сопротивление в соответствии со значениями, приведенными в таблице ниже.

      Номинальное сопротивление

      Подключение диагностического прибора

      Условие

      Заданные условия

      A72-8 (CA1P) - A72-9 (CA1N)

      Провод отсоединен от отрицательного (-) вывода аккумуляторной батареи

      108 - 132 Ом

      Tip:

      Если сопротивление находится в диапазоне от 108 до 132 Ом, возможно в линии главной шины CAN имеется обрыв. Если значение составляет не менее чем 132 Ом, возможен обрыв во вспомогательной линии шины CAN между разъемом распределительного блока шины CAN № 1 и ЭБУ помощи при движении или разъем может быть отсоединен.

    3. Подсоедините разъем А72 ЭБУ помощи при движении.

    Результат

    Перейти к

    OK

    НЕ СООТВ.

    НЕ СООТВ.

    ПРОВЕРЬТЕ ВСПОМОГАТЕЛЬНЫЕ ЛИНИИ ШИНЫ CAN НА ОБРЫВ (ЭБУ ПОМОЩИ ПРИ ДВИЖЕНИИ)Click here

    СООТВ
  4. ПРОВЕРЬТЕ ГЛАВНЫЕ ШИНЫ CAN НА ОБРЫВ (РАЗЪЕМ РАСПРЕДЕЛИТЕЛЬНОГО БЛОКА ШИНЫ CAN № 1)

    1. B427446C11

      *a

      Вид спереди разъема со стороны жгута проводов:

      (к разъему распределительного блока шины CAN № 1)

      Отсоедините разъем A86 распределительного блока шины CAN № 1.

    2. Измерьте сопротивление в соответствии со значениями, приведенными в таблице ниже.

      Номинальное сопротивление

      Подключение диагностического прибора

      Условие

      Заданные условия

      Куда подсоединить

      A86-1 (CANH) - A86-12 (CANL)

      Провод отсоединен от отрицательного (-) вывода аккумуляторной батареи

      108 - 132 Ом

      Передняя камера распознавания объектов

      A86-5 (CA1P) - A86-16 (CA1N)

      Провод отсоединен от отрицательного (-) вывода аккумуляторной батареи

      108 - 132 Ом

      Датчик радара миллиметрового диапазона в сборе

    3. Подсоедините разъем А86 распределительного блока шины CAN № 1.

    Результат

    Result

    Перейти к

    OK

    А

    NG (главная линия передней камеры распознавания объектов)

    B

    NG (главная линия датчика радара миллиметрового диапазона)

    C

    A

    ЗАМЕНИТЕ РАЗЪЕМ РАСПРЕДЕЛИТЕЛЬНОГО БЛОКА ШИНЫ CAN № 1

    C

    ПРОВЕРЬТЕ ГЛАВНУЮ ШИНУ CAN НА ОБРЫВ (ДАТЧИК РАДАРА МИЛЛИМЕТРОВОГО ДИАПАЗОНА В СБОРЕ)Click here

    B
  5. ПРОВЕРЬТЕ ЛИНИИ ГЛАВНОЙ ШИНЫ CAN НА ОБРЫВ (ПЕРЕДНЯЯ КАМЕРА РАСПОЗНАВАНИЯ ОБЪЕКТОВ)

    1. E255432C79

      *a

      Вид спереди разъема со стороны жгута проводов:

      (к передней камере распознавания объектов)

      Отсоедините разъем U14 передней камеры распознавания объектов.

    2. Измерьте сопротивление в соответствии со значениями, приведенными в таблице ниже.

      Номинальное сопротивление

      Подключение диагностического прибора

      Условие

      Заданные условия

      U14-6 (CANH) - U14-12 (CANL)

      Провод отсоединен от отрицательного (-) вывода аккумуляторной батареи

      108 - 132 Ом

    3. Подсоедините разъем U14 передней камеры распознавания объектов.

    Результат

    Перейти к

    OK

    НЕ СООТВ.

    OK

    ЗАМЕНИТЕ ПЕРЕДНЮЮ КАМЕРУ РАСПОЗНАВАНИЯ ОБЪЕКТОВ

    Нажмите здесьClick here

    NG

    ОТРЕМОНТИРУЙТЕ ИЛИ ЗАМЕНИТЕ ЛИНИЮ ГЛАВНОЙ ШИНЫ CAN ИЛИ РАЗЪЕМ (РАЗЪЕМ РАСПРЕДЕЛИТЕЛЬНОГО БЛОКА ШИНЫ CAN № 1 — ПЕРЕДНЯЯ КАМЕРА РАСПОЗНАВАНИЯ ОБЪЕКТОВ)

  6. ПРОВЕРЬТЕ ГЛАВНЫЕ ШИНЫ CAN НА ОБРЫВ (ДАТЧИК РАДАРА МИЛЛИМЕТРОВОГО ДИАПАЗОНА В СБОРЕ)

    1. E325539C26

      *a

      Вид спереди разъема со стороны жгута проводов:

      (к датчику радара миллиметрового диапазона в сборе)

      Отсоедините разъем A70 датчика радара миллиметрового диапазона.

    2. Измерьте сопротивление в соответствии со значениями, приведенными в таблице ниже.

      Номинальное сопротивление

      Подключение диагностического прибора

      Условие

      Заданные условия

      A70-5 (CA1P) - A70-6 (CA1N)

      Провод отсоединен от отрицательного (-) вывода аккумуляторной батареи

      108 - 132 Ом

    3. Подсоедините разъем А70 датчика радара миллиметрового диапазона в сборе.

    Результат

    Перейти к

    OK

    НЕ СООТВ.

    OK

    ЗАМЕНИТЕ ДАТЧИК РАДАРА МИЛЛИМЕТРОВОГО ДИАПАЗОНА В СБОРЕ

    Нажмите здесьClick here

    NG

    ОТРЕМОНТИРУЙТЕ ИЛИ ЗАМЕНИТЕ ЛИНИЮ ГЛАВНОЙ ШИНЫ CAN ИЛИ РАЗЪЕМ (РАЗЪЕМ РАСПРЕДЕЛИТЕЛЬНОГО БЛОКА ШИНЫ CAN № 1 — ДАТЧИК РАДАРА МИЛЛИМЕТРОВОГО ДИАПАЗОНА В СБОРЕ)

  7. ПРОВЕРЬТЕ ВСПОМОГАТЕЛЬНЫЕ ЛИНИИ ШИНЫ CAN НА ОБРЫВ (ЭБУ ПОМОЩИ ПРИ ДВИЖЕНИИ)

    1. E323582C40

      *a

      Вид спереди разъема со стороны жгута проводов:

      (к ЭБУ помощи при движении)

      Отсоедините разъем A72 ЭБУ помощи при движении.

    2. B427446C12

      *a

      Вид спереди разъема со стороны жгута проводов:

      (к разъему распределительного блока шины CAN № 1)

      Отсоедините разъем A86 распределительного блока шины CAN № 1.

    3. Измерьте сопротивление в соответствии со значениями, приведенными в таблице ниже.

      Номинальное сопротивление

      Подключение диагностического прибора

      Условие

      Заданные условия

      A86-4 (CA1P) - A72-8 (CA1P)

      Провод отсоединен от отрицательного (-) вывода аккумуляторной батареи

      Менее 1 Ом

      A86-15 (CA1N) - A72-9 (CA1N)

      Провод отсоединен от отрицательного (-) вывода аккумуляторной батареи

      Менее 1 Ом

    4. Подсоедините разъем А86 распределительного блока шины CAN № 1.

    5. Подсоедините разъем А72 ЭБУ помощи при движении.

    Результат

    Перейти к

    OK

    НЕ СООТВ.

    OK

    ЗАМЕНИТЕ РАЗЪЕМ РАСПРЕДЕЛИТЕЛЬНОГО БЛОКА ШИНЫ CAN № 1

    NG

    ОТРЕМОНТИРУЙТЕ ИЛИ ЗАМЕНИТЕ ВСПОМОГАТЕЛЬНУЮ ШИНУ CAN (РАСПРЕДЕЛИТЕЛЬНЫЙ БЛОК ШИНЫ CAN № 1 — ЭБУ ПОМОЩИ ПРИ ДВИЖЕНИИ В СБОРЕ)

  8. ПРОВЕРЬТЕ ЛИНИИ ШИНЫ CAN НА КОРОТКОЕ ЗАМЫКАНИЕ (ПЕРЕДНЯЯ КАМЕРА РАСПОЗНАВАНИЯ ОБЪЕКТОВ)

    1. E255432C79

      *a

      Вид спереди разъема со стороны жгута проводов:

      (к передней камере распознавания объектов)

      Отсоедините разъем U14 передней камеры распознавания объектов.

    2. Измерьте сопротивление в соответствии со значениями, приведенными в таблице ниже.

      Номинальное сопротивление

      Подключение диагностического прибора

      Условие

      Заданные условия

      U14-6 (CANH) - U14-12 (CANL)

      Провод отсоединен от отрицательного (-) вывода аккумуляторной батареи

      108 - 132 Ом

    3. Подсоедините разъем U14 передней камеры распознавания объектов.

    Результат

    Перейти к

    OK

    НЕ СООТВ.

    OK

    ЗАМЕНИТЕ ПЕРЕДНЮЮ КАМЕРУ РАСПОЗНАВАНИЯ ОБЪЕКТОВ

    Нажмите здесьClick here

    NG
  9. ПРОВЕРЬТЕ ЛИНИИ ШИНЫ CAN НА КОРОТКОЕ ЗАМЫКАНИЕ (РАЗЪЕМ РАСПРЕДЕЛИТЕЛЬНОГО БЛОКА ШИНЫ CAN № 1)

    1. B427446C13

      *a

      Вид спереди разъема со стороны жгута проводов:

      (к разъему распределительного блока шины CAN № 1)

      *b

      к передней камере распознавания объектов

      *c

      К датчику радара миллиметрового диапазона в сборе

      *d

      К ЭБУ помощи при движении

      *e

      К ЭБУ левой фары (для моделей с системой адаптивного включения дальнего света)

      *f

      К ЭБУ правой фары (для моделей с системой адаптивного включения дальнего света)

      Отсоедините разъем A86 распределительного блока шины CAN № 1.

    2. Измерьте сопротивление в соответствии со значениями, приведенными в таблице ниже.

      Номинальное сопротивление

      Подключение диагностического прибора

      Условие

      Заданные условия

      Куда подсоединить

      A86-1 (CANH) - A86-12 (CANL)

      Провод отсоединен от отрицательного (-) вывода аккумуляторной батареи

      108 - 132 Ом

      Передняя камера распознавания объектов

      A86-5 (CA1P) - A86-16 (CA1N)

      Провод отсоединен от отрицательного (-) вывода аккумуляторной батареи

      108 - 132 Ом

      Датчик радара миллиметрового диапазона в сборе

      A86-4 (CA1P) - A86-15 (CA1N)

      Провод отсоединен от отрицательного (-) вывода аккумуляторной батареи

      200 Ом или более

      ЭБУ помощи при движении в сборе

      A86-2 (LCH) - A86-13 (LCL)

      Провод отсоединен от отрицательного (-) вывода аккумуляторной батареи

      200 Ом или более

      ЭБУ левой фары в сборе (*A)

      A86-3 (LCH) - A86-14 (LCL)

      Провод отсоединен от отрицательного (-) вывода аккумуляторной батареи

      200 Ом или более

      ЭБУ правой фары в сборе (*A)

      *A: для моделей с системой адаптивного включения дальнего света

    3. Подсоедините разъем А86 распределительного блока шины CAN № 1.

    Результат

    Result

    Перейти к

    OK

    А

    NG (главная линия передней камеры распознавания объектов)

    B

    NG (главная линия датчика радара миллиметрового диапазона)

    C

    NG (вспомогательная линия ЭБУ помощи при движении в сборе)

    D

    NG (вспомогательная линия ЭБУ левой фарой в сборе) (для моделей с системой адаптивного включения дальнего света)

    E

    NG (вспомогательная линия ЭБУ правой фарой в сборе) (для моделей с системой адаптивного включения дальнего света)

    F

    А

    ЗАМЕНИТЕ РАЗЪЕМ РАСПРЕДЕЛИТЕЛЬНОГО БЛОКА ШИНЫ CAN № 1

    B

    ОТРЕМОНТИРУЙТЕ ИЛИ ЗАМЕНИТЕ ЛИНИЮ ГЛАВНОЙ ШИНЫ CAN ИЛИ РАЗЪЕМ (РАЗЪЕМ РАСПРЕДЕЛИТЕЛЬНОГО БЛОКА ШИНЫ CAN № 1 — ПЕРЕДНЯЯ КАМЕРА РАСПОЗНАВАНИЯ ОБЪЕКТОВ)

    D

    ПРОВЕРЬТЕ ЛИНИИ ШИНЫ CAN НА КОРОТКОЕ ЗАМЫКАНИЕ ДРУГ НА ДРУГА (ЭБУ ПОМОЩИ ПРИ ДВИЖЕНИИ)Click here

    E

    ПРОВЕРЬТЕ ЛИНИИ ШИНЫ CAN НА КОРОТКОЕ ЗАМЫКАНИЕ ДРУГ НА ДРУГА (ЭБУ ЛЕВОЙ ФАРЫ В СБОРЕ)Click here

    F

    ПРОВЕРЬТЕ ЛИНИИ ШИНЫ CAN НА КОРОТКОЕ ЗАМЫКАНИЕ ДРУГ НА ДРУГА (ЭБУ ПРАВОЙ ФАРЫ В СБОРЕ)Click here

    C
  10. ПРОВЕРЬТЕ ЛИНИИ ШИНЫ CAN НА КОРОТКОЕ ЗАМЫКАНИЕ (ДАТЧИК РАДАРА МИЛЛИМЕТРОВОГО ДИАПАЗОНА В СБОРЕ)

    1. E325539C26

      *a

      Вид спереди разъема со стороны жгута проводов:

      (к датчику радара миллиметрового диапазона в сборе)

      Отсоедините разъем A70 датчика радара миллиметрового диапазона.

    2. Измерьте сопротивление в соответствии со значениями, приведенными в таблице ниже.

      Номинальное сопротивление

      Подключение диагностического прибора

      Условие

      Заданные условия

      A70-5 (CA1P) - A70-6 (CA1N)

      Провод отсоединен от отрицательного (-) вывода аккумуляторной батареи

      108 - 132 Ом

    3. Подсоедините разъем А70 датчика радара миллиметрового диапазона в сборе.

    Результат

    Перейти к

    OK

    НЕ СООТВ.

    OK

    ЗАМЕНИТЕ ДАТЧИК РАДАРА МИЛЛИМЕТРОВОГО ДИАПАЗОНА В СБОРЕ

    Нажмите здесьClick here

    NG

    ОТРЕМОНТИРУЙТЕ ИЛИ ЗАМЕНИТЕ ЛИНИЮ ГЛАВНОЙ ШИНЫ CAN ИЛИ РАЗЪЕМ (РАЗЪЕМ РАСПРЕДЕЛИТЕЛЬНОГО БЛОКА ШИНЫ CAN № 1 — ДАТЧИК РАДАРА МИЛЛИМЕТРОВОГО ДИАПАЗОНА В СБОРЕ)

  11. ПРОВЕРЬТЕ ЛИНИИ ШИНЫ CAN НА КОРОТКОЕ ЗАМЫКАНИЕ (ЭБУ ПОМОЩИ ПРИ ДВИЖЕНИИ)

    1. E323582C40

      *a

      Вид спереди разъема со стороны жгута проводов:

      (к ЭБУ помощи при движении)

      Отсоедините разъем A72 ЭБУ помощи при движении.

    2. Измерьте сопротивление в соответствии со значениями, приведенными в таблице ниже.

      Номинальное сопротивление

      Подключение диагностического прибора

      Условие

      Заданные условия

      A72-8 (CA1P) - A72-9 (CA1N)

      Провод отсоединен от отрицательного (-) вывода аккумуляторной батареи

      54 - 69 Ом

    3. Подсоедините разъем А72 ЭБУ помощи при движении.

    Результат

    Перейти к

    OK

    НЕ СООТВ.

    OK

    ЗАМЕНИТЕ ЭБУ ПОМОЩИ ПРИ ДВИЖЕНИИ

    Нажмите здесьClick here

    NG

    ОТРЕМОНТИРУЙТЕ ИЛИ ЗАМЕНИТЕ ВСПОМОГАТЕЛЬНУЮ ЛИНИЮ ШИНЫ CAN ИЛИ РАЗЪЕМ (РАЗЪЕМ РАСПРЕДЕЛИТЕЛЬНОГО БЛОКА ШИНЫ CAN № 1 — ЭБУ ПОМОЩИ ПРИ ДВИЖЕНИИ В СБОРЕ)

  12. ПРОВЕРЬТЕ НА КОРОТКОЕ ЗАМЫКАНИЕ МЕЖДУ ЛИНИЯМИ ШИНЫ CAN (ЭБУ ЛЕВОЙ ФАРЫ В СБОРЕ)

    1. B427447C03

      *a

      Вид спереди разъема со стороны жгута проводов:

      (к ЭБУ левой фары в сборе)

      Отсоедините разъем A49 ЭБУ левой фары.

    2. Измерьте сопротивление в соответствии со значениями, приведенными в таблице ниже.

      Номинальное сопротивление

      Подключение диагностического прибора

      Условие

      Заданные условия

      A49-22 (LCH) - A49-21 (LCL)

      Провод отсоединен от отрицательного (-) вывода аккумуляторной батареи

      54 - 69 Ом

    3. Подсоедините разъем A49 ЭБУ левой фары в сборе.

    Результат

    Перейти к

    OK

    НЕ СООТВ.

    OK

    ЗАМЕНИТЕ ЭБУ ЛЕВОЙ ФАРЫ В СБОРЕ

    Нажмите здесьClick here

    НЕ СООТВ.

    ОТРЕМОНТИРУЙТЕ ИЛИ ЗАМЕНИТЕ ВСПОМОГАТЕЛЬНУЮ ШИНУ CAN ИЛИ РАЗЪЕМ (РАЗЪЕМ РАСПРЕДЕЛИТЕЛЬНОГО БЛОКА ШИНЫ CAN № 1 - ЭБУ ЛЕВОЙ ФАРЫ)

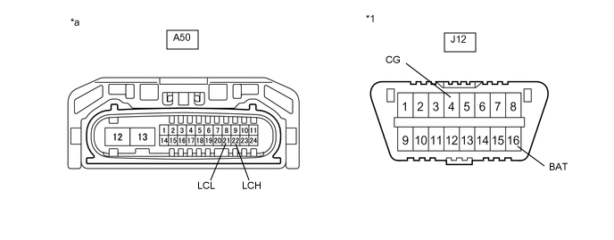
  13. ПРОВЕРЬТЕ НА КОРОТКОЕ ЗАМЫКАНИЕ МЕЖДУ ЛИНИЯМИ ШИНЫ CAN (ЭБУ ПРАВОЙ ФАРЫ В СБОРЕ)

    1. B427447C04

      *a

      Вид спереди разъема со стороны жгута проводов:

      (к ЭБУ правой фары в сборе)

      Отсоедините разъем A50 ЭБУ правой фары.

    2. Измерьте сопротивление в соответствии со значениями, приведенными в таблице ниже.

      Номинальное сопротивление

      Подключение диагностического прибора

      Условие

      Заданные условия

      A50-22 (LCH) - A50-21 (LCL)

      Провод отсоединен от отрицательного (-) вывода аккумуляторной батареи

      54-69 Ом

    3. Подсоедините разъем A50 ЭБУ правой фары в сборе.

    Результат

    Перейти к

    OK

    НЕ СООТВ.

    OK

    ЗАМЕНИТЕ ЭБУ ПРАВОЙ ФАРЫ В СБОРЕ

    Tip:

    Выполните ту же процедуру, что и для ЭБУ левой фарой в сборе.

    Нажмите здесьClick here

    НЕ СООТВ.

    ОТРЕМОНТИРУЙТЕ ИЛИ ЗАМЕНИТЕ ВСПОМОГАТЕЛЬНУЮ ШИНУ CAN ИЛИ РАЗЪЕМ (РАЗЪЕМ РАСПРЕДЕЛИТЕЛЬНОГО БЛОКА ШИНЫ CAN № 1 - ЭБУ ПРАВОЙ ФАРЫ)

  14. ПРОВЕРЬТЕ ЛИНИЮ ШИНЫ CAN НА КОРОТКОЕ ЗАМЫКАНИЕ (ПЕРЕДНЯЯ КАМЕРА РАСПОЗНАВАНИЯ ОБЪЕКТОВ)

    1. Отсоедините разъем U14 передней камеры распознавания объектов.

      B427441C04

      *1

      DLC3

      -

      -

      *a

      Вид спереди разъема со стороны жгута проводов:

      (к передней камере распознавания объектов)

      -

      -

    2. Измерьте сопротивление в соответствии со значениями, приведенными в таблице.

      Номинальное сопротивление

      Подключение диагностического прибора

      Условие

      Заданные условия

      U14-6 (CANH) - J12-4 (CG)

      Провод отсоединен от отрицательного (-) вывода аккумуляторной батареи

      200 Ом или более

      U14-12 (CANL) - J12-4 (CG)

      Провод отсоединен от отрицательного (-) вывода аккумуляторной батареи

      200 Ом или более

      U14-6 (CANH) - J12-16 (BAT)

      Провод отсоединен от отрицательного (-) вывода аккумуляторной батареи

      6 кОм или более

      U14-12 (CANL) - J12-16 (BAT)

      Провод отсоединен от отрицательного (-) вывода аккумуляторной батареи

      6 кОм или более

    3. Подсоедините разъем U14 передней камеры распознавания объектов.

    Результат

    Перейти к

    OK

    НЕ СООТВ.

    OK

    ЗАМЕНИТЕ ПЕРЕДНЮЮ КАМЕРУ РАСПОЗНАВАНИЯ ОБЪЕКТОВ

    Нажмите здесьClick here

    NG
  15. ПРОВЕРЬТЕ ШИНУ CAN НА КОРОТКОЕ ЗАМЫКАНИЕ (РАЗЪЕМ РАСПРЕДЕЛИТЕЛЬНОГО БЛОКА ШИНЫ CAN № 1)

    1. Отсоедините разъем A86 распределительного блока шины CAN № 1.

      B427445C04

      *1

      DLC3

      -

      -

      *a

      Вид спереди разъема со стороны жгута проводов:

      (к разъему распределительного блока шины CAN № 1)

      *b

      к передней камере распознавания объектов

      *c

      К датчику радара миллиметрового диапазона в сборе

      *d

      К ЭБУ помощи при движении

      *e

      К ЭБУ левой фары (для моделей с системой адаптивного включения дальнего света)

      *f

      К ЭБУ правой фары (для моделей с системой адаптивного включения дальнего света)

    2. Измерьте сопротивление в соответствии со значениями, приведенными в таблице ниже.

      Номинальное сопротивление

      Подключение диагностического прибора

      Условие

      Заданные условия

      Куда подсоединить

      A86-1 (CANH) - J12-4 (CG)

      Провод отсоединен от отрицательного (-) вывода аккумуляторной батареи

      200 Ом или более

      Передняя камера распознавания объектов

      A86-12 (CANL) - J12-4 (CG)

      A86-1 (CANH) - J12-16 (BAT)

      6 кОм или более

      A86-12 (CANL) - J12-16 (BAT)

      A86-5 (CA1P) - J12-4 (CG)

      Провод отсоединен от отрицательного (-) вывода аккумуляторной батареи

      200 Ом или более

      Датчик радара миллиметрового диапазона в сборе

      A86-16 (CA1N) - J12-4 (CG)

      A86-5 (CA1P) - J12-16 (BAT)

      6 кОм или более

      A86-16 (CA1N) - J12-16 (BAT)

      A86-4 (CA1P) - J12-4 (CG)

      Провод отсоединен от отрицательного (-) вывода аккумуляторной батареи

      200 Ом или более

      ЭБУ помощи при движении в сборе

      A86-15 (CA1N) - J12-4 (CG)

      A86-4 (CA1P) - J12-16 (BAT)

      6 кОм или более

      A86-15 (CA1N) - J12-16 (BAT)

      A86-2(LCH) - J12-4 (CG)

      Провод отсоединен от отрицательного (-) вывода аккумуляторной батареи

      200 Ом или более

      ЭБУ левой фары в сборе (*A)

      A86-13(LCL) - J12-4 (CG)

      A86-2(LCH) - J12-16 (BAT)

      6 кОм или более

      A86-13(LCL) - J12-16 (BAT)

      A86-3(LCH) - J12-4 (CG)

      Провод отсоединен от отрицательного (-) вывода аккумуляторной батареи

      200 Ом или более

      ЭБУ правой фары в сборе (*A)

      A86-14(LCL) - J12-4 (CG)

      A86-3(LCH) - J12-16 (BAT)

      6 кОм или более

      A86-14(LCL) - J12-16 (BAT)

      *A: для моделей с системой адаптивного включения дальнего света

    3. Подсоедините разъем А86 распределительного блока шины CAN № 1.

    Результат

    Result

    Перейти к

    OK

    А

    NG (главная линия передней камеры распознавания объектов)

    B

    NG (главная линия датчика радара миллиметрового диапазона)

    C

    NG (вспомогательная линия ЭБУ помощи при движении в сборе)

    D

    NG (вспомогательная линия ЭБУ левой фарой в сборе) (для моделей с системой адаптивного включения дальнего света)

    E

    NG (вспомогательная линия ЭБУ правой фарой в сборе) (для моделей с системой адаптивного включения дальнего света)

    F

    А

    ЗАМЕНИТЕ РАЗЪЕМ РАСПРЕДЕЛИТЕЛЬНОГО БЛОКА ШИНЫ CAN № 1

    B

    ОТРЕМОНТИРУЙТЕ ИЛИ ЗАМЕНИТЕ ЛИНИЮ ГЛАВНОЙ ШИНЫ CAN ИЛИ РАЗЪЕМ (РАЗЪЕМ РАСПРЕДЕЛИТЕЛЬНОГО БЛОКА ШИНЫ CAN № 1 — ПЕРЕДНЯЯ КАМЕРА РАСПОЗНАВАНИЯ ОБЪЕКТОВ)

    D

    ПРОВЕРЬТЕ ШИНУ CAN НА КОРОТКОЕ ЗАМЫКАНИЕ (ЭБУ ПОМОЩИ ПРИ ДВИЖЕНИИ)Click here

    E

    ПРОВЕРЬТЕ ШИНУ CAN НА КОРОТКОЕ ЗАМЫКАНИЕ (ЭБУ ЛЕВОЙ ФАРЫ В СБОРЕ)Click here

    F

    ПРОВЕРЬТЕ ШИНУ CAN НА КОРОТКОЕ ЗАМЫКАНИЕ (ЭБУ ПРАВОЙ ФАРЫ В СБОРЕ)Click here

    C
  16. ПРОВЕРЬТЕ ШИНУ CAN НА КОРОТКОЕ ЗАМЫКАНИЕ (ДАТЧИК РАДАРА МИЛЛИМЕТРОВОГО ДИАПАЗОНА В СБОРЕ)

    1. Отсоедините разъем A70 датчика радара миллиметрового диапазона.

      B427442C04

      *1

      DLC3

      -

      -

      *a

      Вид спереди разъема со стороны жгута проводов:

      (к датчику радара миллиметрового диапазона в сборе)

      -

      -

    2. Измерьте сопротивление в соответствии со значениями, приведенными в таблице.

      Номинальное сопротивление

      Подключение диагностического прибора

      Условие

      Заданные условия

      A70-5 (CA1P) - J12-4 (CG)

      Провод отсоединен от отрицательного (-) вывода аккумуляторной батареи

      200 Ом или более

      A70-6 (CA1N) - J12-4 (CG)

      Провод отсоединен от отрицательного (-) вывода аккумуляторной батареи

      200 Ом или более

      A70-5 (CA1P) - J12-16 (BAT)

      Провод отсоединен от отрицательного (-) вывода аккумуляторной батареи

      6 кОм или более

      A70-6 (CA1N) - J12-16 (BAT)

      Провод отсоединен от отрицательного (-) вывода аккумуляторной батареи

      6 кОм или более

    3. Подсоедините разъем А70 датчика радара миллиметрового диапазона в сборе.

    Результат

    Перейти к

    OK

    НЕ СООТВ.

    OK

    ЗАМЕНИТЕ ДАТЧИК РАДАРА МИЛЛИМЕТРОВОГО ДИАПАЗОНА В СБОРЕ

    Нажмите здесьClick here

    NG

    ОТРЕМОНТИРУЙТЕ ИЛИ ЗАМЕНИТЕ ЛИНИЮ ГЛАВНОЙ ШИНЫ CAN ИЛИ РАЗЪЕМ (РАЗЪЕМ РАСПРЕДЕЛИТЕЛЬНОГО БЛОКА ШИНЫ CAN № 1 — ДАТЧИК РАДАРА МИЛЛИМЕТРОВОГО ДИАПАЗОНА В СБОРЕ)

  17. ПРОВЕРЬТЕ ЛИНИЮ ШИНЫ CAN НА КОРОТКОЕ ЗАМЫКАНИЕ (ЭБУ ПОМОЩИ ПРИ ДВИЖЕНИИ)

    1. Отсоедините разъем A72 ЭБУ помощи при движении.

      B427443C02

      *1

      DLC3

      -

      -

      *a

      Вид спереди разъема со стороны жгута проводов:

      (к ЭБУ помощи при движении)

      -

      -

    2. Измерьте сопротивление в соответствии со значениями, приведенными в таблице.

      Номинальное сопротивление

      Подключение диагностического прибора

      Условие

      Заданные условия

      A72-8 (CA1P) - J12-4 (CG)

      Провод отсоединен от отрицательного (-) вывода аккумуляторной батареи

      200 Ом или более

      A72-9 (CA1N) - J12-4 (CG)

      Провод отсоединен от отрицательного (-) вывода аккумуляторной батареи

      200 Ом или более

      A72-8 (CA1P) - J12-16 (BAT)

      Провод отсоединен от отрицательного (-) вывода аккумуляторной батареи

      6 кОм или более

      A72-9 (CA1N) - J12-16 (BAT)

      Провод отсоединен от отрицательного (-) вывода аккумуляторной батареи

      6 кОм или более

    3. Подсоедините разъем А72 ЭБУ помощи при движении.

    Результат

    Перейти к

    OK

    НЕ СООТВ.

    OK

    ЗАМЕНИТЕ ЭБУ ПОМОЩИ ПРИ ДВИЖЕНИИ

    Нажмите здесьClick here

    NG

    ОТРЕМОНТИРУЙТЕ ИЛИ ЗАМЕНИТЕ ВСПОМОГАТЕЛЬНУЮ ЛИНИЮ ШИНЫ CAN ИЛИ РАЗЪЕМ (РАЗЪЕМ РАСПРЕДЕЛИТЕЛЬНОГО БЛОКА ШИНЫ CAN № 1 — ЭБУ ПОМОЩИ ПРИ ДВИЖЕНИИ В СБОРЕ)

  18. ПРОВЕРЬТЕ ШИНУ CAN НА КОРОТКОЕ ЗАМЫКАНИЕ (ЭБУ ЛЕВОЙ ФАРЫ В СБОРЕ)

    1. Отсоедините разъем A49 ЭБУ левой фары.

      B427444C04

      *1

      DLC3

      -

      -

      *a

      Вид спереди разъема со стороны жгута проводов:

      (к ЭБУ левой фары в сборе)

      -

      -

    2. Измерьте сопротивление в соответствии со значениями, приведенными в таблице.

      Номинальное сопротивление

      Подключение диагностического прибора

      Условие

      Заданные условия

      A49-22 (LCH) - J12-4 (CG)

      Провод отсоединен от отрицательного (-) вывода аккумуляторной батареи

      200 Ом или более

      A49-21 (LCL) - J12-4 (CG)

      Провод отсоединен от отрицательного (-) вывода аккумуляторной батареи

      200 Ом или более

      A49-22 (LCH) - J12-16 (BAT)

      Провод отсоединен от отрицательного (-) вывода аккумуляторной батареи

      6 кОм или более

      A49-21 (LCL) - J12-16 (BAT)

      Провод отсоединен от отрицательного (-) вывода аккумуляторной батареи

      6 кОм или более

    3. Подсоедините разъем A49 ЭБУ левой фары в сборе.

    Результат

    Перейти к

    OK

    НЕ СООТВ.

    OK

    ЗАМЕНИТЕ ЭБУ ЛЕВОЙ ФАРЫ В СБОРЕ

    Нажмите здесьClick here

    НЕ СООТВ.

    ОТРЕМОНТИРУЙТЕ ИЛИ ЗАМЕНИТЕ ВСПОМОГАТЕЛЬНУЮ ШИНУ CAN ИЛИ РАЗЪЕМ (РАЗЪЕМ РАСПРЕДЕЛИТЕЛЬНОГО БЛОКА ШИНЫ CAN № 1 - ЭБУ ЛЕВОЙ ФАРЫ)

  19. ПРОВЕРЬТЕ ШИНУ CAN НА КОРОТКОЕ ЗАМЫКАНИЕ (ЭБУ ПРАВОЙ ФАРЫ В СБОРЕ)

    1. Отсоедините разъем A50 ЭБУ правой фары.

      B427444C05

      *1

      DLC3

      -

      -

      *a

      Вид спереди разъема со стороны жгута проводов:

      (к ЭБУ правой фары в сборе)

      -

      -

    2. Измерьте сопротивление в соответствии со значениями, приведенными в таблице.

      Номинальное сопротивление

      Подключение диагностического прибора

      Условие

      Заданные условия

      A50-22 (LCH) - J12-4 (CG)

      Провод отсоединен от отрицательного (-) вывода аккумуляторной батареи

      200 Ом или более

      A50-21 (LCL) - J12-4 (CG)

      Провод отсоединен от отрицательного (-) вывода аккумуляторной батареи

      200 Ом или более

      A50-22 (LCH) - J12-16 (BAT)

      Провод отсоединен от отрицательного (-) вывода аккумуляторной батареи

      6 кОм или более

      A50-21 (LCL) - J12-16 (BAT)

      Провод отсоединен от отрицательного (-) вывода аккумуляторной батареи

      6 кОм или более

    3. Подсоедините разъем A50 ЭБУ правой фары в сборе.

    Результат

    Перейти к

    OK

    НЕ СООТВ.

    OK

    ЗАМЕНИТЕ ЭБУ ПРАВОЙ ФАРЫ В СБОРЕ

    Tip:

    Выполните ту же процедуру, что и для ЭБУ левой фарой в сборе.

    Нажмите здесьClick here

    НЕ СООТВ.

    ОТРЕМОНТИРУЙТЕ ИЛИ ЗАМЕНИТЕ ВСПОМОГАТЕЛЬНУЮ ШИНУ CAN ИЛИ РАЗЪЕМ (РАЗЪЕМ РАСПРЕДЕЛИТЕЛЬНОГО БЛОКА ШИНЫ CAN № 1 - ЭБУ ПРАВОЙ ФАРЫ)