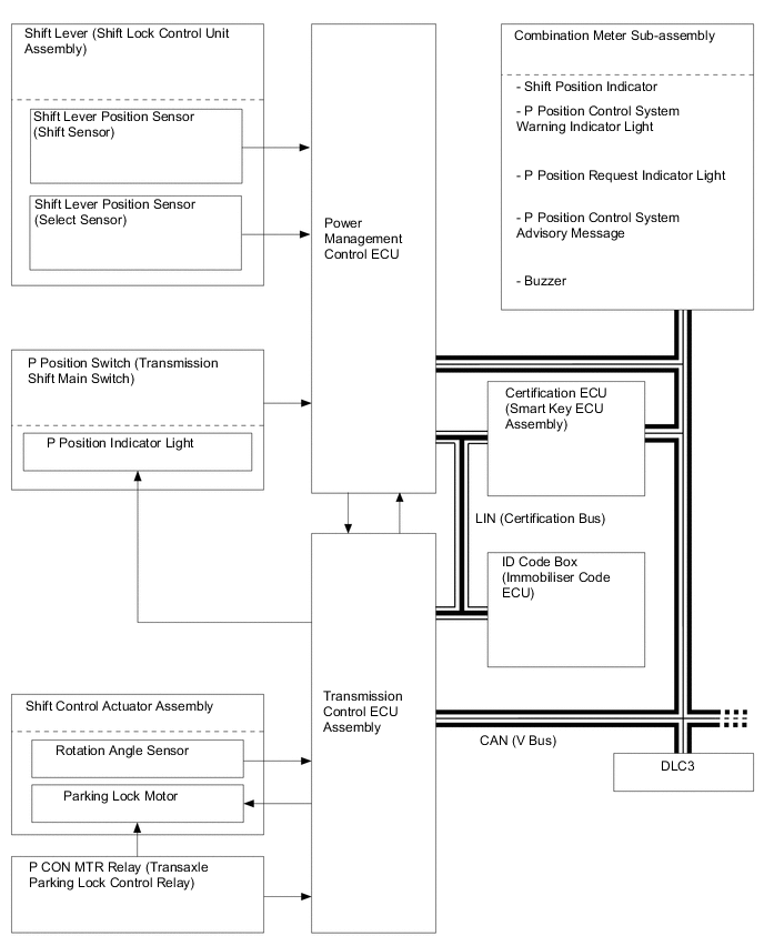
ELECTRONIC SHIFT LEVER SYSTEM

A0051DJE02