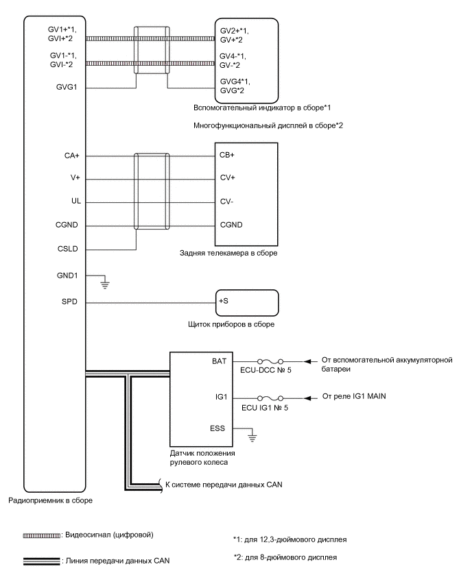
СИСТЕМА ПОМОЩИ ПРИ ПАРКОВКЕ (для моделей с функцией помощи при параллельной парковке) СХЕМА СИСТЕМЫ

E333724E02
E303981E11
Table 1. Таблица обмена данными

уровня

Приемник

Сигнал

Линия

Радиоприемник в сборе

  • Вспомогательный индикатор в сборе*1

  • Многофункциональный дисплей в сборе*2

Видеосигнал

Цифровая

Датчик положения рулевого колеса

Радиоприемник в сборе

Сигнал угла поворота рулевого колеса

CAN

ЭБУ гибридной системы в сборе

Радиоприемник в сборе

Сигнал заднего хода

CAN

Главный ЭБУ кузова (бортовой ЭБУ сети мультиплексной связи)

Радиоприемник в сборе

Сигнал выключателя освещения проема двери багажного отделения

CAN

  • *1: для 12,3-дюймового дисплея

  • *2: для 8-дюймового дисплея