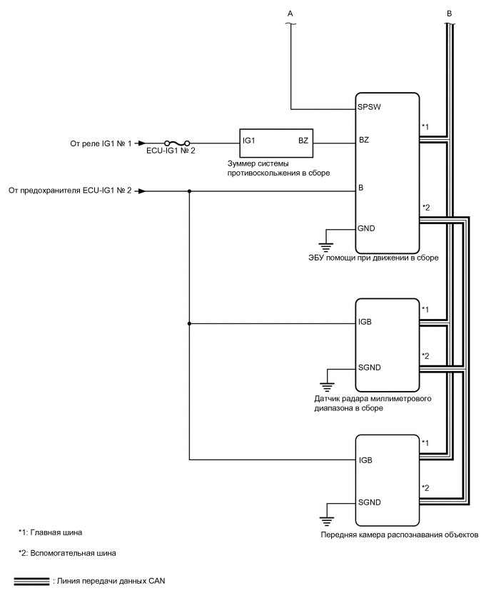
ДИНАМИЧЕСКАЯ РАДАРНАЯ СИСТЕМА КРУИЗ-КОНТРОЛЯ СХЕМА СИСТЕМЫ

A377161E04
A368423E12
A368441E07
A368424E10
Table 1. Таблица обмена данными

уровня

Приемник

Сигнал

Линия

ЭБУ гибридной системы в сборе

ЭБУ помощи при движении в сборе

  • Управляющий сигнал круиз-контроля

  • Сигнал положения холостого хода педали акселератора

  • Сигнал принудительного управления акселератором

  • Сигнал состояния скорости в режиме круиз-контроля

  • Сигнал предупреждения о приближении автомобиля

  • Сигнал тормозной системы

  • Сигнал главного выключателя круиз-контроля (кнопки ON-OFF)

  • Сигнал режима круиз-контроля

  • Сигнал заданной дистанции между автомобилями

  • Сигнал предустановленной скорости автомобиля в режиме круиз-контроля

CAN

ЭБУ гибридной системы в сборе

ЭБУ системы противоскольжения в сборе

  • Управляющий сигнал круиз-контроля

  • Сигнал положения холостого хода педали акселератора

  • Сигнал запроса работы системы круиз-контроля

  • Сигнал запроса торможения

  • Сигнал разгона, заданного системой круиз-контроля

CAN

ЭБУ гибридной системы в сборе

Щиток приборов в сборе

  • Сигнал запроса включения зуммера отключения системы при низкой скорости

  • Сигнал зуммера потери ведущего автомобиля в диапазоне низких скоростей

  • Сигнал единиц измерения скорости автомобиля для управления

  • Сигнал идентификатора дисплея системы круиз-контроля

  • Сигнал скорости автомобиля в режиме круиз-контроля

CAN

ЭБУ гибридной системы в сборе

Передняя камера распознавания объектов

Управляющий сигнал круиз-контроля

CAN

ЭБУ помощи при движении в сборе

ЭБУ гибридной системы в сборе

  • Сигнал разгона, заданного системой круиз-контроля

  • Сигнал режима круиз-контроля

  • Сигнал обнаружения отслеживаемого автомобиля

  • Сигнал состояния выключателя системы контроля дистанции между автомобилями

  • Сигнал обнаружения налипания грязи на датчик радара миллиметрового диапазона

  • Сигнал неисправности датчика радара миллиметрового диапазона

  • Сигнал предупреждения о приближении автомобиля

  • Сигнал определения плохих окружающих условий

  • Сигнал необработанных данных разгона, заданного системой круиз-контроля

  • Сигнал запроса усилия для ЭБУ помощи при движении

  • Сигнал состояния управления ЭБУ помощи при движении

CAN

ЭБУ помощи при движении в сборе

Щиток приборов в сборе

Сигнал отклонения оси луча датчика радара миллиметрового диапазона

CAN

ЭБУ системы противоскольжения в сборе

ЭБУ помощи при движении в сборе

  • Сигнал состояния выключателя стоп-сигналов

  • Сигнал "нуля" датчика рысканья

  • Сигнал ошибки "нуля" датчика рысканья

  • Сигнал работы системы управления тормозами

CAN

ЭБУ системы противоскольжения в сборе

ЭБУ гибридной системы в сборе

  • Сигнал частоты вращения колеса

  • Сигнал работы системы TRC

  • Сигнал работы системы VSC

  • Сигнал запроса выключения системы круиз-контроля

  • Сигнал неисправности реле управления стоп-сигналами

  • Сигнал временного запрета управления тормозами

  • Сигнал работы системы управления тормозами

  • Сигнал предполагаемого уклона дороги

  • Сигнал расчетного ускорения

CAN

Датчик положения рулевого колеса

ЭБУ помощи при движении в сборе

  • Сигнал неисправности датчика положения рулевого колеса

  • Сигнал угла поворота рулевого колеса

  • Сигнал точки "нуля" датчика положения рулевого колеса

CAN

Главный ЭБУ кузова (бортовой ЭБУ сети мультиплексной связи)

ЭБУ помощи при движении в сборе

Сигнал информации о технических параметрах для страны эксплуатации

CAN

Датчик замедления и рысканья

ЭБУ помощи при движении в сборе

  • Сигнал датчика рысканья

  • Сигнал неисправности датчика рысканья

  • Сигнал напряжения датчика рысканья

CAN