СИСТЕМА ПОМОЩИ ПРИ ПАРКОВКЕ (для моделей с функцией помощи при параллельной парковке) СИСТЕМА ДИАГНОСТИКИ

  1. РЕЖИМ ДИАГНОСТИКИ СИСТЕМЫ ПОМОЩИ ПРИ ПАРКОВКЕ

    1. В режиме диагностики мониторной системы помощи при парковке можно проверить сигналы, получаемые радиоприемником в сборе, а также откалибровать, отрегулировать и проверить эту систему с помощью многофункционального дисплея.

      Note:

      В зависимости от замененных деталей или операций, которые были выполнены при проверке или обслуживании автомобиля, может потребоваться калибровка других систем, а также системы помощи при парковке.

      Нажмите здесьClick hereClick hereClick here

      Tip:

      Отображаемые параметры могут различаться в зависимости от характеристик автомобиля.

  2. ПЕРЕКЛЮЧЕНИЕ МЕЖДУ ЭКРАНАМИ ДИАГНОСТИКИ (ВО ВРЕМЯ ИНИЦИАЛИЗАЦИИ МОНИТОРНОЙ СИСТЕМЫ ПОМОЩИ ПРИ ПАРКОВКЕ)

    E328768E01
    E333730
  3. ПЕРЕКЛЮЧЕНИЕ МЕЖДУ ЭКРАНАМИ ДИАГНОСТИКИ (ПОСЛЕ ИНИЦИАЛИЗАЦИИ СИСТЕМЫ ПОМОЩИ ПРИ ПАРКОВКЕ)

    E328769E01
    E333731E01
  4. ПРОВЕРКА СИГНАЛОВ АВТОМОБИЛЯ (ВХОДНЫЕ СИГНАЛЫ РАДИОПРИЕМНИКА В СБОРЕ)

    Tip:

    Экраны на рисунках могут отличаться от экранов, отображаемых в конкретном автомобиле, из-за различия настроек и наличия дополнительного оборудования. В связи с этим некоторые детализированные области не могут быть отображены в точности так, как вы их видите на своем дисплее.

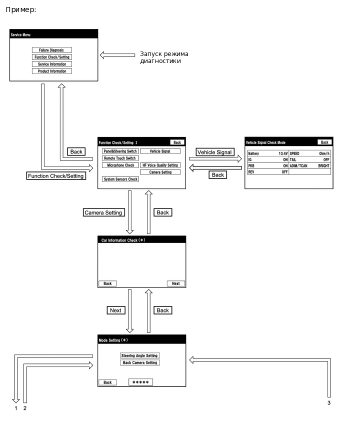
    1. Войдите в режим диагностики.

      • Для моделей с системой навигации: Нажмите здесьClick hereClick here

      • Для моделей без системы навигации: Нажмите здесьClick here

    2. E271944

      Выберите "Function Check/Setting" (проверка/настройка функций) на экране "Service Menu" (меню обслуживания), чтобы перейти на экран "Function Check/Setting I".

    3. E271945

      Выберите "Vehicle Signal" (Сигнал автомобиля) на экране "Function Check/Setting I" (Проверка/настройка функций I).

    4. E225776

      Режим проверки сигналов автомобиля

      1. Когда отображается экран "Vehicle Signal Check Mode" (Режим проверки сигналов автомобиля) проверьте параметр, отображаемый для "REV".

        • Для моделей с системой навигации: Нажмите здесьClick hereClick here

        • Для моделей без системы навигации: Нажмите здесьClick hereClick here

        Tip:
        • Отображаются только те параметры, которые имеют функцию отображения на дисплее.

        • В данном окне отображаются сигналы автомобиля, передаваемые в радиоприемник.

    5. Закончите режим диагностики.

      • Для моделей с системой навигации: Нажмите здесьClick hereClick here

      • Для моделей без системы навигации: Нажмите здесьClick here

  5. Tip:

    Экраны на рисунках могут отличаться от экранов, отображаемых в конкретном автомобиле, из-за различия настроек и дополнительного оборудования. В связи с этим некоторые детализированные области не могут быть отображены в точности так, как вы их видите на своем дисплее.

    ПРОВЕРКА СИГНАЛОВ АВТОМОБИЛЯ (ДЛЯ ВХОДНЫХ СИГНАЛОВ СИСТЕМЫ ПОМОЩИ ПРИ ПАРКОВКЕ)

    1. Войдите в режим диагностики.

      • Для моделей с системой навигации: Нажмите здесьClick hereClick here

      • Для моделей без системы навигации: Нажмите здесьClick here

      1. E271944

        Выберите "Function Check/Setting" (проверка/настройка функций) на экране "Service Menu" (меню обслуживания), чтобы перейти на экран "Function Check/Setting I".

      2. E271945

        Выберите "Camera Setting" (Настройка камеры) на экране "Function Check/Setting I" (Проверка/настройка функций I).

      3. E305721

        Выберите "Next" (Далее) на экране "Car Information Check" (Проверка информации об автомобиле).

        Tip:

        После выбора "Next" переключение между экранами зависит от того, была ли выполнена инициализация мониторной системы помощи при парковке после замены радиоприемника в сборе.

        Инициализация системы помощи при парковке

        Переключение между экранами

        Не выполнено

        Экран Car Signal Check (проверка сигналов автомобиля)

        Выполнено

        Экран Mode Setting (установка режима)

      4. E276139

        Если появляется экран "Mode Setting" (Настройка режима), выберите "Back Camera Setting" (Настройка задней камеры), чтобы перейти на экран "Car Signal Check" (Проверка сигналов автомобиля).

        Tip:

        Чтобы выбрать недоступный для выбора элемент, нажмите на его изображение и удерживайте не менее 2 с.

    2. E276130

      Car Signal Check (проверка сигналов автомобиля)

      1. На экране "Car Signal Check" (Проверка сигналов автомобиля) можно проверить состояния сигналов, а также настройки.

        Параметр

        Информация о проверке

        Примечание

        BCTY

        Вход сигнала выключателя освещения проема двери багажного отделения

        Если отображается "CHK" (красный), при выборе "Next" система не перейдет к следующему экрану.

        Tip:
        • Если отображается "CHK" (красный), выполните проверки в соответствии с результатом следующих проверок.

        • Если перед переходом к следующему экрану производится настройка, перед выбором опции "Next" убедитесь, что для всех параметров отображается "OK" (синий).

    3. Проверка BCTY

      Tip:

      Если для "BCTY" отображается "CHK" (красного цвета), проверьте наличие кодов DTC и выполните диагностику выданных кодов DTC.

      Нажмите здесьClick hereClick here

    4. Закончите режим диагностики.

      • Для моделей с системой навигации: Нажмите здесьClick hereClick here

      • Для моделей без системы навигации: Нажмите здесьClick here

  6. ПРОВЕРЬТЕ АРХИВНЫЕ ДАННЫЕ ОБ ОШИБКАХ СИНХРОНИЗАЦИИ КАМЕРЫ

    Tip:

    Данная функция используется для проверки даты и времени возникновения ошибки синхронизации камеры.

    1. Проверьте архивные данные об ошибках синхронизации камеры.

      1. Подключите GTS к DLC3.

      2. Включите зажигание (IG).

      3. Включите GTS.

      4. Войдите в следующие меню: Body Electrical / Navigation System / Utility / Camera Synchronous Error History.

        Body Electrical > Navigation System > Utility

        Информация на дисплее прибора

        Camera Synchronous Error History

      5. Если для параметра Camera Synchronous Error History зарегистрировано значение, запишите его перед ремонтом радиоприемника в сборе и задней телекамеры в сборе.

        Tip:

        В архивных данных об ошибках синхронизации камеры может сохраняться до 5 позиций. Если новая ошибка синхронизации камеры происходит, когда в памяти уже сохранено 5 позиций, старшая запись удаляется и на ее месте сохраняется новая.

    2. Удалите архивные данные об ошибках синхронизации камеры.

      1. Если коды DTC удаляются посредством нижеописанных действий, архивные данные об ошибках синхронизации камеры также удаляются.

        Для моделей с системой навигации: Нажмите здесьClick hereClick here

        Для моделей без системы навигации: Нажмите здесьClick here

        • Удален с помощью GTS.

        • Удален с помощью экрана "System Check Mode" (Режим проверки системы).

        • Удален с помощью экрана "Unit Check Mode" (Режим проверки устройства).

  7. ПРОВЕРКА ПОДКЛЮЧЕНИЯ ВИДЕОУСТРОЙСТВ

    Для моделей с системой навигации: Нажмите здесьClick hereClick here

    Для моделей без системы навигации: Нажмите здесьClick hereClick here

  8. КАЛИБРОВКА ПРИ ОБСЛУЖИВАНИИ АВТОМОБИЛЯ

    Note:

    В зависимости от замененных деталей или операций, которые были выполнены при проверке или обслуживании автомобиля, может потребоваться калибровка других систем, а также системы помощи при парковке.

    Нажмите здесьClick hereClick hereClick here