СИСТЕМА КОНДИЦИОНИРОВАНИЯ


  1. НАЗНАЧЕНИЕ ОСНОВНЫХ УСТРОЙСТВ


    1. Система кондиционирования включает в себя следующие устройства:

      Устройство Функция
      Радиоприемник в сборе Позволяет посредством переключателей задавать и регулировать параметры системы кондиционирования.
      Многофункциональный дисплей в сборе
      Блок управления системой кондиционирования в сборе Обменивается данными с переключателями и датчиками, и управляет системой кондиционирования.
      Компрессор системы кондиционирования в сборе Осуществляет всасывание, сжатие и подачу газообразного хладагента.
      Электродвигатель вентилятора с вентилятором в сборе Для уменьшения размеров и облегчения конструкции применяется бесщеточный электродвигатель.
      Конденсатор системы кондиционирования в сборе Для повышения КПД теплообмена используется конденсатор с внутренними ребрами (Global Inner-fin Condenser, GIC).
      Блок радиатора отопителя в сборе Прямоточный алюминиевый радиатор отопителя 2-го поколения (SFA-II) характеризуется компактностью и высокой эффективностью.
      Испаритель системы кондиционирования № 1 в сборе Для обеспечения компактности и достижения высоких эксплуатационных характеристик применяется испаритель системы кондиционирования в сборе с принципиально новой сверхтонкой конструкцией (типа RS).
      Датчик температуры испарителя (термистор системы кондиционирования № 1) Определяет температуру холодного воздуха непосредственно после испарителя системы кондиционирования в сборе и передает данные в блок управления системой кондиционирования.
      Датчик температуры окружающего воздуха (термистор в сборе) Определяет температуру окружающего воздуха и передает результат в блок управления системой кондиционирования.
      Термистор (датчик температуры в салоне) системы кондиционирования Определяет температуру в салоне и передает результат в блок управления системой кондиционирования.
      Датчик солнечной радиации (датчик автоматического управления освещением) Определяет изменение интенсивности солнечного света и передает результат в блок управления системой кондиционирования.
      Сервопривод заслонки в сборе Получает сигналы управления от блока управления системой кондиционирования и приводит в движение электродвигатель, открывая и закрывая заслонки.
      Фильтрующий элемент воздушного фильтра Удаляет пыльцу, прочие частицы и запах, обеспечивая комфортные условия в салоне.
      Датчик давления системы кондиционирования Определяет давление хладагента и передает данные в блок управления системой кондиционирования.
      ECM Получает сигналы от датчика температуры охлаждающей жидкости двигателя и передает их в блок управления системой кондиционирования.
      Комбинированный переключатель в сборе (селектор режима вождения) Передает сигнал сигнала выключателя ECO в блок управления системой кондиционирования.
      Датчик дыма* Регистрирует наличие вредных веществ, таких как CO, CH и NOx, в воздухе снаружи автомобиля и передает эти данные в блок управления системой кондиционирования.

      *: Для моделей с системой автоматического управления рециркуляцией

  2. УПРАВЛЕНИЕ В СИСТЕМЕ


    1. Перечень функций управления

      Управление Функция
      Нейронно-сетевое управление Благодаря этой функции обеспечивается комплексное управление системой за счет искусственного моделирования информационных процессов, протекающих в нервной системе живых организмов, с целью установления сложной зависимости между входными и выходными данными подобно тому, как это происходит в мозге человека.
      Автоматическое управление рециркуляцией*1 Автоматически изменяет режим воздухозабора (устанавливает режим впуска наружного воздуха или режим рециркуляции) в зависимости от концентрации вредных веществ в наружном воздухе, температуры в салоне и температуры наружного воздуха.
      Режим фильтрации пыльцы
      • Эта функция приводится в действие переключателем режима фильтрации пыльцы.

      • При этом воздух, пропущенный через фильтрующий элемент воздушного фильтра, направляется на водителя и переднего пассажира сверху. Для удаления пыльцы этот воздух фильтруется фильтрующим элементом воздушного фильтра.

      Регулирование температуры воздуха в салоне В соответствии с уставкой температуры, заданной переключателем регулировки температуры, нейронно-сетевая система управления вычисляет температуру выпускаемого воздуха на основе сигналов, поступающих от различных датчиков.
      Для поддержания различных температурных режимов в левой и правой частях салона автомобиля температуры воздуха со стороны водителя и со стороны пассажира регулируются независимо. Таким образом, система кондиционирования позволяет удовлетворить запросы всех, кто находится в салоне.
      Температуры для зон водителя, переднего пассажира и задних пассажиров регулируются независимо, что обеспечивает разную температуру в правой, левой и задней частях салона автомобиля. Таким образом, система кондиционирования позволяет удовлетворить запросы всех, кто находится в салоне.
      Управление вентилятором Управление электродвигателем вентилятора осуществляется в соответствии с расходом воздуха, вычисленным нейронно-сетевой системой управления на основе сигналов различных датчиков.
      Обеспечивает автоматическое увеличение скорости вентилятора при включении оттаивателя.
      Регулирование распределения воздушных потоков Система автоматически распределяет воздушные потоки в соответствии с режимом воздухораспределения, определенным нейронно-сетевой системой управления на основе сигналов различных датчиков.
      В зависимости от температуры охлаждающей жидкости, температуры наружного воздуха, солнечного освещения, заданной температуры на выходе вентилятора и скорости автомобиля система управления автоматически устанавливает режим FOOT/DEF, предотвращая запотевание стекол при низкой температуре наружного воздуха.
      Управление забором воздуха Обеспечивает автоматическое управление входной заслонкой для достижения вычисленной температуры воздуха в салоне.
      Система управляет сервоприводами (входных заслонок), устанавливая заслонки в положение FRESH (наружный воздух) или RECIRC (рецирк. воздух) в зависимости от положения переключателя управления входными заслонками.
      Управление компрессором системы кондиционирования Вычисляя требуемую температуру испарителя на основе сигналов различных датчиков, блок управления системой кондиционирования оптимальным образом регулирует производительность компрессора путем изменения степени открывания электромагнитного клапана управления.
      Обеспечивает автоматическое включение кондиционера посредством кнопки AUTO, когда вентилятор включен, а система кондиционер выключен.
      Управление испарителем В автоматическом режиме производительность компрессора системы кондиционирования плавно регулируется для экономии энергии. В ручном режиме производительность компрессора системы кондиционирования плавно регулируется с целью максимального охлаждения, чтобы осушить воздух и предотвратить запотевание стекол.
      Управление обращением к памяти*2

      Обеспечивает сохранение в памяти последних настроек системы кондиционирования, когда выключатель зажигания переводится из состояния ON (ВКЛ) (IG) в состояние OFF (ВЫКЛ), в соответствии с идентификационным кодом передатчика электронного ключа, который используется для управления автомобилем. Впоследствии при установке выключателя зажигания в состояние ON (ВКЛ) (IG) с помощью этого же передатчика электронного ключа в сборе функция управления обращением к памяти восстанавливает сохраненные настройки. Данная функция приводится в действие при выполнении обоих следующих условий:


      • Регистрируется касание внутренней стороны наружной ручки двери, или дверь водителя разблокируется с использованием кнопки разблокировки, а затем дверь водителя открывается.

      • Зажигание включено (IG).

      Управление обогревателем заднего стекла
      • После нажатия переключателя обогревателей зеркал и обогревателя заднего стекла система на 15 мин включает обогреватель заднего стекла и обогреватели наружных зеркал заднего вида.

      • Выключает обогреватель заднего стекла и обогреватели наружных зеркал заднего вида, если во время их работы нажимается кнопка.

      Управление противообледенителем переднего стеклоочистителя*3 После нажатия выключателя противообледенителя переднего стеклоочистителя система примерно на 15 мин включает противообледенитель переднего стеклоочистителя.
      Управление индикацией температуры наружного воздуха На основании сигналов от термистора в сборе система вычисляет значение температуры наружного воздуха, которое затем корректируется в блоке управления системой кондиционирования и выводится на мультиинформационный дисплей.
      Управление в режиме движения ECO Когда устанавливается режим привода ECO, блок управления системой кондиционирования уменьшает скорость вентилятора.
      Управление режимом работы вентилятора*4 Возможна 3-ступенчатая регулировка расхода воздуха с помощью переключателя FAST SOFT: MEDIUM → SOFT (малый расход воздуха) → FAST (большой расход воздуха)
      Диагностика Когда блок управления системой кондиционирования обнаруживает неисправность в системе кондиционирования, в памяти сохраняется диагностический код неисправности (DTC).

      *1: Для моделей с системой автоматического управления рециркуляцией

      *2: для моделей с функцией запоминания положения

      *3: для моделей с системой противообледенителя переднего стеклоочистителя

      *4: для моделей с функцией управления режимом работы вентилятора

    2. Нейронно-сетевое управление


      1. Прежде в автоматических системах кондиционирования без нейронно-сетевого управления, блок управления системой кондиционирования определял требуемую температуру воздуха на выпуске и расход воздуха на вентиляторе по формуле, полученной на основе информации, передаваемой датчиками. Однако поскольку органы чувств человека устроены значительно сложнее, одна и та же температура воспринимается по-разному, в зависимости от условий, в которых находится человек. Например, при одинаковой интенсивности солнечного света можно чувствовать себя комфортно в условиях холодного климата и крайне некомфортно в условиях жаркого климата. По этой причине для обеспечения более высокого уровня автоматизации управления в системе кондиционирования используется управление на основе нейронных сетей. Согласно этому подходу данные, собираемые при различных условиях внешней среды, сохраняются в памяти блока управления системой кондиционирования. В дальнейшем они используются с целью обеспечения повышенного комфорта при работе кондиционера.

      2. Применяемая в системе управления нейронная сеть включает в себя три слоя нейронов: входной, промежуточный и выходной. Нейроны входного слоя обрабатывают входные данные (значения температуры окружающего воздуха, интенсивности солнечного освещения и температуры воздуха в салоне) с учетом состояний переключателей и датчиков, и передают результаты нейронам промежуточного слоя. Исходя из этого, нейроны промежуточного слоя регулируют прочность связей между нейронами. Суммируя полученные результаты, нейроны выходного слоя определяют требуемое значение температуры на выпуске, поправки на солнечную радиацию, необходимый расход воздуха и итоговое распределение потоков воздуха. В соответствии с данными вычислений блок управления системой кондиционирования формирует команды управления для серводвигателей и электродвигателя вентилятора.

        A01FJPRE13
    3. Автоматическая рециркуляция воздуха (для моделей с системой автоматического управления рециркуляцией)


      1. Во время автоматического управления рециркуляцией, когда выбран режим воздухозабора AUTO, блок управления системой кондиционирования автоматически изменяет режим воздухозабора (устанавливает режим впуска наружного воздуха или режим рециркуляции) исходя из сигналов датчика дыма и датчика температуры наружного воздуха (термистора в сборе) и термистора системы кондиционирования (датчика температуры в салоне).


        • На основе сигналов датчика дыма блок управления системой кондиционирования регистрирует наличие вредных веществ (CO, CH и NOx) и автоматически устанавливает режим рециркуляции для предотвращения попадания этих веществ в салон.

        • По сигналу термистора системы кондиционирования (датчика температуры в салоне) блок управления системой кондиционирования определяет температуру в салоне и автоматически устанавливает режим рециркуляции, чтобы предотвратить чрезмерное повышение температуры в салоне.

        • По сигналу датчика температуры окружающего воздуха (термистора в сборе) блок управления системой кондиционирования определяет температуру окружающего воздуха и автоматически устанавливает режим впуска наружного воздуха, чтобы предотвратить запотевание ветрового стекла.

          A01FJQCE01

          Tech Tips

          Датчик дыма не способен регистрировать дым костра, промышленные выбросы, запахи нечистот и животных, частицы грязи и пыли и т.п. Соответственно, при наличии этих веществ режим воздухозабора переключаться не будет. При некоторых направлениях ветра датчик дыма может оказаться не в состоянии обнаружить вредные вещества (CO, CH и NOx), позволив им проникнуть в салон.

    4. Управление в режиме движения ECO


      1. В режиме движения ECO блок управления системой кондиционирования ограничивает функциональные возможности системы кондиционирования при определенных условиях, тем самым повышая экономию топлива.

      2. Режим привода Eco включается, когда приводится в действие комбинированный переключатель в сборе (селектор режима привода), и ограничивает функциональные возможности системы кондиционирования, как описано ниже.

        Управление Описание
        Переключение режимов воздухозабора/воздухораспределения Канал воздухозабора автоматически переключается в режим рециркуляции воздуха в салоне, когда температура наружного воздуха достигает заданного значения, и энергопотребление уменьшается.
        Регулирование скорости вентилятора Скорость вентилятора в режиме AUTO устанавливается ниже номинальной, и энергопотребление уменьшается.
        Блок управления обогревателем сиденья Когда выбран режим движения ECO, блок управления системой кондиционирования включает систему подогрева передних сидений в соответствии с режимом воздухораспределения (режим воздухораспределения сиденья водителя или режим воздухораспределения переднего сиденья), температурой наружного воздуха и температурой в салоне. Более подробную информацию см. в разделе "Система подогрева сидений".
    5. Режим фильтрации пыльцы


      1. При нажатии переключателя удаления пыльцы активируется режим удаления пыльцы. В результате устанавливается режим воздухораспределения FACE, и очищенный от пыльцы и пыли рециркулирующий воздушный поток направляется в зоны верхних частей тела водителя и переднего пассажира.

      2. Когда блок управления системой кондиционирования получает сигнал переключателя фильтрации пыльцы, он начинает осуществлять управление сервоприводом заслонки вентилятора № 1 в сборе, сервоприводом заслонки радиатора системы кондиционирования и вентилятором с электродвигателем в сборе в соответствии с показанной ниже временной диаграммой.

      3. Такой режим работы сохраняется, как правило, в течение примерно 3 минут. Однако, если температура наружного воздуха низка, управление продлится примерно 1 минуту.

      4. По истечении указанного времени рассматриваемая функция прекращает работу, и блок управления системой кондиционирования возобновляет управление системой кондиционирования в режиме AUTO.

        A01FJ8PE04
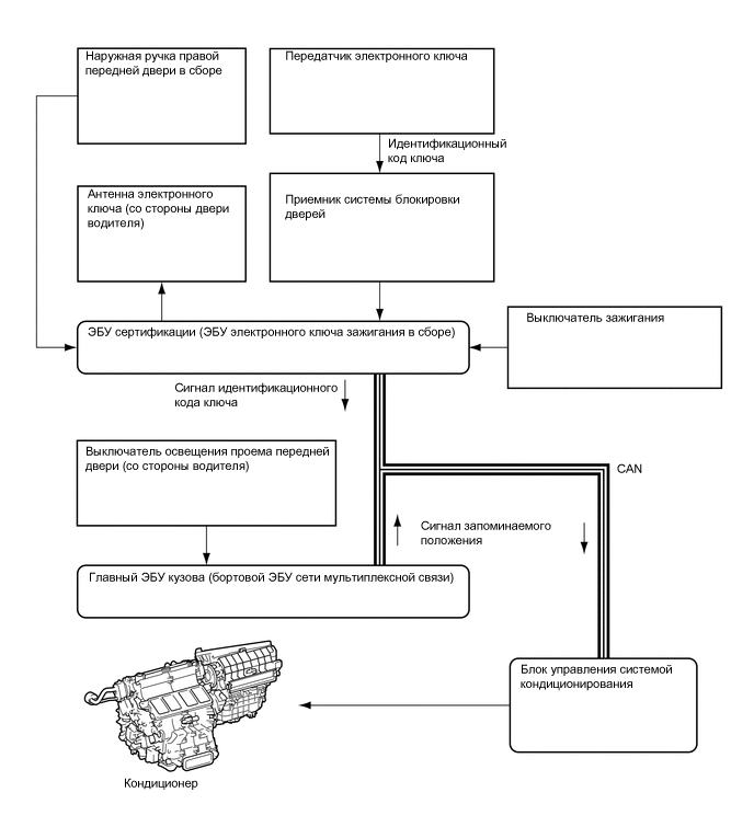
    6. Управление обращением к памяти


      1. При выключении зажигания блок управления системой кондиционирования сохраняет настройки системы кондиционирования для каждого когда памяти.

      2. Главный ЭБУ кузова (бортовой ЭБУ сети мультиплексной связи) преобразует идентификационный код ключа в номер для памяти, сохраняет его и передает преобразованный сигнал в блок управления системой кондиционирования.

      3. Блок управления системой кондиционирования сохраняет код памяти и настройки системы кондиционирования.

        A01FJJWE02
      4. Когда двери разблокируются, ЭБУ сертификации (ЭБУ электронного ключа зажигания в сборе) распознает идентификационный код ключа и передает его в главный ЭБУ кузова (бортовой ЭБУ сети мультиплексной связи).

      5. Главный ЭБУ кузова (бортовой ЭБУ сети мультиплексной связи) преобразует полученный сигнал идентификационного кода ключа в сигнал номера для памяти и передает его в блок управления системой кондиционирования.

      6. Впоследствии при установке выключателя зажигания в состояние ON (ВКЛ) (IG) блок управления системой кондиционирования восстанавливает сохраненные настройки системы кондиционирования, исходя из сигнала кода памяти.

        A01FJPKE01
      7. В памяти сохраняются следующие настройки системы кондиционирования:

        Настройка Условие
        Состояние выключателя системы кондиционирования ON (ВКЛ) или OFF (ВЫКЛ)
        Переключатель AUTO ON (ВКЛ) или OFF (ВЫКЛ)
        Установка температуры Для водителя LO, 16-32°C (65-85°F) или HI
        Для переднего пассажира LO, 16-32°C (65-85°F) или HI
        Скорость вентилятора Уровни 1-7
        Режим воздухозабора Впуск наружного воздуха или рециркуляция
        Режим воздухораспределения Face, Bi-Level, Foot, Foot and Defroster или Defroster

        Tech Tips


        • Функция управления обращением к памяти системы кондиционирования может быть отключена или включена с помощью прибора Global TechStream (GTS).

        • Главный ЭБУ кузова (бортовой ЭБУ сети мультиплексной связи) способен сохранить до 3 номеров для памяти.

        • Функция управления обращением к памяти восстанавливает идентификатор ключа, который был распознан при разблокировке двери. Это происходит, даже когда пользователь приносит с собой несколько ключей, либо использует разные ключи для разблокировки дверей и установки выключателя зажигания в состояние ON (ВКЛ) (IG).

        • Посредством Global TechStream (GTS) можно заставить главный ЭБУ кузова (бортовой ЭБУ сети мультиплексной связи) преобразовать идентификационные номера разных ключей в требуемый номер для памяти. Таким образом, можно преобразовать идентификационные коды всех ключей в один код памяти, либо распределить 2 кода памяти между 3 ключами.

        • Более подробную информацию о регистрации идентификационных кодов ключей см. в руководстве по ремонту.

        A01FJRFE02
  3. ДИАГНОСТИКА


    1. Блок управления системой кондиционирования в сборе снабжен функцией самодиагностики. Он сохраняет в памяти данные о нарушениях работы системы кондиционирования или системы подогрева в виде диагностических кодов неисправностей (DTC). Более подробную информацию см. в Руководстве по ремонту.