СИСТЕМА SFI, диагностический DTC :P013613,P013617,P01361C,P015613,P015617 и P01561C

Код DTC Наименование DTC
P013613 Кислородный датчик, контур, ряд 1, датчик 2, цепь — обрыв
P013617 Кислородный датчик, контур, ряд 1, датчик 2, цепь — напряжение превышает пороговое значение
P01361C Кислородный датчик, контур, ряд 1, датчик 2, цепь — напряжение выходит за пределы допустимого диапазона
P015613 Кислородный датчик, контур, ряд 2, датчик 2, цепь — обрыв
P015617 Кислородный датчик, контур, ряд 2, датчик 2, цепь — напряжение превышает пороговое значение
P01561C Кислородный датчик, контур, ряд 2, датчик 2, цепь — напряжение выходит за пределы допустимого диапазона

ОПИСАНИЕ

Для достижения высокой степени очистки отработавших газов от оксида углерода (CO), углеводорода (CH) и оксида азота (NOх) применяется TWC (трехкомпонентный каталитический нейтрализатор). Для наиболее эффективного использования TWC необходимо точно регулировать топливовоздушную смесь, так, чтобы ее состав постоянно соответствовал стехиометрическому соотношению воздух-топливо. Чтобы ECM мог более точно рассчитать соотношение воздух-топливо, применяется подогреваемый кислородный датчик.

Подогреваемый кислородный датчик расположен после TWC и определяет концентрацию кислорода в отработавших газах. Нераздельная конструкция датчика и подогревателя, подогревающего чувствительную часть, позволяет определять концентрацию кислорода даже при очень низких объемах воздуха на впуске (низкая температура отработавших газов).

Когда соотношение воздух-топливо становится обедненным, концентрация кислорода в отработавших газах возрастает. Подогреваемый кислородный датчик информирует ECM об обеднении топливовоздушной смеси после прохождения через TWC (выдавая низкое напряжение, менее 0,45 В).

И наоборот, когда соотношение воздух-топливо обогащается и превышает стехиометрическое соотношение, концентрация кислорода в отработавших газах уменьшается. Подогреваемый кислородный датчик информирует ECM об обогащении топливовоздушной смеси после прохождения через TWC (выдавая низкое напряжение, более 0,45 В). Подогреваемый кислородный датчик обладает свойством резко изменять выходное напряжение, когда соотношение воздух-топливо близко к стехиометрическому.

На основании дополнительной информации от подогреваемого кислородного датчика блок ECM определяет, каково соотношение воздух-топливо после прохождения через TWC, и соответствующим образом регулирует продолжительность впрыска топлива. Tаким образом, если подогреваемый кислородный датчик не работает должным образом вследствие внутренних неисправностей, ECM не может компенсировать отклонения от исходного состава топливовоздушной смеси.

A370089E02

№ DTC

Неисправность

Условие обнаружения DTC

Неисправный участок

MIL

Память

Примечание

P013613

Кислородный датчик, контур, ряд 1, датчик 2, цепь — обрыв

Ненадлежащее выходное напряжение:

Во время активной диагностики состава топливовоздушной смеси следующие условия (a) и (b) выполняются в течение определенного периода времени (логика диагностирования за 2 поездки):

  • (a) Напряжение подогреваемого кислородного датчика не превышает 0,71 В.

    (b) Напряжение подогреваемого кислородного датчика не падает ниже 0,21 В.

  • Цепь подогреваемого кислородного датчика (ряд 1, датчик 2)

  • Подогреваемый кислородный датчик (ряд 1, датчик 2)

  • Датчик состава топливовоздушной смеси (ряд 1, датчик 1)

  • Утечки газов из системы выпуска отработавших газов

  • Давление в топливной системе

  • Топливная система

  • Клапан и шланг системы принудительной вентиляции картера

  • Система забора воздуха

Загорается

Код DTC сохраняется

Код SAE: P0136

P013617

Кислородный датчик, контур, ряд 1, датчик 2, цепь — напряжение превышает пороговое значение

Низкое напряжение (обрыв):

  • Во время активной диагностики соотношения воздух-топливо следующие условия (a) и (b) выполняются в течение определенного периода времени (логика диагностирования за 2 поездки)

    (a) Напряжение подогреваемого кислородного датчика составляет менее 0,21 В

    (b) Задано обогащенное соотношение воздух-топливо

  • Цепь подогреваемого кислородного датчика (ряд 1, датчик 2)

  • Подогреваемый кислородный датчик (ряд 1, датчик 2)

  • Датчик состава топливовоздушной смеси (ряд 1, датчик 1)

  • Утечки газов из системы выпуска отработавших газов

Загорается

Код DTC сохраняется

Код SAE: P0137

P01361C

Кислородный датчик, контур, ряд 1, датчик 2, цепь — напряжение выходит за пределы допустимого диапазона

Высокое напряжение (короткое замыкание):

Во время активной диагностики состава топливовоздушной смеси следующие условия (a) и (b) выполняются в течение определенного периода времени (логика диагностирования за 2 поездки):

  • (a) Напряжение на выходе подогреваемого кислородного датчика превышает 0,71 В.

    (b) Задано обедненное соотношение воздух-топливо.

  • Цепь подогреваемого кислородного датчика (ряд 1, датчик 2)

  • Подогреваемый кислородный датчик (ряд 1, датчик 2)

  • Датчик состава топливовоздушной смеси (ряд 1, датчик 1)

  • ECM

Загорается

Код DTC сохраняется

Код SAE: P0138

P015613

Кислородный датчик, контур, ряд 2, датчик 2, цепь — обрыв

Ненадлежащее выходное напряжение:

Во время активной диагностики состава топливовоздушной смеси следующие условия (a) и (b) выполняются в течение определенного периода времени (логика диагностирования за 2 поездки):

  • (a) Напряжение подогреваемого кислородного датчика не превышает 0,71 В.

    (b) Напряжение подогреваемого кислородного датчика не падает ниже 0,21 В.

  • Цепь подогреваемого кислородного датчика (ряд 2, датчик 2)

  • Подогреваемый кислородный датчик (датчик 2 ряда 2)

  • Датчик состава топливовоздушной смеси (ряд 2, датчик 1)

  • Утечки газов из системы выпуска отработавших газов

  • Давление в топливной системе

  • Топливная система

  • Клапан и шланг системы принудительной вентиляции картера

  • Система забора воздуха

Загорается

Код DTC сохраняется

Код SAE: P0156

P015617

Кислородный датчик, контур, ряд 2, датчик 2, цепь — напряжение превышает пороговое значение

Низкое напряжение (обрыв):

  • Во время активной диагностики соотношения воздух-топливо следующие условия (a) и (b) выполняются в течение определенного периода времени (логика диагностирования за 2 поездки)

    (a) Напряжение подогреваемого кислородного датчика составляет менее 0,21 В

    (b) Задано обогащенное соотношение воздух-топливо

  • Цепь подогреваемого кислородного датчика (ряд 2, датчик 2)

  • Подогреваемый кислородный датчик (датчик 2 ряда 2)

  • Датчик состава топливовоздушной смеси (ряд 2, датчик 1)

  • Утечки газов из системы выпуска отработавших газов

Загорается

Код DTC сохраняется

Код SAE: P0157

P01561C

Кислородный датчик, контур, ряд 2, датчик 2, цепь — напряжение выходит за пределы допустимого диапазона

Высокое напряжение (короткое замыкание):

Во время активной диагностики состава топливовоздушной смеси следующие условия (a) и (b) выполняются в течение определенного периода времени (логика диагностирования за 2 поездки):

  • (a) Напряжение на выходе подогреваемого кислородного датчика превышает 0,71 В.

    (b) Задано обедненное соотношение воздух-топливо.

  • Цепь подогреваемого кислородного датчика (ряд 2, датчик 2)

  • Подогреваемый кислородный датчик (датчик 2 ряда 2)

  • Датчик состава топливовоздушной смеси (ряд 2, датчик 1)

  • ECM

Загорается

Код DTC сохраняется

Код SAE: P0158

ОПИСАНИЕ РАБОТЫ СИСТЕМЫ КОНТРОЛЯ

  1. Активное управление соотношением воздух-топливо

    Обычно ECM выполняет регулирование соотношение воздух-топливо с обратной связью так, что выходное напряжение датчика состава топливовоздушной смеси указывает уровень соотношения воздух-топливо, приблизительно равный стехиометрическому. Помимо обычных средств управления соотношением воздух-топливо, данный автомобиль оборудован средствами активного управления. ECM выполняет активное управление соотношением воздух-топливо для определения неисправностей, связанных с каким-либо износом трехкомпонентного каталитического нейтрализатора (TWC) и подогреваемого кислородного датчика (см. рис. ниже).

    Активный контроль соотношения воздух-топливо выполняется в течение примерно 30 с во время движения при прогретом двигателе. Во время активного управления соотношением воздух-топливо ЕСМ принудительно регулирует соотношение так, чтобы оно было обогащенным или обедненным. Если ЕСМ обнаруживает неисправность, регистрируется DTC.

  2. Ненормальное напряжение на выходе подогреваемого кислородного датчика (DTC P013613 и P015613)

    Во время активного управления соотношением воздух-топливо ЕСМ принудительно регулирует соотношение так, чтобы оно было обогащенным или обедненным. Если датчик не работает должным образом, колебания выходного напряжения незначитальны. Например, если во время активного контроля соотношения воздух-топливо напряжение подогреваемого кислородного датчика не растет до 0,71 В, модуль ECM определяет, что выходное напряжение датчика не соответствует номинальному диапазону, и регистрирует код DTC P013613 или P015613.

    A373443E01
  3. Обрыв в цепи подогреваемого кислородного датчика (DTC P013617 и P01361C или P015617 и P01561C)

    Во время активного управления соотношением воздух-топливо ECM вычисляет способность сохранять кислород (OSC)* трехкомпонентного каталитического нейтрализатора (TWC), принудительно регулируя соотношение воздух-топливо так, чтобы оно было обогащенным или обедненным.

    Если в цепи подогреваемого кислородного датчика имеется обрыв или если выходное напряжение датчика значительно снижается, способность сохранять кислород чрезмерно завышено. Выходное напряжение подогреваемого кислородного датчика не меняется, даже если ECM продолжает принудительно регулировать соотношение воздух-топливо так, чтобы оно было обогащенным или обедненным.

    Если во время активного управления соотношением воздух-топливо заданное соотношение является обогащенным, но выходное напряжение подогреваемого кислородного датчика составляет менее 0,21 В (обеднение), ECM рассматривает это как чрезмерно низкое выходное напряжение датчика и регистрирует DTC P013617 или P015617. Если во время активного управления соотношением воздух-топливо заданное соотношение является обедненным, но выходное напряжение составляет более 0,71 В (обогащение), ECM рассматривает это как чрезмерно высокое выходное напряжение датчика и регистрирует DTC P01361C или P01561C.

    Tip:

    *: TWC имеет способность сохранять кислород. Способности нейтрализатора сохранять кислород и очищать отработавшие газы взаимосвязаны. ECM определяет износ каталитического нейтрализатора на основании вычисленного значения способности сохранять кислород.

    Нажмите здесьЩелкните по следующей ссылке

    A152992E79

ПРИНЦИП РАБОТЫ СИСТЕМЫ КОНТРОЛЯ

Требуемые датчики/устройства (основные)

Подогреваемый кислородный датчик (датчик 2)

Требуемые датчики/устройства (связанные)

Датчик положения коленчатого вала

Датчик температуры охлаждающей жидкости двигателя

Датчик массового расхода воздуха в сборе

Датчик положения дроссельной заслонки

Датчик состава топливовоздушной смеси

Продолжительность работы

Один раз в течение одной поездки

ТИПИЧНЫЕ УСЛОВИЯ СРАБАТЫВАНИЯ

Включено регулирование соотношения воздух-топливо

Выполняется

Активное управление соотношением воздух-топливо начинается при выполнении всех следующих условий

-

Напряжение аккумуляторной батареи

11 В или более

Температура охлаждающей жидкости

Не менее 75°C (167°F)

Холостой ход

Выкл

Частота вращения коленчатого вала двигателя

Менее 3500 об/мин

Состояние датчика состава топливовоздушной смеси

Действует

Состояние топливной системы

Замкнутый контур

Нагрузка двигателя

10% или выше и менее 100%

ТИПИЧНЫЕ ПОРОГОВЫЕ ЗНАЧЕНИЯ НЕИСПРАВНОСТИ

Table 1. P0136 и P0156: Контроль напряжения подогреваемого кислородного датчика (ненормальное напряжение)

Выполняется любое из следующих условий

1 или 2

1. При выполнении обоих следующих условий

-

(a) Заданное соотношение воздух-топливо

14,3 или менее

(b) Напряжение подогреваемого кислородного датчика

0,21 В или выше и менее 0,71 В

2. При выполнении обоих следующих условий

-

(c) Заданное соотношение воздух-топливо

Не менее 14,8

(d) Напряжение подогреваемого кислородного датчика

0,21 В или выше и менее 0,71 В

Table 2. P0137 и P0157: Контроль напряжения подогреваемого кислородного датчика (низкое напряжение)

При выполнении обоих следующих условий

-

(a) Заданное соотношение воздух-топливо

14,3 или менее

(b) Напряжение подогреваемого кислородного датчика

Менее 0,21 В

Table 3. P0138 и P0158: Контроль напряжения подогреваемого кислородного датчика (высокое напряжение)

При выполнении обоих следующих условий

-

(a) Заданное соотношение воздух-топливо

Не менее 14,8

(b) Напряжение подогреваемого кислородного датчика

Более 0,71 В

ПРОВЕРОЧНАЯ ПОЕЗДКА

Tip:
  • Данный режим проверочной поездки используется в процедуре "Выполните поездку в проверочном режиме" следующего порядка выполнения диагностики.

  • Поездка в проверочном режиме активирует контроль подогреваемого кислородного датчика (одновременно выполняется контроль каталитического нейтрализатора). Это очень удобно при определении того, что ремонт завершен.

A288927E58
  1. Подключите GTS к DLC3.

  2. Включите зажигание (IG).

  3. Включите GTS.

  4. Удалите коды DTC (даже если нет сохраненных DTC, выполните процедуру удаления DTC).

  5. Выключите зажигание и подождите не менее 30 с.

  6. Включите зажигание (IG) [A].

  7. Включите диагностический прибор TechDoc3.

  8. Запустите и прогрейте двигатель, пока температура охлаждающей жидкости не достигнет уровня не менее 75°C (167°F) [B].

  9. Совершите поездку на автомобиле со скоростью 75-120 км/час (47-75 миль в час) длительностью не менее 10 минут с рычагом переключения передач в положении D [C].

    CAUTION:

    Во время поездки в проверочном режиме соблюдайте все ограничения скорости и правила дорожного движения.

  10. Войдите в следующие меню: Powertrain / Engine / Trouble Codes [D].

  11. Считайте ожидающие обработки коды DTC.

    Tip:
    • Если выводятся ожидающие обработки DTC, система неисправна.

    • Если ожидающие обработки DTC не выводятся, выполните следующую процедуру.

  12. Войдите в следующие меню: Powertrain / Engine / Utility / All Readiness.

  13. Введите DTC: P013613, P013617, P01361C, P015613, P015617 или P01561C.

  14. Проверьте результат проверки DTC.

    Дисплей GTS

    Описание

    NORMAL

    • Проверка DTC завершена

    • Cистема работает нормально

    ABNORMAL

    • Проверка DTC завершена

    • Нарушения в работе системы

    INCOMPLETE

    • Проверка DTC не завершена

    • Выполните поездку в проверочном режиме после создания условий регистрации DTC

    Tip:
    • Если результат проверки NORMAL, система исправна.

    • Если результат проверки показывает ABNORMAL, система неисправна.

    • Если результат проверки показывает INCOMPLETE, выполните шаги с C] по D] снова.

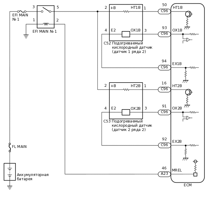
СХЕМА ЭЛЕКТРИЧЕСКИХ СОЕДИНЕНИЙ

A408625E02

ПРЕДОСТЕРЕЖЕНИЕ / ПРИМЕЧАНИЕ / УКАЗАНИЕ

Tip:

Выполнив испытание "Control the Injection Volume for A/F Sensor" (управление объемом впрыска топлива для датчика состава топливовоздушной смеси) в режиме Active Test, можно определить неисправный участок. Испытание "Control the Injection Volume for A/F Sensor" может помочь определить, какой из узлов неисправен: датчик состава топливовоздушной смеси, подогреваемый кислородный датчик или какой-либо другой потенциально неисправный узел.

В следующих указаниях описывается порядок выполнения испытания "Control the Injection Volume for A/F Sensor" с помощью GTS.

  1. Подключите GTS к DLC3.

  2. Запустите двигатель.

  3. Включите GTS.

  4. Прогрейте двигатель и дайте ему поработать в течение приблизительно 90 с с частотой вращения коленчатого вала 2500 об/мин.

  5. Войдите в следующие меню: Powertrain / Engine / Active Test / Control the Injection Volume for A/F Sensor / Data List / A/F (O2) Sensor Voltage B1S1 и O2 Sensor Voltage B1S2 или A/F (O2) Sensor Voltage B2S1 и O2 Sensor Voltage B2S2.

  6. Выполните испытание в режиме Active Test при работе двигателя на холостом ходу (изменение объема впрыска топлива).

  7. Следите за значениями выходных напряжений датчика состава топливовоздушной смеси и подогреваемого кислородного датчика (A/F (O2) Sensor Voltage B1S1 и O2 Sensor Voltage B1S2 или A/F (O2) Sensor Voltage B2S1 и O2 Sensor Voltage B2S2), отображаемыми на экране GTS.

Tip:
  • Во время испытания "Control the Injection Volume for A/F Sensor" объем впрыска топлива снижается на 12,5% или увеличивается на 12,5%.

  • Каждый датчик должен надлежащим образом реагировать на увеличение или уменьшение объема впрыска топлива.

Table 4. Стандартная

Информация на дисплее GTS (датчик)

Injection Volume

Status

Напряжение

A/F (O2) Sensor Voltage B1S1

A/F (O2) Sensor Voltage B2S1

(датчик состава топливовоздушной смеси)

12.5%

Обогащение

Менее 3,1 В

-12.5%

Обеднение

Более 3,4 В

O2 Sensor Voltage B1S2

O2 Sensor Voltage B2S2

(подогреваемый кислородный датчик)

12.5%

Обогащение

Более 0,55 В

-12.5%

Обеднение

Менее 0,4 В

Note:

Задержка на выходе датчика состава топливовоздушной смеси составляет несколько с, а задержка на выходе подогреваемого кислородного датчика – приблизительно 20 с.

A283583E20
  • Описанное ниже испытание "Control the Injection Volume for A/F Sensor" дает механику возможность выполнить измерения и построить графики выходного напряжения для датчика состава топливовоздушной смеси и подогреваемого кислородного датчика.

  • Для отображения графика войдите в следующие меню: Powertrain / Engine / Active Test / Control the Injection Volume for A/F Sensor / Data List / A/F (O2) Sensor Voltage B1S1 и O2 Sensor Voltage B1S2 или A/F (O2) Sensor Voltage B2S1 и O2 Sensor Voltage B2S2; и затем нажмите кнопку графика на экране Data List.

Note:

Перед выполнением последующей процедуры проверки проверьте плавкие предохранители цепей, относящихся к данной системе.

Tip:
  • Рядом 1 считается ряд, содержащий цилиндр № 1*.

    *: Цилиндром № 1 считается цилиндр, который находится дальше всего от коробки передач.

  • Рядом 2 считается ряд, в котором нет цилиндра № 1.

  • Датчиком 1 считается ближайший к двигателю датчик.

  • Датчиком 2 считается наиболее удаленный от двигателя датчик.

  • С помощью GTS считайте данные фиксированного набора параметров. В этих параметрах отражается состояние двигателя на момент обнаружения неисправности. При поиске неисправностей фиксированные параметры позволяют определить, двигался ли автомобиль в момент возникновения неисправности или нет, был ли прогрет двигатель, каким было соотношение воздух-топливо (обедненным или обогащенным) и пр.

ПОРЯДОК ВЫПОЛНЕНИЯ

  1. ПРОВЕРЬТЕ КОДЫ DTC

    1. Подключите GTS к DLC3.

    2. Включите зажигание (IG).

    3. Включите GTS.

    4. Войдите в следующие меню: Powertrain / Engine / Trouble Codes.

    5. Считайте коды DTC.

      Powertrain > Engine > Trouble Codes

      Result

      Result

      Перейти К

      P01361C или P01561C выводится

      A

      P013617 или P015617 выводится

      B

      P013613 или P015613 выводится

      C

      P013613, P013617, P01361C, P015613, P015617 или P01561C и другие коды DTC выводятся

      D

      Tip:

      Если выводятся какие-либо DTC помимо P013613, P013617, P01361C, P015613, P015617 и P01561C, сначала выполните диагностику для этих DTC.

    B

    ПРОВЕРЬТЕ, НЕТ ЛИ УТЕЧЕК ОТРАБОТАВШИХ ГАЗОВЩелкните по следующей ссылке

    C

    ВЫПОЛНИТЕ АКТИВНУЮ ДИАГНОСТИКУ С ПОМОЩЬЮ GTS (УПРАВЛЕНИЕ ОБЪЕМОМ ВПРЫСКА ТОПЛИВА ДЛЯ ДАТЧИКА A/F)Щелкните по следующей ссылке

    A
  2. СНИМИТЕ ПОКАЗАНИЕ GTS (O2 SENSOR VOLTAGE)

    1. Подключите GTS к DLC3.

    2. Запустите двигатель.

    3. Включите GTS.

    4. Войдите в следующие меню: Powertrain / Engine / Data List / O2 Sensor Voltage B1S2 или O2 Sensor Voltage B2S2.

      Powertrain > Engine > Data List

      Информация на дисплее прибора

      O2 Sensor Voltage B1S2

      O2 Sensor Voltage B2S2

    5. Дайте двигателю поработать на холостом ходу.

    6. Снимите показания выходного напряжения подогреваемого кислородного датчика, когда двигатель работает на холостом ходу.

      Результат

      Выходное напряжение подогреваемого кислородного датчика

      Перейти к

      1,0 В или выше

      А

      менее 1,0 В

      B

    B

    ВЫПОЛНИТЕ АКТИВНУЮ ДИАГНОСТИКУ С ПОМОЩЬЮ GTS (УПРАВЛЕНИЕ ОБЪЕМОМ ВПРЫСКА ТОПЛИВА ДЛЯ ДАТЧИКА A/F)Щелкните по следующей ссылке

    A
  3. ПРОВЕРЬТЕ ПОДОГРЕВАЕМЫЙ КИСЛОРОДНЫЙ ДАТЧИК (ПРОВЕРЬТЕ, НЕТ ЛИ КОРОТКОГО ЗАМЫКАНИЯ)

    A409709C01

    *a

    Устройство с неподсоединенным жгутом проводов

    (подогреваемый кислородный датчик)

    *b

    Ряд 1

    *c

    Ряд 2

    -

    -

    1. Отсоедините разъем подогреваемого кислородного датчика.

    2. Измерьте сопротивление в соответствии со значениями, приведенными в таблице ниже.

      Номинальное сопротивление

      Подключение диагностического прибора

      Условие

      Заданные условия

      2 (+B) - 4 (E2)

      Всегда

      10 кОм или более

      2 (+B) - 3 (OX1B)

      Всегда

      10 кОм или более

      2 (+B) - 4 (E2)

      Всегда

      10 кОм или более

      2 (+B) - 3 (OX2B)

      Всегда

      10 кОм или более

    Tip:

    После замены подогреваемого кислородного датчика выполните процедуру "Проверка после ремонта".

    Нажмите здесьЩелкните по следующей ссылке

    Результат

    Перейти к

    OK

    НЕ СООТВ.

    НЕ СООТВ.

    ЗАМЕНИТЕ ПОДОГРЕВАЕМЫЙ КИСЛОРОДНЫЙ ДАТЧИК

    СООТВ
  4. ПРОВЕРЬТЕ ЖГУТ ПРОВОДОВ И РАЗЪЕМ (ПРОВЕРЬТЕ, НЕТ ЛИ КОРОТКОГО ЗАМЫКАНИЯ)

    1. Выключите зажигание и подождите не менее 5 мин.

    2. Отсоедините разъем ЭБУ.

    3. Измерьте сопротивление в соответствии со значениями, приведенными в таблице ниже.

      Номинальное сопротивление

      Подключение диагностического прибора

      Условие

      Заданные условия

      C96-50 (HT1B) - C96-93 (OX1B)

      Всегда

      10 кОм или более

      C96-16 (HT2B) - C96-91 (OX2B)

      Всегда

      10 кОм или более

    Результат

    Перейти к

    OK

    НЕ СООТВ.

    NG

    ОТРЕМОНТИРУЙТЕ ИЛИ ЗАМЕНИТЕ ЖГУТ ПРОВОДОВ ИЛИ РАЗЪЕМ (ПОДОГРЕВАЕМЫЙ КИСЛОРОДНЫЙ ДАТЧИК – ECM)

  5. ВЫПОЛНИТЕ ДИАГНОСТИКУ В РЕЖИМЕ ACTIVE TEST С ПОМОЩЬЮ GTS (УПРАВЛЕНИЕ ОБЪЕМОМ ВПРЫСКА ТОПЛИВА ДЛЯ ДАТЧИКА A/F)

    1. Подключите GTS к DLC3.

    2. Включите зажигание (IG).

    3. Включите GTS.

    4. Запустите и прогрейте двигатель, пока температура охлаждающей жидкости не достигнет уровня не менее 75°C (167°F).

    5. Войдите в следующие меню: Powertrain / Engine / Active Test / Control the Injection Volume for A/F Sensor / Data List / Coolant Temperature, A/F (O2) Sensor Voltage B1S1 и O2 Sensor Voltage B1S2 или A/F (O2) Sensor Voltage B2S1 и O2 Sensor Voltage B2S2.

      Powertrain > Engine > Active Test

      Экран активной диагностики

      Control the Injection Volume for A/F Sensor

      Экран Data List

      Coolant Temperature

      A/F (O2) Sensor Voltage B1S1

      A/F (O2) Sensor Voltage B2S1

      O2 Sensor Voltage B1S2

      O2 Sensor Voltage B2S2

    6. Изменить с помощью GTS объем впрыска топлива, контролируя значения выходного напряжения датчика состава топливовоздушной смеси (A/F (O2) Sensor Voltage B1S1, A/F (O2) Sensor Voltage B2S1) и подогреваемого кислородного датчика (O2 Sensor Voltage B1S2 и O2 Sensor Voltage B2S2) на экране GTS.

      Tip:
      • Активная диагностика "Control the Injection Volume for A/F Sensor" может использоваться для снижения объема впрыска топлива снижается на 12,5% или увеличивается на 12,5%. объем впрыска топлива

      • Датчикам состава топливовоздушной смеси на экране GTS соответствуют параметры A/F (O2) Sensor Voltage B1S1 и A/F (O2) Sensor Voltage B2S1, а подогреваемым кислородным датчикам – параметры O2 Sensor Voltage B1S2 и O2 Sensor Voltage B2S2.

      • Задержка на выходе датчика состава топливовоздушной смеси составляет несколько с, а задержка на выходе подогреваемого кислородного датчика – приблизительно 20 с.

      • Если при выполнении активной диагностики выходное напряжение датчика не меняется (отклик почти отсутствует), датчик может быть неисправен.

      Результат

      Информация на дисплее GTS (датчик)

      Изменение напряжения

      Перейти К

      A/F (O2) Sensor Voltage B1S1 или A/F (O2) Sensor Voltage B2S1 (Air fuel ratio)

      Колеблется около значения приблизительно 3,3 В

      OK

      Не изменяется и составляет более 3,3 В

      NG

      Составляет менее 3,3 В

      Tip:

      Напряжение работоспособного подогреваемого кислородного датчика (O2 Sensor Voltage B1S2 или O2 Sensor Voltage B2S2) реагирует на увеличение и уменьшение объема впрыска топлива. Если несмотря на нормальные показания подогреваемого кислородного датчика напряжение датчика состава топливовоздушной смеси (A/F (O2) Sensor Voltage B1S1 или A/F (O2) Sensor Voltage B2S1) не поднимается выше или не опускается ниже 3,3 В, значит датчик состава топливовоздушной смеси неисправен.

      A337301E01
    НЕ СООТВ.

    ЗАМЕНИТЕ ДАТЧИК СОСТАВА ТОПЛИВОВОЗДУШНОЙ СМЕСИЩелкните по следующей ссылке

    СООТВ
  6. ПРОВЕРЬТЕ ДАТЧИК СОСТАВА ТОПЛИВОВОЗДУШНОЙ СМЕСИ

    Tip:

    Данное испытание датчика состава топливовоздушной смеси предназначено для проверки тока этого датчика во время прекращения подачи топлива. Если датчик исправен, во время данного испытания ток датчика составляет менее 2,2 мА.

    1. Подключите GTS к DLC3.

    2. Включите зажигание (IG).

    3. Включите GTS.

    4. Удалите коды DTC.

      Powertrain > Engine > Clear DTCs

    5. Запустите и прогрейте двигатель, пока температура охлаждающей жидкости не достигнет уровня не менее 75°C (167°F).

    6. Совершите поездку на автомобиле со скоростью не менее 60 км/час (37 миль в час) в течение 10 с или более.

      CAUTION:

      Во время поездки в проверочном режиме соблюдайте все ограничения скорости и правила дорожного движения.

    7. Остановите автомобиль.

    8. Войдите в следующие меню: Powertrain / Engine / Data List / A/F (O2) Sensor Current B1S1 или A/F (O2) Sensor Current B2S1.

      Powertrain > Engine > Data List

      Информация на дисплее прибора

      A/F (O2) Sensor Current B1S1

      A/F (O2) Sensor Current B2S1

    9. Для выполнения управления прекращением подачи топлива, двигаясь на автомобиле со скоростью не менее 60 км/час (37 миль в час), отпустите педаль акселератора не менее чем на 5 секунд, не нажимая педаль тормоза. Выполните данное действие три раза.

      CAUTION:

      Во время поездки в проверочном режиме соблюдайте все ограничения скорости и правила дорожного движения.

      A152792E43
    10. Проверьте значение тока датчика состава топливовоздушной смеси во время прекращения подачи топлива.

      Номинальный ток

      Менее 2,2 мА

      Tip:
      • Для точного измерения тока датчика состава топливовоздушной смести выполняйте операцию прекращения подачи топлива как можно дольше.

      • Если измерение тока датчика состава топливовоздушной смеси затруднено, используйте функцию фиксации мгновенных значений параметров GTS.

    Результат

    Перейти к

    OK

    НЕ СООТВ.

    OK

    ЗАМЕНИТЕ ПОДОГРЕВАЕМЫЙ КИСЛОРОДНЫЙ ДАТЧИКЩелкните по следующей ссылке

    НЕ СООТВ.

    ЗАМЕНИТЕ ДАТЧИК СОСТАВА ТОПЛИВОВОЗДУШНОЙ СМЕСИЩелкните по следующей ссылке

  7. ВЫПОЛНИТЕ ДИАГНОСТИКУ В РЕЖИМЕ ACTIVE TEST С ПОМОЩЬЮ GTS (УПРАВЛЕНИЕ ОБЪЕМОМ ВПРЫСКА ТОПЛИВА ДЛЯ ДАТЧИКА A/F)

    1. Подключите GTS к DLC3.

    2. Включите зажигание (IG).

    3. Включите GTS.

    4. Запустите и прогрейте двигатель, пока температура охлаждающей жидкости не достигнет уровня не менее 75°C (167°F).

    5. Войдите в следующие меню: Powertrain / Engine / Active Test / Control the Injection Volume for A/F Sensor / Data List / Coolant Temperature, O2 Sensor Voltage B1S2 или O2 Sensor Voltage B2S2.

      Powertrain > Engine > Active Test

      Экран активной диагностики

      Control the Injection Volume for A/F Sensor

      Экран Data List

      Coolant Temperature

      O2 Sensor Voltage B1S2

      O2 Sensor Voltage B2S2

    6. Измените объем впрыска топлива с помощью GTS, контролируя значение выходного напряжения подогреваемого кислородного датчика (O2 Sensor Voltage B1S2 и O2 Sensor Voltage B2S2) на экране GTS.

      Tip:
      • Активная диагностика "Control the Injection Volume for A/F Sensor" может использоваться для снижения объема впрыска топлива снижается на 12,5% или увеличивается на 12,5%. объем впрыска топлива

      • Максимальная задержка на выходе подогреваемого кислородного датчика составляет приблизительно 20 с.

      Номинальное напряжение

      Колеблется между значением 0,4 В или ниже и значением 0,55 В или выше.

    Result

    Перейти к

    OK

    НЕ СООТВ.

    НЕ СООТВ.

    ПРОВЕРЬТЕ, НЕТ ЛИ УТЕЧЕК ОТРАБОТАВШИХ ГАЗОВЩелкните по следующей ссылке

    СООТВ
  8. ВЫПОЛНИТЕ ДИАГНОСТИКУ В РЕЖИМЕ ACTIVE TEST С ПОМОЩЬЮ GTS (УПРАВЛЕНИЕ ОБЪЕМОМ ВПРЫСКА ТОПЛИВА ДЛЯ ДАТЧИКА A/F)

    1. Подключите GTS к DLC3.

    2. Включите зажигание (IG).

    3. Включите GTS.

    4. Запустите и прогрейте двигатель, пока температура охлаждающей жидкости не достигнет уровня не менее 75°C (167°F).

    5. Войдите в следующие меню: Powertrain / Engine / Active Test / Control the Injection Volume for A/F Sensor / Data List / Coolant Temperature, A/F (O2) Sensor Voltage B1S1 и O2 Sensor Voltage B1S2 или A/F (O2) Sensor Voltage B2S1 и O2 Sensor Voltage B2S2.

      Powertrain > Engine > Active Test

      Экран активной диагностики

      Control the Injection Volume for A/F Sensor

      Экран Data List

      Coolant Temperature

      A/F (O2) Sensor Voltage B1S1

      A/F (O2) Sensor Voltage B2S1

      O2 Sensor Voltage B1S2

      O2 Sensor Voltage B2S2

    6. Изменить с помощью GTS объем впрыска топлива, контролируя значения выходного напряжения датчика состава топливовоздушной смеси (A/F (O2) Sensor Voltage B1S1, A/F (O2) Sensor Voltage B2S1) и подогреваемого кислородного датчика (O2 Sensor Voltage B1S2 и O2 Sensor Voltage B2S2) на экране GTS.

      Tip:
      • Активная диагностика "Control the Injection Volume for A/F Sensor" может использоваться для снижения объема впрыска топлива снижается на 12,5% или увеличивается на 12,5%. объем впрыска топлива

      • Датчикам состава топливовоздушной смеси на экране GTS соответствуют параметры A/F (O2) Sensor Voltage B1S1 и A/F (O2) Sensor Voltage B2S1, а подогреваемым кислородным датчикам – параметры O2 Sensor Voltage B1S2 и O2 Sensor Voltage B2S2.

      • Задержка на выходе датчика состава топливовоздушной смеси составляет несколько с, а задержка на выходе подогреваемого кислородного датчика – приблизительно 20 с.

      • Если при выполнении активной диагностики выходное напряжение датчика не меняется (отклик почти отсутствует), датчик может быть неисправен.

      Результат

      Информация на дисплее GTS (датчик)

      Изменение напряжения

      Перейти К

      A/F (O2) Sensor Voltage B1S1 или A/F (O2) Sensor Voltage B2S1 (Air fuel ratio)

      Колеблется около значения приблизительно 3,3 В

      OK

      Не изменяется и составляет более 3,3 В

      NG

      Составляет менее 3,3 В

      Tip:

      Напряжение работоспособного подогреваемого кислородного датчика (O2 Sensor Voltage B1S2 или O2 Sensor Voltage B2S2) реагирует на увеличение и уменьшение объема впрыска топлива. Если несмотря на нормальные показания подогреваемого кислородного датчика напряжение датчика состава топливовоздушной смеси (A/F (O2) Sensor Voltage B1S1 или A/F (O2) Sensor Voltage B2S1) не поднимается выше или не опускается ниже 3,3 В, значит датчик состава топливовоздушной смеси неисправен.

      A337301E01
    OK

    ПРОВЕРЬТЕ ДВИГАТЕЛЬ, ЧТОБЫ УСТАНОВИТЬ ПРИЧИНУ ЧРЕЗМЕРНО ОБОГАЩЕННОГО ИЛИ ОБЕДНЕННОГО ФАКТИЧЕСКОГО СОСТАВА ТОПЛИВОВОЗДУШНОЙ СМЕСИ (ТОПЛИВНАЯ ФОРСУНКА В СБОРЕ, ТОПЛИВНАЯ СИСТЕМА, СИСТЕМА ВПУСКА И Т.Д.)

    NG
  9. ЗАМЕНИТЕ ДАТЧИК СОСТАВА ТОПЛИВОВОЗДУШНОЙ СМЕСИ

    1. Замените датчик состава топливовоздушной смеси.

      Нажмите здесьЩелкните по следующей ссылке

      Tip:

      Выполните "Проверку после ремонта" после замены датчика состава топливовоздушной смеси.

      Нажмите здесьЩелкните по следующей ссылке

    Результат

    Перейти к

    СЛЕДУЮЩЕЕ -

    ДАЛЕЕ
  10. ВЫПОЛНИТЕ ПОЕЗДКУ В ПРОВЕРОЧНОМ РЕЖИМЕ

    1. Выполните поездку в проверочном режиме.

    Результат

    Перейти к

    СЛЕДУЮЩЕЕ -

    СЛЕДУЮЩЕЕ -
  11. УДАЛИТЕ DTC

    1. Подключите GTS к DLC3.

    2. Включите зажигание (IG).

    3. Включите GTS.

    4. Удалите коды DTC.

      Powertrain > Engine > Clear DTCs

    5. Выключите зажигание и подождите не менее 30 с.

    Результат

    Перейти к

    СЛЕДУЮЩЕЕ -

    ДАЛЕЕ
  12. ПРОВЕРЬТЕ, ВОЗОБНОВЛЯЕТСЯ ЛИ ВЫВОД DTC (DTC P013613 ИЛИ P015613)

    1. Совершите проверочную поездку в порядке, рассмотренном в разделе "Поездка в проверочном режиме".

    2. Войдите в следующие меню: Powertrain / Engine / Utility / All Readiness.

      Powertrain > Engine > Utility

      Информация на дисплее прибора

      All Readiness

    3. Введите DTC: P013613 или P015613.

    4. Убедитесь, что для параметра DTC Monitor отображается значение NORMAL. Если параметр DTC MONITOR имеете значение INCOMPLETE, повторно выполните проверочную поездку, увеличив скорость автомобиля.

      Result

      Result

      Перейти К

      NORMAL

      (коды DTC не выводятся)

      А

      ABNORMAL

      (DTC P013613 или P015613 выводится)

      B

      Tip:

      После замены подогреваемого кислородного датчика выполните процедуру "Проверка после ремонта".

      Нажмите здесьЩелкните по следующей ссылке

    A

    КОНЕЦ

    B

    ЗАМЕНИТЕ ПОДОГРЕВАЕМЫЙ КИСЛОРОДНЫЙ ДАТЧИК

  13. ПРОВЕРЬТЕ, НЕТ ЛИ УТЕЧКИ ОТРАБОТАВШИХ ГАЗОВ

    1. Проверьте, нет ли утечек отработавших газов.

      OK

      Утечки газов из системы выпуска отработавших газов нет.

      Tip:

      Выполните "Проверку после ремонта" после ремонта или замены системы выпуска.

      Нажмите здесьЩелкните по следующей ссылке

    Результат

    Перейти к

    OK

    НЕ СООТВ.

    НЕ СООТВ.

    ОТРЕМОНТИРУЙТЕ ИЛИ ЗАМЕНИТЕ СИСТЕМУ ВЫПУСКА ОТРАБОТАВШИХ ГАЗОВ

    OK
  14. ПРОВЕРЬТЕ ПОДОГРЕВАЕМЫЙ КИСЛОРОДНЫЙ ДАТЧИК (СОПРОТИВЛЕНИЕ ПОДОГРЕВАТЕЛЯ)

    1. Проверьте подогреваемый кислородный датчик.

      Нажмите здесьЩелкните по следующей ссылке

      Tip:

      После замены подогреваемого кислородного датчика выполните процедуру "Проверка после ремонта".

      Нажмите здесьЩелкните по следующей ссылке

    Результат

    Перейти к

    OK

    НЕ СООТВ.

    НЕ СООТВ.

    ЗАМЕНИТЕ ПОДОГРЕВАЕМЫЙ КИСЛОРОДНЫЙ ДАТЧИК

    СООТВ
  15. ПРОВЕРЬТЕ ЖГУТ ПРОВОДОВ И РАЗЪЕМ (ПОДОГРЕВАЕМЫЙ КИСЛОРОДНЫЙ ДАТЧИК – ECM)

    1. Отсоедините разъем подогреваемого кислородного датчика.

    2. Отсоедините разъем ЭБУ.

    3. Измерьте сопротивление в соответствии со значениями, приведенными в таблице ниже.

      Номинальное сопротивление

      Подключение диагностического прибора

      Условие

      Заданные условия

      C52-1 (HT1B) - C96-50 (HT1B)

      Всегда

      Менее 1 Ом

      C52-3 (OX1B) - C96-93 (OX1B)

      Всегда

      Менее 1 Ом

      C52-4 (E2) - C96-94 (EX1B)

      Всегда

      Менее 1 Ом

      C53-1 (HT2B) - C96-16 (HT2B)

      Всегда

      Менее 1 Ом

      C53-3 (OX2B) - C96-91 (OX2B)

      Всегда

      Менее 1 Ом

      C53-4 (E2) - C96-92 (EX2B)

      Всегда

      Менее 1 Ом

      C52-1 (HT1B) или C96-50 (HT1B) - масса и другие контакты

      Всегда

      10 кОм или более

      C52-3 (OX1B) или C96-93 (OX1B) - масса и другие контакты

      Всегда

      10 кОм или более

      C53-1 (HT2B) или C96-16 (HT2B) - масса и другие контакты

      Всегда

      10 кОм или более

      C53-3 (OX2B) или C96-91 (OX2B) - масса и другие контакты

      Всегда

      10 кОм или более

    Результат

    Перейти к

    OK

    НЕ СООТВ.

    НЕ СООТВ.

    ОТРЕМОНТИРУЙТЕ ИЛИ ЗАМЕНИТЕ ЖГУТ ПРОВОДОВ ИЛИ РАЗЪЕМ

    OK
  16. ЗАМЕНИТЕ ПОДОГРЕВАЕМЫЙ КИСЛОРОДНЫЙ ДАТЧИК

    1. Замените подогреваемый кислородный датчик.

      Нажмите здесьЩелкните по следующей ссылке

      Tip:

      После замены подогреваемого кислородного датчика выполните процедуру "Проверка после ремонта".

      Нажмите здесьЩелкните по следующей ссылке

    Результат

    Перейти к

    СЛЕДУЮЩЕЕ -

    СЛЕДУЮЩЕЕ -
  17. УДАЛИТЕ DTC

    1. Подключите GTS к DLC3.

    2. Включите зажигание (IG).

    3. Включите GTS.

    4. Удалите коды DTC.

      Powertrain > Engine > Clear DTCs

    5. Выключите зажигание и подождите не менее 30 с.

    Результат

    Перейти к

    СЛЕДУЮЩЕЕ -

    ДАЛЕЕ
  18. ПРОВЕРЬТЕ, ВОЗОБНОВЛЯЕТСЯ ЛИ ВЫВОД DTC (DTC P013613, P013617, P015613 ИЛИ P015617)

    1. Совершите проверочную поездку в порядке, рассмотренном в разделе "Поездка в проверочном режиме".

    2. Войдите в следующие меню: Powertrain / Engine / Utility / All Readiness.

      Powertrain > Engine > Utility

      Информация на дисплее прибора

      All Readiness

    3. Введите DTC: P013613, P013617, P015613 и P015617.

    4. Убедитесь, что для параметра DTC Monitor отображается значение NORMAL. Если параметр DTC MONITOR имеете значение INCOMPLETE, повторно выполните проверочную поездку, увеличив скорость автомобиля.

      Result

      Result

      Перейти К

      NORMAL

      (коды DTC не выводятся)

      А

      ABNORMAL

      (DTC P013613, P013617, P015613 и P015617 выводится)

      B

      Tip:

      Выполните "Проверку после ремонта" после замены датчика состава топливовоздушной смеси.

      Нажмите здесьЩелкните по следующей ссылке

    A

    КОНЕЦ

    B

    ЗАМЕНИТЕ ДАТЧИК СОСТАВА ТОПЛИВОВОЗДУШНОЙ СМЕСИ