STOP AND START SYSTEM, Diagnostic DTC:P2531

DTC Code DTC Name
P2531 Ignition Switch Run Position Circuit Low

DESCRIPTION

If the engine stop and start ECU receives the OFF signal from the ignition or starter switch assembly*1 or certification ECU (smart key ECU assembly)*2 when communication with the ECM is normal, the engine stop and start ECU will store DTC P2531.

  • *1: w/o Entry and Start System

  • *2: w/ Entry and Start System

DTC No.

Detection Item

DTC Detection Condition

Trouble Area

Warning Indicate

Memory

P2531

Ignition Switch Run Position Circuit Low

Both of the following conditions are met for 10 seconds or more (1 trip detection logic):

  • Ignition switch OFF signal is input.

  • Communication with the ECM is normal.

  • Wire harness or connector

  • IG2 relay

  • EFI-MAIN relay

  • Ignition or starter switch assembly (w/o Entry and Start System)

  • Certification ECU (Smart key ECU assembly) (w/ Entry and Start System)

  • Engine stop and start ECU

Does not come on

DTC stored

CONFIRMATION DRIVING PATTERN

Tip:

DTCs for the stop and start system are not cleared automatically, even if the malfunction has been repaired. After repairing the malfunction, be sure to clear the DTCs.

Click here

  1. Tip:
    • When the cable is disconnected from the negative (-) battery terminal, stop and start control is prohibited until refresh charge is completed. After connecting the cable, drive the vehicle until stop and start control is permitted (approximately 15 to 40 minutes).

    • Allow the engine to idle for 3 minutes after it is warmed up and check that the engine idle speed is within 50 rpm of the target idle speed.

    CONFIRMATION AFTER TROUBLESHOOTING

    1. Connect the GTS to the DLC3.

    2. Turn the ignition switch to ON and turn the GTS on.

    3. Clear the DTCs.

      Click here

      Powertrain > Stop and Start > Clear DTCs

    4. Start the engine and warm it up.

    5. Drive the vehicle at 7 km/h (4.3 mph) or more.

      CAUTION:

      When performing Confirmation Driving Pattern, obey all speed limits and traffic laws.

    6. Stop the vehicle, move the shift lever to neutral and release the clutch pedal.

    7. Keep the engine stopped by stop and start control for 1 second or more.

    8. Depress the clutch pedal to start the engine.

      Tip:

      If the engine cranks slowly when the engine is restarted, it can be determined that battery voltage is low.

    9. Check that DTCs are not output.

      Click here

      Powertrain > Stop and Start > Trouble Codes

  2. STOP AND START SYSTEM OPERATION CHECK

    Tip:

    When the cable is disconnected from the negative (-) battery terminal, stop and start control is prohibited until refresh charge is completed. After connecting the cable, drive the vehicle until stop and start control is permitted (approximately 15 to 40 minutes).

    1. Start the engine and warm it up.

    2. Turn the air conditioning system off.

    3. Drive the vehicle at 7 km/h (4.3 mph) or more.

      CAUTION:

      When performing Confirmation Driving Pattern, obey all speed limits and traffic laws.

    4. Stop the vehicle, move the shift lever to neutral and release the clutch pedal.

    5. Allow the engine to be stopped by stop and start control.

    6. Depress the clutch pedal to start the engine.

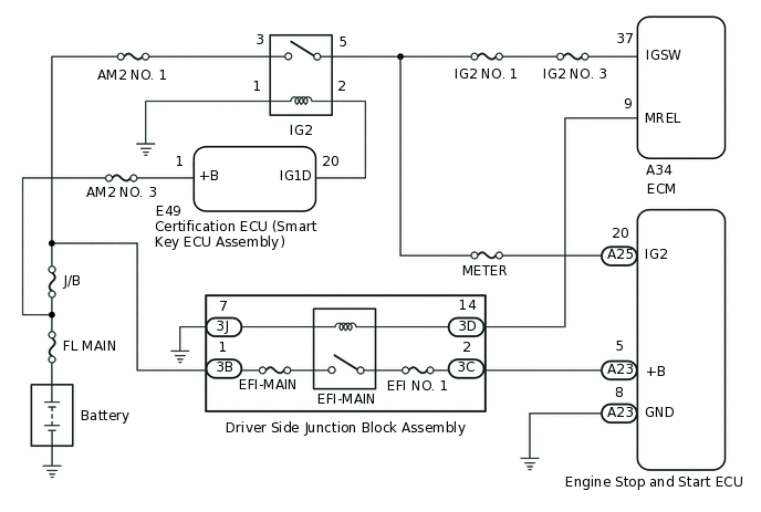
WIRING DIAGRAM

Figure 1. w/o Entry and Start System
A327785E01
Figure 2. w/ Entry and Start System
A327786E01

CAUTION / NOTICE / HINT

Note:
  • Before replacing the engine stop and start ECU, download the current status (number of starter operations) and upload it into a new engine stop and start ECU.

    Click here

  • After replacing the engine stop and start ECU or air conditioning control assembly, initialize and perform learning of the air conditioning information in the engine stop and start ECU.

    Click here

  • After replacing the engine stop and start ECU or airbag sensor assembly, clear and calibrate the deceleration sensor zero point in the engine stop and start ECU.

    Click here

  • Inspect the fuses for circuits related to this system before performing the following procedure.

Tip:
  • DTCs for the stop and start system are not cleared automatically, even if the malfunction has been repaired. After repairing the malfunction, be sure to clear the DTCs.

    Click here

  • Using the GTS, read the freeze frame data before troubleshooting. System condition information is recorded as freeze frame data the moment a DTC is stored. This information can be useful when troubleshooting.

    Click hereClick here

PROCEDURE

  1. SYSTEM CHECK

    1. Check the vehicle specification.

      Result

      Result

      Proceed to

      w/o Entry and Start System

      A

      w/ Entry and Start System

      B

    B

    READ VALUE USING GTS (IG SWITCH)Click here

    A
  2. READ VALUE USING GTS (IG SWITCH)

    1. Connect the GTS to the DLC3.

    2. Turn the ignition switch to ON.

    3. Turn the GTS on.

    4. Enter the following menus: Powertrain / Stop and Start / Data List / IG Switch.

    5. According to the display on the GTS, read the Data List.

      Powertrain > Stop and Start > Data List

      Tester Display

      IG Switch

      Result

      Tester Display

      Result

      Proceed to

      IG Switch

      OFF

      A

      ON

      B

    B

    USE SIMULATION METHOD TO CHECK

    A
  3. CHECK HARNESS AND CONNECTOR (ENGINE STOP AND START ECU - IGNITION OR STARTER SWITCH ASSEMBLY)

    1. Disconnect the A34 ECM connector.

    2. Disconnect the A25 engine stop and start ECU connector.

    3. Disconnect the E21 ignition or starter switch assembly connector.

    4. Measure the resistance according to the value(s) in the table below.

      Standard Resistance

      Tester Connection

      Condition

      Specified Condition

      A25-20 (IG2) - E21-6 (IG2)

      Always

      Below 1 Ω

      A25-20 (IG2) - Body ground

      Always

      10 kΩ or higher

      E21-6 (IG2) - Body ground

      Always

      10 kΩ or higher

    Result

    Proceed to

    OK

    NG

    NG

    REPAIR OR REPLACE HARNESS OR CONNECTOR

    OK
  4. CHECK HARNESS AND CONNECTOR (ENGINE STOP AND START ECU - DRIVER SIDE JUNCTION BLOCK ASSEMBLY)

    1. Disconnect the A23 engine stop and start ECU connector.

    2. Disconnect the 3C driver side junction block assembly connector.

    3. Measure the resistance according to the value(s) in the table below.

      Standard Resistance

      Tester Connection

      Condition

      Specified Condition

      A23-5 (+B) - 3C-2

      Always

      Below 1 Ω

      A23-5 (+B) - Body ground

      Always

      10 kΩ or higher

      3C-2 - Body ground

      Always

      10 kΩ or higher

    Result

    Proceed to

    OK

    NG

    NG

    REPAIR OR REPLACE HARNESS OR CONNECTOR

    OK
  5. CHECK ECM (IGSW TERMINAL VOLTAGE)

    1. A326916C01

      *a

      Front view of wire harness connector

      (to ECM)

      Disconnect the A34 ECM connector.

    2. Turn the ignition switch to ON.

    3. Measure the voltage according to the value(s) in the table below.

      Standard Voltage

      Tester Connection

      Condition

      Specified Condition

      A34-37 (IGSW) - Body ground

      Ignition switch ON

      11 to 14 V

    Result

    Proceed to

    OK

    NG

    NG

    GO TO ECM POWER SOURCE CIRCUIT

    OK
  6. INSPECT RELAY (EFI-MAIN RELAY)

    1. Inspect the EFI-MAIN relay.

      Click here

    Result

    Proceed to

    OK

    NG

    NG

    REPLACE RELAY (EFI-MAIN RELAY)

    OK
  7. CHECK HARNESS AND CONNECTOR (ECM - DRIVER SIDE JUNCTION BLOCK ASSEMBLY)

    1. Disconnect the A34 ECM connector.

    2. Disconnect the 3D driver side junction block assembly connector.

    3. Measure the resistance according to the value(s) in the table below.

      Standard Resistance

      Tester Connection

      Condition

      Specified Condition

      A34-9 (MREL) - 3D-14

      Always

      Below 1 Ω

      A34-9 (MREL) - Body ground

      Always

      10 kΩ or higher

      3D-14 - Body ground

      Always

      10 kΩ or higher

    Result

    Proceed to

    OK

    NG

    NG

    REPAIR OR REPLACE HARNESS OR CONNECTOR

    OK
  8. INSPECT IGNITION OR STARTER SWITCH ASSEMBLY

    1. Inspect the ignition or starter switch assembly.

      Click here

    Result

    Proceed to

    OK

    NG

    OK

    REPLACE ENGINE STOP AND START ECU

    NG

    REPLACE IGNITION OR STARTER SWITCH ASSEMBLY

  9. READ VALUE USING GTS (IG SWITCH)

    1. Connect the GTS to the DLC3.

    2. Turn the ignition switch to ON.

    3. Turn the GTS on.

    4. Enter the following menus: Powertrain / Stop and Start / Data List / IG Switch.

    5. According to the display on the GTS, read the Data List.

      Powertrain > Stop and Start > Data List

      Tester Display

      IG Switch

      Result

      Tester Display

      Result

      Proceed to

      IG Switch

      OFF

      A

      ON

      B

    B

    USE SIMULATION METHOD TO CHECK

    A
  10. CHECK HARNESS AND CONNECTOR (ENGINE STOP AND START ECU - IG2 RELAY)

    1. Disconnect the A34 ECM connector.

    2. Disconnect the A25 engine stop and start ECU connector.

    3. Remove the IG2 relay from center relay block.

    4. Measure the resistance according to the value(s) in the table below.

      Standard Resistance

      Tester Connection

      Condition

      Specified Condition

      A25-20 (IG2) - IG2 relay terminal 5

      Always

      Below 1 Ω

      A25-20 (IG2) - Body ground

      Always

      10 kΩ or higher

      IG2 relay terminal 5 - Body ground

      Always

      10 kΩ or higher

    Result

    Proceed to

    OK

    NG

    NG

    REPAIR OR REPLACE HARNESS OR CONNECTOR

    OK
  11. INSPECT RELAY (IG2 RELAY)

    1. Inspect the IG2 relay.

      Click here

    Result

    Proceed to

    OK

    NG

    NG

    REPLACE RELAY (IG2 RELAY)

    OK
  12. CHECK HARNESS AND CONNECTOR (IG2 RELAY - BODY GROUND)

    1. Remove the IG2 relay from center relay block.

    2. Measure the resistance according to the value(s) in the table below.

      Standard Resistance

      Tester Connection

      Condition

      Specified Condition

      IG2 relay terminal 2 - Body ground

      Always

      Below 1 Ω

    Result

    Proceed to

    OK

    NG

    NG

    REPAIR OR REPLACE HARNESS OR CONNECTOR

    OK
  13. CHECK HARNESS AND CONNECTOR (IG2 RELAY - CERTIFICATION ECU (SMART KEY ECU ASSEMBLY))

    1. Remove the IG2 relay from center relay block.

    2. Disconnect the E49 certification ECU (smart key ECU assembly) connector.

    3. Measure the resistance according to the value(s) in the table below.

      Standard Resistance

      Tester Connection

      Condition

      Specified Condition

      IG2 relay terminal 1 - E49-20 (IG1D)

      Always

      Below 1 Ω

      IG2 relay terminal 1 - Body ground

      Always

      10 kΩ or higher

      E49-20 (IG1D) - Body ground

      Always

      10 kΩ or higher

    Result

    Proceed to

    OK

    NG

    NG

    REPAIR OR REPLACE HARNESS OR CONNECTOR

    OK
  14. CHECK HARNESS AND CONNECTOR (ENGINE STOP AND START ECU - DRIVER SIDE JUNCTION BLOCK ASSEMBLY)

    1. Disconnect the A23 engine stop and start ECU connector.

    2. Disconnect the 3C driver side junction block assembly connector.

    3. Measure the resistance according to the value(s) in the table below.

      Standard Resistance

      Tester Connection

      Condition

      Specified Condition

      A23-5 (+B) - 3C-2

      Always

      Below 1 Ω

      A23-5 (+B) - Body ground

      Always

      10 kΩ or higher

      3C-2 - Body ground

      Always

      10 kΩ or higher

    Result

    Proceed to

    OK

    NG

    NG

    REPAIR OR REPLACE HARNESS OR CONNECTOR

    OK
  15. CHECK ECM (IGSW TERMINAL VOLTAGE)

    1. A326916C01

      *a

      Front view of wire harness connector

      (to ECM)

      Disconnect the A34 ECM connector.

    2. Turn the ignition switch to ON.

    3. Measure the voltage according to the value(s) in the table below.

      Standard Voltage

      Tester Connection

      Condition

      Specified Condition

      A34-37 (IGSW) - Body ground

      Ignition switch ON

      11 to 14 V

    Result

    Proceed to

    OK

    NG

    NG

    GO TO ECM POWER SOURCE CIRCUIT

    OK
  16. INSPECT RELAY (EFI-MAIN RELAY)

    1. Inspect the EFI-MAIN relay.

      Click here

    Result

    Proceed to

    OK

    NG

    NG

    REPLACE RELAY (EFI-MAIN RELAY)

    OK
  17. CHECK HARNESS AND CONNECTOR (ECM - DRIVER SIDE JUNCTION BLOCK ASSEMBLY)

    1. Disconnect the A34 ECM connector.

    2. Disconnect the 3D driver side junction block assembly connector.

    3. Measure the resistance according to the value(s) in the table below.

      Standard Resistance

      Tester Connection

      Condition

      Specified Condition

      A34-9 (MREL) - 3D-14

      Always

      Below 1 Ω

      A34-9 (MREL) - Body ground

      Always

      10 kΩ or higher

      3D-14 - Body ground

      Always

      10 kΩ or higher

    Result

    Proceed to

    OK

    NG

    NG

    REPAIR OR REPLACE HARNESS OR CONNECTOR

    OK
  18. CHECK CERTIFICATION ECU (SMART KEY ECU ASSEMBLY) (IG1D TERMINAL VOLTAGE)

    1. B368778C07

      *a

      Component with harness connected

      (Certification ECU (Smart Key ECU Assembly))

      Measure the voltage according to the value(s) in the table below.

      Standard Voltage

      Tester Connection

      Condition

      Specified Condition

      E49-20 (IG1D) - Body ground

      Engine switch off

      1 V or less

      Engine switch on (ACC)

      1 V or less

      Engine switch on (IG)

      9 V or higher

    Result

    Proceed to

    OK

    NG

    OK

    REPLACE ENGINE STOP AND START ECU

    NG

    REPLACE CERTIFICATION ECU (SMART KEY ECU ASSEMBLY)