ДИНАМИЧЕСКАЯ СИСТЕМА ПОСТОЯННОГО ПОЛНОГО ПРИВОДА С РЕГУЛИРОВАНИЕМ КРУТЯЩЕГО МОМЕНТА, диагностический DTC:C1337/91

Код DTC Наименование DTC
C1337/91 Диаметр шин не является одинаковым

ОПИСАНИЕ

ЭБУ полного привода в сборе выводит данный DTC при обнаружении различия размеров шин.

№ DTC

Неисправность

Условие обнаружения DTC

Неисправный участок

C1337/91

Диаметр шин не является одинаковым

Если следующее условие сохраняется непрерывно в течение 36 секунд или более:

При скорости автомобиля 30 км/час (18,6 мили в час) и более расхождение средней частоты вращения передних и задних колес составляет не менее 4%.

  • Размер шин или давление (передние и задние шины)

  • Цепь датчика частоты вращения

  • Передний датчик частоты вращения

  • Задний датчик частоты вращения

  • Провод переднего датчика системы противоскольжения (для моделей с системой AVS)

  • Ротор переднего датчика частоты вращения (ступица переднего колеса в сборе)

  • Ротор заднего датчика частоты вращения (подшипник и ступица заднего колеса в сборе)

  • Жгут проводов и разъем

  • ЭБУ системы противоскольжения (блок управления рабочими цилиндрами тормозов в сборе)

  • ЭБУ полного привода

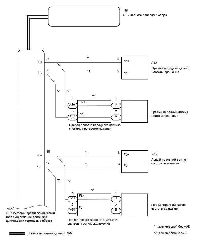
СХЕМА СОЕДИНЕНИЙ

C306777E02
C306732E03

ПРЕДОСТЕРЕЖЕНИЕ / ПРИМЕЧАНИЕ / УКАЗАНИЕ

Note:

В случае замены ЭБУ полного привода заведомо исправным ЭБУ с другого автомобиля необходимо выполнить калибровку.

Нажмите здесьClick here

Tip:

Перед поиском неисправностей проверьте состояние разъемов соответствующих цепей.

Нажмите здесьClick here

ПОРЯДОК ВЫПОЛНЕНИЯ

  1. ПРОВЕРЬТЕ СОСТОЯНИЕ ШИН

    1. Проверьте размерность и состояние всех шин.

      Tip:

      Данный код DTC выводится при обнаружении деформации или различия размеров шин.

      OK

      Диаметр и давление воздуха во всех 4 шинах должны быть одинаковы.

    Result

    Перейти к

    OK

    НЕ СООТВ.

    НЕ СООТВ.

    ОТРЕГУЛИРУЙТЕ ДАВЛЕНИЕ В ШИНАХ ИЛИ ЗАМЕНИТЕ ШИНЫ ТАК, ЧТОБЫ ВСЕ 4 ШИНЫ БЫЛИ ОДНОГО РАЗМЕРА

    Нажмите здесьClick hereClick hereClick here

    СООТВ
  2. ПРОВЕРЬТЕ DTC

    1. Удалите коды DTC.

      Нажмите здесьClick here

      Chassis > Four Wheel Drive > Clear DTCs

    2. Запустите двигатель.

    3. Совершите поездку со скоростью 30 км/час (19 миль в час) или более и удостоверьтесь, что выводится тот же код DTC.

      Нажмите здесьClick here

      Chassis > Four Wheel Drive > Trouble Codes

    4. Убедитесь, что DTC датчика частоты вращения (DTC системы управления тормозами) выводится.

      Нажмите здесьClick here

      Chassis > ABS/VSC/TRC > Trouble Codes

    5. С помощью GTS считайте коды DTC.

      Result

      Result

      Следующий шаг

      Выводится только DTC C1377/91 (для моделей без системы AVS)

      A

      Выводится только DTC C1377/91 (для моделей с системой AVS)

      B

      DTC не выводится

      C

      Выводится DTC, относящийся к датчику частоты вращения (DTC системы управления тормозами)

      D

    B

    ПРОВЕРЬТЕ ПРОВОД ПЕРЕДНЕГО ДАТЧИКА СИСТЕМЫ ПРОТИВОСКОЛЬЖЕНИЯClick here

    C

    ПРОВЕРЬТЕ, НЕТ ЛИ ЭПИЗОДИЧЕСКИХ НЕИСПРАВНОСТЕЙ

    Нажмите здесьClick hereClick hereClick hereClick here

    D

    УСТРАНИТЕ НЕИСПРАВНОСТЬ В ЦЕПИ, СООТВЕТСТВУЮЩЕЙ ОТОБРАЖАЕМОМУ КОДУ (СИСТЕМА УПРАВЛЕНИЯ ТОРМОЗАМИ)

    Нажмите здесьClick hereClick here

    A
  3. ПРОВЕРЬТЕ ЖГУТ ПРОВОДОВ И РАЗЪЕМ (ДАТЧИК СКОРОСТИ– БЛОК УПРАВЛЕНИЯ РАБОЧИМИ ЦИЛИНДРАМИ ТОРМОЗОВ В СБОРЕ)

    1. Выключите зажигание.

    2. Отсоедините разъем A36 ЭБУ системы противоскольжения (блока управления рабочими цилиндрами тормозов в сборе).

    3. Отсоедините разъем A12, A13, P14 и/или Q8 датчика частоты вращения.

    4. Измерьте сопротивление в соответствии со значениями, приведенными в таблице ниже.

      Номинальное сопротивление

      Table 1. Для правой передней стороны:

      Подключение диагностического прибора

      Условие

      Заданные условия

      A36-31 (FR+) - A12-6 (FR+)

      Всегда

      Менее 1 Ом

      A36-30 (FR-) - A12-5 (FR-)

      Всегда

      A36-31 (FR+) или A12-6 (FR+) - масса и другие контакты

      Всегда

      10 кОм или более

      A36-30 (FR-) или A12-5 (FR-) - масса и другие контакты

      Всегда

      Table 2. Для левой передней стороны:

      Подключение диагностического прибора

      Условие

      Заданные условия

      A36-18 (FL+) - A13-6 (FL+)

      Всегда

      Менее 1 Ом

      A36-17 (FL-) - A13-5 (FL-)

      Всегда

      A36-18 (FL+) или A13-6 (FL+) - масса и другие контакты

      Всегда

      10 кОм или более

      A36-17 (FL-) или A13-5 (FL-) - масса и другие контакты

      Всегда

      Table 3. Для правой задней стороны:

      Подключение диагностического прибора

      Условие

      Заданные условия

      A36-16 (RR+) - P14-1 (RR+)

      Всегда

      Менее 1 Ом

      A36-15 (RR-) - P14-2 (RR-)

      Всегда

      A36-16 (RR+) или P14-1 (RR+) - масса и другие контакты

      Всегда

      10 кОм или более

      A36-15 (RR-) или P14-2 (RR-) - масса и другие контакты

      Всегда

      Table 4. Для левой задней стороны:

      Подключение диагностического прибора

      Условие

      Заданные условия

      A36-29 (RL+) - Q8-1 (RL+)

      Всегда

      Менее 1 Ом

      A36-28 (RL-) - Q8-2 (RL-)

      Всегда

      A36-29 (RL+) или Q8-1 (RL+) - масса и другие контакты

      Всегда

      10 кОм или более

      A36-28 (RL-) или Q8-2 (RL-) - масса и другие контакты

      Всегда

    Результат

    Перейти к

    OK

    НЕ СООТВ.

    СООТВ

    ВЫПОЛНИТЕ ДИАГНОСТИКУ В ТЕСТОВОМ РЕЖИМЕ (ПРОВЕРКУ СИГНАЛОВ)Click here

    НЕ СООТВ.

    ОТРЕМОНТИРУЙТЕ ИЛИ ЗАМЕНИТЕ ЖГУТ ПРОВОДОВ ИЛИ РАЗЪЕМ

  4. ПРОВЕРЬТЕ ПРОВОД ПЕРЕДНЕГО ДАТЧИКА СИСТЕМЫ ПРОТИВОСКОЛЬЖЕНИЯ

    1. Проверьте, не ослаблены ли фиксирующая и соединительная части разъема.

    2. Выключите зажигание.

    3. Отсоедините разъем A50 и/или А51 провода переднего датчика системы противоскольжения.

    4. Отсоедините разъем A и/или B провода переднего датчика системы противоскольжения.

    5. Измерьте сопротивление в соответствии со значениями, приведенными в таблице ниже.

      C306153C11

      *A

      Для правой стороны

      *B

      Для левой стороны

      *1

      Провод датчика системы противоскольжения

      -

      -

      *a

      Вид спереди разъема со стороны жгута проводов:

      (к разъему со стороны автомобиля)

      *b

      Вид спереди разъема со стороны жгута проводов:

      (к разъему со стороны переднего датчика частоты вращения)

      Номинальное сопротивление

      Table 5. Для правой стороны:

      Контакты для подключения диагностического прибора

      Условие

      Заданные условия

      A-1 - A50-6 (FR+)

      Всегда

      Менее 1 Ом

      A-2 - A50-5 (FR-)

      Всегда

      A-1 или A50-6 (FR+) - масса и другие контакты

      Всегда

      10 кОм или более

      A-2 или A50-5 (FR-) - масса и другие контакты

      Всегда

      Table 6. Для левой стороны:

      Контакты для подключения диагностического прибора

      Условие

      SpecifiedCondition

      B-1 - A51-6 (FL+)

      Всегда

      Менее 1 Ом

      B-2 - A51-5 (FL-)

      Всегда

      B-1 или A51-6 (FL+) - масса и другие контакты

      Всегда

      10 кОм или более

      B-2 или A51-5 (FL-) - масса и другие контакты

      Всегда

      Результат

      Перейти к

      OK

      НЕ СООТВ.

    НЕ СООТВ.

    ЗАМЕНИТЕ ПРОВОД ПЕРЕДНЕГО ДАТЧИКА СИСТЕМЫ ПРОТИВОСКОЛЬЖЕНИЯ

    СООТВ
  5. ПРОВЕРЬТЕ ЖГУТ ПРОВОДОВ И РАЗЪЕМ (ДАТЧИК СКОРОСТИ– БЛОК УПРАВЛЕНИЯ РАБОЧИМИ ЦИЛИНДРАМИ ТОРМОЗОВ В СБОРЕ)

    1. Проверьте, не ослаблены ли фиксирующая и соединительная части разъема.

    2. Подсоедините разъем A50 и/или А51 провода переднего датчика системы противоскольжения.

    3. Отсоедините разъем A36 ЭБУ системы противоскольжения (блока управления рабочими цилиндрами тормозов в сборе).

    4. Отсоедините разъем P14 и/или Q8 датчика частоты вращения.

    5. Измерьте сопротивление в соответствии со значениями, приведенными в таблице ниже.

      Номинальное сопротивление

      Table 7. Для правой передней стороны:

      Подключение диагностического прибора

      Условие

      Заданные условия

      A36-31 (FR+) - A-1

      Всегда

      Менее 1 Ом

      A36-30 (FR-) - A-2

      Всегда

      A36-31 (FR+) или A-1 - масса и другие контакты

      Всегда

      10 кОм или более

      A36-30 (FR-) или A-2 - масса и другие контакты

      Всегда

      Table 8. Для левой передней стороны:

      Подключение диагностического прибора

      Условие

      Заданные условия

      A36-18 (FL+) - B-1

      Всегда

      Менее 1 Ом

      A36-17 (FL-) - B-2

      Всегда

      A36-18 (FL+) или B-1 - масса и другие контакты

      Всегда

      10 кОм или более

      A36-17 (FL-) или B-2 - масса и другие контакты

      Всегда

      Table 9. Для правой задней стороны:

      Подключение диагностического прибора

      Условие

      Заданные условия

      A36-16 (RR+) - P14-1 (RR+)

      Всегда

      Менее 1 Ом

      A36-15 (RR-) - P14-2 (RR-)

      Всегда

      A36-16 (RR+) или P14-1 (RR+) - масса и другие контакты

      Всегда

      10 кОм или более

      A36-15 (RR-) или P14-2 (RR-) - масса и другие контакты

      Всегда

      Table 10. Для левой задней стороны:

      Подключение диагностического прибора

      Условие

      Заданные условия

      A36-29 (RL+) - Q8-1 (RL+)

      Всегда

      Менее 1 Ом

      A36-28 (RL-) - Q8-2 (RL-)

      Всегда

      A36-29 (RL+) или Q8-1 (RL+) - масса и другие контакты

      Всегда

      10 кОм или более

      A36-28 (RL-) или Q8-2 (RL-) - масса и другие контакты

      Всегда

    Результат

    Перейти к

    OK

    НЕ СООТВ.

    НЕ СООТВ.

    ОТРЕМОНТИРУЙТЕ ИЛИ ЗАМЕНИТЕ ЖГУТ ПРОВОДОВ ИЛИ РАЗЪЕМ

    СООТВ
  6. ВЫПОЛНИТЕ АКТИВНУЮ ДИАГНОСТИКУ (ПРОВЕРКУ СИГНАЛОВ)

    1. Выключите питание.

    2. Выполните проверку датчика, используя режим активной диагностики.

      Нажмите здесьClick here

      Chassis > ABS/VSC/TRC > Utility

      Информация на дисплее прибора

      Проверка сигналов

      OK

      Все параметры режима активной диагностики (проверка сигналов) в норме.

    Result

    Перейти к

    OK

    НЕ СООТВ.

    НЕ СООТВ.

    ПРОВЕРЬТЕ РОТОР ДАТЧИКА ЧАСТОТЫ ВРАЩЕНИЯClick here

    СООТВ
  7. СНОВА ПРОВЕРЬТЕ DTC

    1. Удалите коды DTC.

      Нажмите здесьClick here

      Chassis > Four Wheel Drive > Clear DTCs

    2. Запустите двигатель.

    3. Совершите поездку со скоростью 30 км/час (19 миль в час) или более и удостоверьтесь, что выводится тот же код DTC.

      Нажмите здесьClick here

      Chassis > Four Wheel Drive > Trouble Codes

    Result

    Перейти К

    DTC выводится

    DTC не выводится

    DTC выводится

    ЗАМЕНИТЕ БЛОК УПРАВЛЕНИЯ РАБОЧИМИ ЦИЛИНДРАМИ ТОРМОЗОВ В СБОРЕ

    Нажмите здесьClick here

    DTC не выводится

    ПРОВЕРЬТЕ, НЕТ ЛИ ЭПИЗОДИЧЕСКИХ НЕИСПРАВНОСТЕЙ

    Нажмите здесьClick hereClick hereClick hereClick here

  8. ПРОВЕРЬТЕ РОТОР ДАТЧИКА ЧАСТОТЫ ВРАЩЕНИЯ

    1. Выключите питание.

    2. Снимите ротор переднего датчика частоты вращения (ступицу переднего колеса в сборе) или ротор заднего датчика частоты вращения (подшипник и ступицу заднего колеса в сборе).

      Для передней части: Нажмите здесьClick here

      Для задней стороны: Нажмите здесьClick here

    3. Проверьте ротор датчика частоты вращения.

      OK

      Отсутствие царапин, масла и посторонних частиц на роторе.

      Note:

      Проверьте сигнал датчика частоты вращения после очистки или замены.

      Нажмите здесьClick here

      Tip:
      • Если требуется замена ротора переднего датчика частоты вращения, замените его вместе со ступицей переднего колеса в сборе.

      • Если требуется заменить ротор заднего датчика частоты вращения, замените его вместе с подшипником и ступицей заднего колеса в сборе.

    Result

    Перейти к

    OK

    НЕ СООТВ.

    НЕ СООТВ.

    ОЧИСТИТЕ ИЛИ ЗАМЕНИТЕ РОТОР ДАТЧИКА ЧАСТОТЫ ВРАЩЕНИЯ

    СООТВ
  9. ЗАМЕНИТЕ ДАТЧИК ЧАСТОТЫ ВРАЩЕНИЯ

    1. Выключите питание.

    2. Замените передний датчик частоты вращения или задний датчик частоты вращения.

      Для передней части: Нажмите здесьClick here

      Для задней стороны: Нажмите здесьClick here

    Note:

    Проверьте сигнал датчика частоты вращения после замены.

    Нажмите здесьClick here

    Результат

    Перейти к

    СЛЕДУЮЩЕЕ -

    ДАЛЕЕ
  10. СНОВА ПРОВЕРЬТЕ DTC

    1. Удалите коды DTC.

      Нажмите здесьClick here

      Chassis > Four Wheel Drive > Clear DTCs

    2. Запустите двигатель.

    3. Совершите поездку со скоростью 30 км/час (19 миль в час) или более и удостоверьтесь, что выводится тот же код DTC.

      Нажмите здесьClick here

      Chassis > Four Wheel Drive > Trouble Codes

      Result

      Перейти К

      DTC выводится

      DTC не выводится

      Tip:

      Перед повторной проверкой кодов DTC установите на место датчик, разъемы и пр. и верните автомобиль в прежнее состояние.

    DTC не выводится

    КОНЕЦ

    DTC выводится
  11. ЗАМЕНИТЕ БЛОК УПРАВЛЕНИЯ РАБОЧИМИ ЦИЛИНДРАМИ ТОРМОЗОВ В СБОРЕ

    1. Замените ЭБУ системы противоскольжения (блок управления рабочими цилиндрами тормозов в сборе).

      Нажмите здесьClick here

    Результат

    Перейти к

    СЛЕДУЮЩЕЕ -

    ДАЛЕЕ
  12. СНОВА ПРОВЕРЬТЕ DTC

    1. Удалите коды DTC.

      Нажмите здесьClick here

      Chassis > Four Wheel Drive > Clear DTCs

    2. Запустите двигатель.

    3. Совершите поездку со скоростью 30 км/час (19 миль в час) или более и удостоверьтесь, что выводится тот же код DTC.

      Нажмите здесьClick here

      Chassis > Four Wheel Drive > Trouble Codes

      Result

      Перейти К

      DTC выводится

      DTC не выводится

    DTC выводится

    ЗАМЕНИТЕ ЭБУ ПОЛНОГО ПРИВОДА В СБОРЕ

    для моделей с левосторонним рулевым управлением: Нажмите здесьClick here

    Для моделей с правосторонним рулевым управлением: Нажмите здесьClick here

    DTC не выводится

    КОНЕЦ