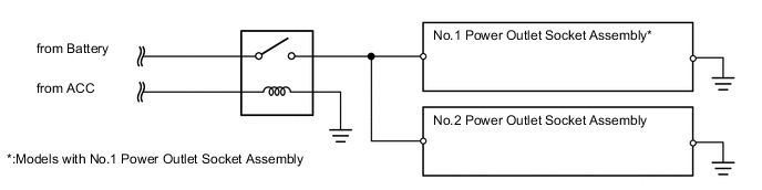
POWER OUTLET SOCKET SYSTEM

A004GZ4E05