ДИНАМИЧЕСКАЯ СИСТЕМА ПОСТОЯННОГО ПОЛНОГО ПРИВОДА С РЕГУЛИРОВАНИЕМ КРУТЯЩЕГО МОМЕНТА, диагностический DTC:C1296/96

Код DTC Наименование DTC
C1296/96 Неисправность в системе АБС

ОПИСАНИЕ

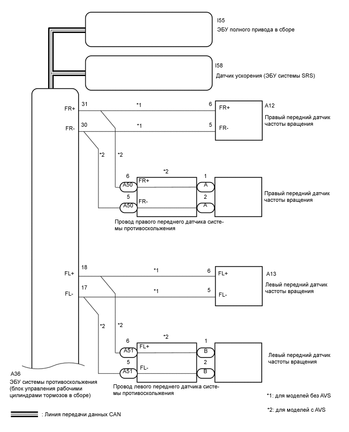
В случае возникновения неисправности в цепи сигнала датчика частоты вращения или цепи датчика замедления (ЭБУ системы SRS) ЭБУ полного привода выдает данный код DTC.

Датчик ускорения встроен в ЭБУ системы SRS в сборе.

№ DTC

Неисправность

Условие обнаружения DTC

Неисправный участок

C1296/96

Неисправность в системе АБС

При выполнении одного из следующих условий:

  1. От ЭБУ системы противоскольжения (блока управления рабочими цилиндрами тормозов в сборе) получен сигнал неисправности датчика частоты вращения колеса.

  2. Сигнал неисправности датчика замедления (ЭБУ системы SRS) получен от ЭБУ системы противоскольжения (блока управления рабочими цилиндрами тормозов в сборе)

  • Система управления тормозами (цепь датчика частоты вращения)

  • ЭБУ системы противоскольжения (блок управления рабочими цилиндрами тормозов в сборе)

  • Цепь датчика ускорения (ЭБУ системы SRS)

  • ЭБУ полного привода

СХЕМА СОЕДИНЕНИЙ

C306775E02
C306732E04

ПРЕДОСТЕРЕЖЕНИЕ / ПРИМЕЧАНИЕ / УКАЗАНИЕ

Note:

В случае замены ЭБУ полного привода заведомо исправным ЭБУ с другого автомобиля необходимо выполнить калибровку.

Нажмите здесьClick here

Tip:

Перед поиском неисправностей проверьте состояние разъемов соответствующих цепей.

Нажмите здесьClick here

ПОРЯДОК ВЫПОЛНЕНИЯ

  1. ПРОВЕРЬТЕ НАЛИЧИЕ DTC (СИСТЕМЫ УПРАВЛЕНИЯ ТОРМОЗАМИ)

    1. Удалите коды DTC.

      Нажмите здесьClick here

      Chassis > ABS/VSC/TRC > Clear DTCs

    2. Выключите зажигание.

    3. Начните движение, увеличьте скорость до 20 км/час (12 миль в час) или более и убедитесь, что коды DTC датчика частоты вращения или датчика ускорения (DTC системы управления тормозами) не выводятся.

      Нажмите здесьClick here

      Chassis > ABS/VSC/TRC > Trouble Codes

      Result

      Result

      Следующий шаг

      DTC системы управления тормозами (DTC датчика частоты вращения или датчика ускорения) не выводятся

      A

      DTC системы управления тормозами (DTC датчика частоты вращения или датчика ускорения) выводятся

      B

    B

    УСТРАНИТЕ НЕИСПРАВНОСТЬ В ЦЕПИ, СООТВЕТСТВУЮЩЕЙ ОТОБРАЖАЕМОМУ КОДУ (СИСТЕМА УПРАВЛЕНИЯ ТОРМОЗАМИ)

    Нажмите здесьClick hereClick here

    A
  2. СНИМИТЕ ПОКАЗАНИЯ GTS (WHEEL SPEED)

    1. Подключите GTS к DLC3.

    2. Включите зажигание (IG).

    3. Включите GTS.

    4. Войдите в следующие меню: Chassis / Four Wheel Drive / Data List.

    5. Считайте значение, отображаемое на GTS.

      Chassis > Four Wheel Drive > Data List

      Информация на дисплее прибора

      Измеряемая величина

      Диапазон

      Нормальное состояние

      Замечание по диагностике

      FR Wheel Speed

      Показания датчика частоты вращения правого переднего колеса

      Мин.: 0 км/час (0 миль в час)

      Макс.: 326 км/час (202 мили в час)

      Автомобиль неподвижен: 0 км/час (0 миль в час)

      При движении с постоянной скоростью значительные колебания отсутствуют.

      FL Wheel Speed

      Показания датчика частоты вращения левого переднего колеса

      Мин.: 0 км/час (0 миль в час)

      Макс.: 326 км/час (202 мили в час)

      Автомобиль неподвижен: 0 км/час (0 миль в час)

      При движении с постоянной скоростью значительные колебания отсутствуют.

      RR Wheel Speed

      Показания датчика частоты вращения правого заднего колеса

      Мин.: 0 км/час (0 миль в час)

      Макс.: 326 км/час (202 мили в час)

      Автомобиль неподвижен: 0 км/час (0 миль в час)

      При движении с постоянной скоростью значительные колебания отсутствуют.

      RL Wheel Speed

      Показания датчика частоты вращения левого заднего колеса

      Мин.: 0 км/час (0 миль в час)

      Макс.: 326 км/час (202 мили в час)

      Автомобиль неподвижен: 0 км/час (0 миль в час)

      При движении с постоянной скоростью значительные колебания отсутствуют.

      Chassis > Four Wheel Drive > Data List

      Информация на дисплее прибора

      FR Wheel Speed

      FL Wheel Speed

      RR Wheel Speed

      RL Wheel Speed

      OK

      Скорость автомобиля, определяемая датчиком частоты вращения и отображаемая на экране GTS, совпадает с фактической скоростью автомобиля, измеренной с помощью стенда проверки спидометра (откалиброванного динамометрического стенда).

    Result

    Перейти к

    OK

    НЕ СООТВ.

    НЕ СООТВ.

    ПЕРЕЙДИТЕ К РАЗДЕЛУ "СИСТЕМА УПРАВЛЕНИЯ ТОРМОЗАМИ" (ПРОЦЕДУРА ПОИСКА НЕИСПРАВНОСТЕЙ)

    Нажмите здесьClick here

    СООТВ
  3. СНИМИТЕ ПОКАЗАНИЯ GTS (FORWARD AND REARWARD G)

    1. Войдите в следующие меню: Chassis / Four Wheel Drive / Data List.

    2. Считайте значение, отображаемое на GTS.

      Chassis > Four Wheel Drive

      Информация на дисплее прибора

      Измеряемая величина

      Диапазон

      Нормальное состояние

      Замечание по диагностике

      Forward and Rearward G

      Forward and Rearward G

      Мин.: -25,10 м/с2

      Макс.: 24,90 м/с2

      Во время разгона/замедления: изменяется пропорционально ускорению

      -

      Chassis > Four Wheel Drive > Data List

      Информация на дисплее прибора

      Forward and Rearward G

      OK

      Значение выходного сигнала датчика ускорения (ЭБУ системы SRS в сборе) в норме.

    Result

    Перейти к

    OK

    НЕ СООТВ.

    OK

    ЗАМЕНИТЕ ЭБУ ПОЛНОГО ПРИВОДА В СБОРЕ

    для моделей с левосторонним рулевым управлением: Нажмите здесьClick here

    Для моделей с правосторонним рулевым управлением: Нажмите здесьClick here

    NG

    ПЕРЕЙДИТЕ К РАЗДЕЛУ "СИСТЕМА УПРАВЛЕНИЯ ТОРМОЗАМИ" (ПРОЦЕДУРА ПОИСКА НЕИСПРАВНОСТЕЙ)

    Нажмите здесьClick here