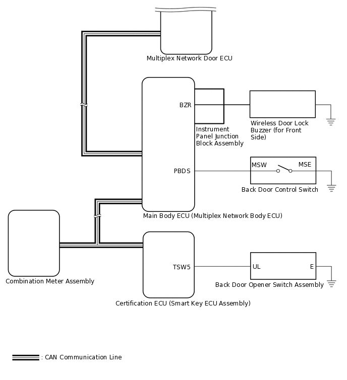
POWER BACK DOOR SYSTEM SYSTEM DIAGRAM

B428367E03
B440935E02
Table 1. Communication Table

Transmitting ECU

Receiving ECU

Signal

Communication Method

Main body ECU (multiplex network body ECU)

Multiplex network door ECU

  • Back door control switch signal

  • Back door opener switch assembly signal

CAN

Multiplex network door ECU

Main body ECU (multiplex network body ECU)

Back door courtesy switch signal

CAN

Certification ECU (Smart key ECU assembly)

Multiplex Network Door ECU

Back door opener switch assembly signal

CAN

Combination meter assembly

Multiplex Network Door ECU

  • Power back door buzzer volume switch signal

  • Power back door main switch signal

  • Power back door custom switch signal

CAN