MULTIPLEX COMMUNICATION SYSTEM

Figure 1. Models with Central Gateway ECU

A01V2DQE01
A01V2A1E01
A01V2IFE02

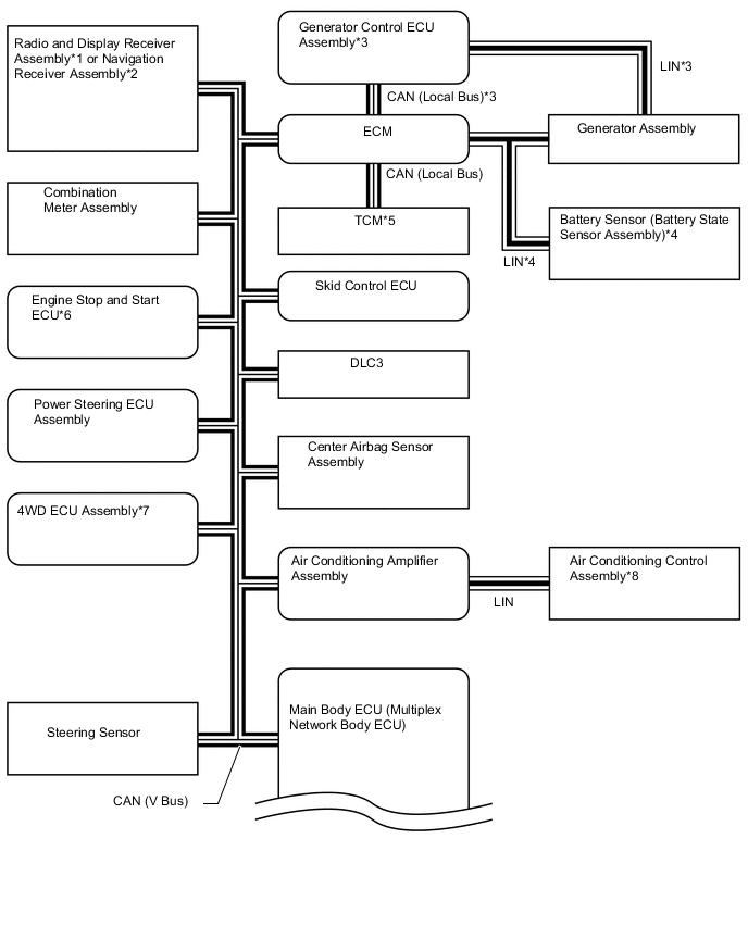
Figure 2. Models without Central Gateway ECU

A01V2GLE01
A01V2ARE01