СИСТЕМА SFI Цепь питания ECM

Код DTC Наименование DTC
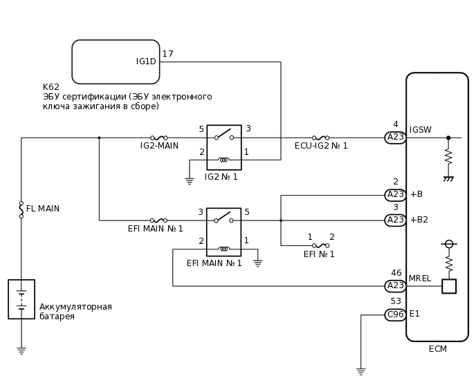
Цепь питания ECM

ОПИСАНИЕ

При включении зажигания (IG) на контакт IGSW ECM поступает напряжение аккумуляторной батареи.

Выходной сигнал с контакта MREL ЕСМ вызывает подачу тока в обмотку реле EFI-MAIN № 1, в результате чего контакты замыкаются и питание подается на контакты +B и +B2 ECM.

СХЕМА ЭЛЕКТРИЧЕСКИХ СОЕДИНЕНИЙ

A409697E02

ПРЕДОСТЕРЕЖЕНИЕ / ПРИМЕЧАНИЕ / УКАЗАНИЕ

Note:

Перед выполнением следующей процедуры проверки проверьте предохранители цепей, относящихся к данной системе.

ПОРЯДОК ВЫПОЛНЕНИЯ

  1. ПРОВЕРЬТЕ ЖГУТ ПРОВОДОВ И РАЗЪЕМ (ECM – МАССА)

    1. Отсоедините разъем ЭБУ.

    2. Измерьте сопротивление в соответствии со значениями, приведенными в таблице ниже.

      Номинальное сопротивление

      Подключение диагностического прибора

      Условие

      Заданные условия

      C96-53 (E1) - масса

      Всегда

      Менее 1 Ом

    Результат

    Перейти к

    OK

    НЕ СООТВ.

    НЕ СООТВ.

    ОТРЕМОНТИРУЙТЕ ИЛИ ЗАМЕНИТЕ ЖГУТ ПРОВОДОВ ИЛИ РАЗЪЕМ

    СООТВ
  2. ПРОВЕРЬТЕ НАПРЯЖЕНИЕ НА КОНТАКТЕ (НАПРЯЖЕНИЕ КОНТАКТА IGSW)

    1. A371640C13

      *a

      Вид спереди разъема со стороны жгута проводов:

      (к ECM)

      Отсоедините разъем ECM.

    2. Измерьте напряжение в соответствии со значениями, приведенными в таблице.

      Номинальное напряжение

      Подключение диагностического прибора

      Условие

      Заданные условия

      A23-4 (IGSW) - масса

      Зажигание включено (IG)

      11—14 В

    Результат

    Перейти к

    OK

    НЕ СООТВ.

    НЕ СООТВ.

    ПРОВЕРЬТЕ IG2 № 1Click here

    СООТВ
  3. ПРОВЕРЬТЕ РЕЛЕ EFI-MAIN № 1

    1. Проверьте реле EFI-MAIN № 1.

      Нажмите здесьClick here

    Результат

    Перейти к

    OK

    НЕ СООТВ.

    НЕ СООТВ.

    ЗАМЕНИТЕ РЕЛЕ EFI-MAIN № 1

    СООТВ
  4. ПРОВЕРЬТЕ ЖГУТ ПРОВОДОВ И РАЗЪЕМ (РЕЛЕ EFI-MAIN № 1 - ECM)

    1. Отсоедините разъем ECM.

    2. Извлеките реле EFI-MAIN № 1 из распределительного блока и блока реле моторного отсека в сборе.

      Tip:

      Извлеките реле EFI-MAIN № 2 и реле EFI-MAIN № 3, подключенные между проверенных контактов, поскольку катушка внутри реле влияет на измеряемое значение.

    3. Измерьте сопротивление в соответствии со значениями, приведенными в таблице ниже.

      Номинальное сопротивление

      Подключение диагностического прибора

      Условие

      Заданные условия

      2 (реле EFI-MAIN № 1) - A23-46 (MREL)

      Всегда

      Менее 1 Ом

      5 (реле EFI-MAIN № 1) - A23-2 (+B)

      Всегда

      Менее 1 Ом

      5 (реле EFI-MAIN №1) - A23-3 (+B2)

      Всегда

      Менее 1 Ом

      2 (реле EFI-MAIN №1) или A23-46 (MREL) - масса и другие контакты

      Всегда

      10 кОм или более

      5 (реле EFI-MAIN № 1) или A23-2 (+B) - масса и другие контакты

      Всегда

      10 кОм или более

      5 (реле EFI-MAIN № 1) или A23-3 (+B2) - масса и другие контакты

      Всегда

      10 кОм или более

    Результат

    Перейти к

    OK

    НЕ СООТВ.

    НЕ СООТВ.

    ОТРЕМОНТИРУЙТЕ ИЛИ ЗАМЕНИТЕ ЖГУТ ПРОВОДОВ ИЛИ РАЗЪЕМ

    СООТВ
  5. ПРОВЕРЬТЕ НАПРЯЖЕНИЕ НА КОНТАКТЕ (ПИТАНИЕ РЕЛЕ EFI-MAIN № 1)

    A402439C03

    *1

    Блок реле моторного отсека и распределительный блок

    *2

    Реле EFI-MAIN № 1

    1. Извлеките реле EFI-MAIN № 1 из распределительного блока и блока реле моторного отсека в сборе.

    2. Измерьте напряжение в соответствии со значениями, приведенными в таблице.

      Номинальное напряжение

      Подключение диагностического прибора

      Условие

      Заданные условия

      3 (реле EFI-MAIN № 1) - масса

      Всегда

      11-14 В

    Результат

    Перейти к

    OK

    НЕ СООТВ.

    НЕ СООТВ.

    ОТРЕМОНТИРУЙТЕ ИЛИ ЗАМЕНИТЕ ЖГУТ ПРОВОДОВ ИЛИ РАЗЪЕМ (АККУМУЛЯТОРНАЯ БАТАРЕЯ – РЕЛЕ EFI MAIN № 1)

    СООТВ
  6. ПРОВЕРЬТЕ ЖГУТ ПРОВОДОВ И РАЗЪЕМ (РЕЛЕ EFI-MAIN № 1 – МАССА)

    1. Извлеките реле EFI-MAIN № 1 из распределительного блока и блока реле моторного отсека в сборе.

    2. Измерьте сопротивление в соответствии со значениями, приведенными в таблице ниже.

      Номинальное сопротивление

      Подключение диагностического прибора

      Условие

      Заданные условия

      1 (реле EFI-MAIN № 1) - масса

      Всегда

      Менее 1 Ом

    Результат

    Перейти к

    OK

    НЕ СООТВ.

    OK

    ПЕРЕЙДИТЕ К СЛЕДУЮЩЕЙ ПРЕДПОЛАГАЕМОЙ ЗОНЕ, УКАЗАННОЙ В ТАБЛИЦЕ ПРИЗНАКОВ НЕИСПРАВНОСТЕЙ

    Нажмите здесьClick here

    NG

    ОТРЕМОНТИРУЙТЕ ИЛИ ЗАМЕНИТЕ ЖГУТ ПРОВОДОВ ИЛИ РАЗЪЕМ

  7. ПРОВЕРЬТЕ РЕЛЕ IG2 № 1

    1. Проверьте реле IG2 № 1.

      Нажмите здесьClick here

    Результат

    Перейти к

    OK

    НЕ СООТВ.

    НЕ СООТВ.

    ЗАМЕНИТЕ РЕЛЕ IG2 № 1

    СООТВ
  8. ПРОВЕРЬТЕ ЖГУТ ПРОВОДОВ И РАЗЪЕМ (РЕЛЕ IG2 № 1 - ECM)

    1. Отсоедините разъем ECM.

    2. Извлеките реле IG2 № 1 из блока реле и распределительного блока моторного отсека в сборе.

    3. Измерьте сопротивление в соответствии со значениями, приведенными в таблице ниже.

      Номинальное сопротивление

      Подключение диагностического прибора

      Условие

      Заданные условия

      3 (реле IG2 №1) - A23-4 (IGSW)

      Всегда

      Менее 1 Ом

      3 (реле IG2 №1) или A23-4 (IGSW) - масса и другие контакты

      Всегда

      10 кОм или более

    Результат

    Перейти к

    OK

    НЕ СООТВ.

    НЕ СООТВ.

    ОТРЕМОНТИРУЙТЕ ИЛИ ЗАМЕНИТЕ ЖГУТ ПРОВОДОВ ИЛИ РАЗЪЕМ

    СООТВ
  9. ПРОВЕРЬТЕ НАПРЯЖЕНИЕ НА КОНТАКТЕ (ПИТАНИЕ РЕЛЕ IG2 № 1)

    A402425C03

    *1

    Блок реле моторного отсека и распределительный блок

    *2

    Реле IG2 № 1

    1. Извлеките реле IG2 №1 из блока реле и распределительного блока моторного отсека в сборе.

    2. Измерьте напряжение в соответствии со значениями, приведенными в таблице.

      Номинальное напряжение

      Подключение диагностического прибора

      Условие

      Заданные условия

      5 (реле IG2 № 1) - масса

      Всегда

      11-14 В

    Результат

    Перейти к

    OK

    НЕ СООТВ.

    НЕ СООТВ.

    ОТРЕМОНТИРУЙТЕ ИЛИ ЗАМЕНИТЕ ЖГУТ ПРОВОДОВ ИЛИ РАЗЪЕМ (АККУМУЛЯТОРНАЯ БАТАРЕЯ – РЕЛЕ IG2 № 1)

    СООТВ
  10. ПРОВЕРЬТЕ ЖГУТ ПРОВОДОВ И РАЗЪЕМ (РЕЛЕ IG2 № 1 - МАССА)

    1. Извлеките реле IG2 № 1 из блока реле и распределительного блока моторного отсека в сборе.

    2. Измерьте сопротивление в соответствии со значениями, приведенными в таблице ниже.

      Номинальное сопротивление

      Подключение диагностического прибора

      Условие

      Заданные условия

      2 (реле IG2 № 1) - масса

      Всегда

      Менее 1 Ом

    Результат

    Перейти к

    OK

    НЕ СООТВ.

    НЕ СООТВ.

    ОТРЕМОНТИРУЙТЕ ИЛИ ЗАМЕНИТЕ ЖГУТ ПРОВОДОВ ИЛИ РАЗЪЕМ

    СООТВ
  11. ПРОВЕРЬТЕ ЖГУТ ПРОВОДОВ И РАЗЪЕМ (ЭБУ СЕРТИФИКАЦИИ (ЭБУ ЭЛЕКТРОННОГО КЛЮЧА ЗАЖИГАНИЯ) - РЕЛЕ IG2 № 1)

    1. Отсоедините разъем ЭБУ сертификации (ЭБУ электронного ключа зажигания в сборе).

    2. Извлеките реле IG2 № 1 из блока реле и распределительного блока моторного отсека в сборе.

    3. Измерьте сопротивление в соответствии со значениями, приведенными в таблице ниже.

      Номинальное сопротивление

      Подключение диагностического прибора

      Условие

      Заданные условия

      K62-17 (IG1D) - 1 (реле IG2 № 1)

      Всегда

      Менее 1 Ом

      K62-17 (IG1D) или 1 (реле IG2 № 1) - масса и другие контакты

      Всегда

      10 кОм или более

    Результат

    Перейти к

    OK

    НЕ СООТВ.

    OK

    ПРОВЕРЬТЕ ИНТЕЛЛЕКТУАЛЬНУЮ СИСТЕМУ ПОСАДКИ И ЗАПУСКА

    Нажмите здесьClick hereClick hereClick here

    NG

    ОТРЕМОНТИРУЙТЕ ИЛИ ЗАМЕНИТЕ ЖГУТ ПРОВОДОВ ИЛИ РАЗЪЕМ