SFI SYSTEM, Diagnostic DTC:P2101, P2102, P2103

DTC Code DTC Name
P2101 Throttle Actuator Control Motor Circuit Range/Performance
P2102 Throttle Actuator Control Motor Circuit Low
P2103 Throttle Actuator Control Motor Circuit High

DESCRIPTION

The throttle actuator is operated by the ECM and opens and closes the throttle valve using gears.

The opening angle of the throttle valve is detected by the throttle position sensor, which is mounted on the throttle with motor body assembly. The throttle position sensor provides feedback to the ECM. This feedback allows the ECM to appropriately control the throttle actuator and monitor the throttle opening angle as the ECM responds to driver inputs.

Tech Tips

This Electronic Throttle Control System (ETCS) does not use a throttle cable.

DTC No. DTC Detection Condition Trouble Area
P2101

One of the following conditions is met (1 trip detection logic):


  • Throttle actuator current is 8 A or more.

  • Internal temperature of throttle actuator driving circuit is 175°C (347°F) or higher.


  • Throttle with motor body assembly

  • ECM

P2102

ECM is turning ETCS relay on but throttle actuator power supply voltage is 5 V or less.

(1 trip detection logic)


  • Open in throttle actuator circuit

  • Throttle with motor body assembly

  • ETCS relay

  • ECM

P2103

ECM is turning ETCS relay off but throttle actuator power supply voltage is 5 V or more.

(1 trip detection logic)


  • Short in throttle actuator circuit

  • Throttle with motor body assembly

  • ETCS relay

  • ECM

MONITOR DESCRIPTION

The ECM monitors the electrical current through the electronic actuator, and detects malfunctions and open circuits in the throttle actuator based on this value. If the current is outside the standard range, the ECM determines that there is a malfunction in the throttle actuator. In addition, if the throttle valve does not function properly (for example, stuck on), the ECM determines that there is a malfunction. The ECM then illuminates the MIL and stores a DTC.

CONFIRMATION DRIVING PATTERN


  1. A004I3BE07
  2. Connect the GTS to the DLC3.

  3. Turn the ignition switch to ON and turn the GTS on.

  4. Clear DTCs (even if no DTCs are stored, perform the clear DTC operation) Click here.

  5. Turn the ignition switch off and wait for at least 30 seconds.

  6. Turn the ignition switch to ON and turn the GTS on.

  7. Start the engine and warm it up until the engine coolant temperature reaches 75°C (167°F) or higher.

  8. Depress the accelerator pedal fully and release the accelerator pedal.

  9. Drive the vehicle at 10 km/h (6.25 mph) or more for 1 minute or more [A].

    CAUTION:

    When performing the confirmation driving pattern, obey all speed limits and traffic laws.

  10. Enter the following menus: Powertrain / Engine / Trouble Codes.

  11. Read pending DTCs.

    Tech Tips


    • If a pending DTC is output, the system is malfunctioning.

    • If a pending DTC is not output, perform the following procedure.

  12. Enter the following menus: Powertrain / Engine / Utility / All Readiness.

  13. Input the DTC: P2101, P2102 or P2103.

  14. Check the DTC judgment result.

    GTS Display Description
    NORMAL
    • DTC judgment completed

    • System normal

    ABNORMAL
    • DTC judgment completed

    • System abnormal

    INCOMPLETE
    • DTC judgment not completed

    • Perform driving pattern after confirming DTC enabling conditions

    N/A
    • Unable to perform DTC judgment

    • Number of DTCs which do not fulfill DTC preconditions has reached ECU memory limit

    Tech Tips


    • If the judgment result shows NORMAL, the system is normal.

    • If the judgment result shows ABNORMAL, the system has a malfunction.

  15. If the test result is INCOMPLETE or N/A and no DTC is output, perform a universal trip and check for permanent DTCs Click here.

    Tech Tips


    • If a permanent DTC is output, the system is malfunctioning.

    • If no permanent DTC is output, the system is normal.

FAIL-SAFE

When either of these DTCs or other DTCs relating to ETCS (Electronic Throttle Control System) malfunctions are stored, the ECM enters fail-safe mode. During fail-safe mode, the ECM cuts the current to the throttle actuator, and the throttle valve is returned to a fully closed throttle angle by the return spring. The ECM then adjusts the engine output by controlling the fuel injection (intermittent fuel-cut) and ignition timing, in accordance with the accelerator pedal opening angle, to allow the vehicle to continue running at a minimal speed. If the accelerator pedal is depressed firmly and gently, the vehicle can be driven slowly.

Fail-safe mode continues until a pass condition is detected, and the ignition switch is then turned off.

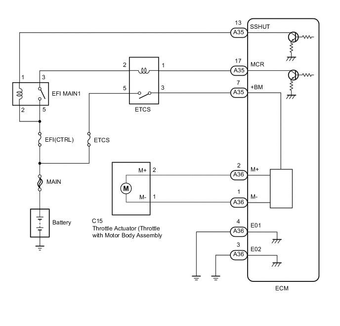
WIRING DIAGRAM

A004IDUE02

CAUTION / NOTICE / HINT

Note

Inspect the fuses for circuits related to this system before performing the following inspection procedure.

Tech Tips


  • Read freeze frame data using the GTS. The ECM records vehicle and driving condition information as freeze frame data the moment a DTC is stored. When troubleshooting, freeze frame data can help determine if the vehicle was moving or stationary, if the engine was warmed up or not, if the air fuel ratio was lean or rich, and other data from the time the malfunction occurred.

  • The throttle actuator current (Throttle Motor Current) and the throttle actuator duty ratio (Throttle Motor Duty (Open) / Throttle Motor Duty (Close)) can be read using the GTS. However, the ECM shuts off the throttle actuator current when the electronic throttle control system malfunctions.

PROCEDURE


  1. INSPECT TERMINAL VOLTAGE (POWER SOURCE OF THROTTLE WITH MOTOR BODY ASSEMBLY)


    1. A004JFLE02
      Text in Illustration
      *a

      Component with harness connected

      (ECM)

      Measure the voltage according to the value(s) in the table below.

      Standard Voltage
      Tester Connection Switch Condition Specified Condition
      C35-7 (+BM) - Body ground Ignition switch ON 11 to 14 V

    NG
    OK
  2. INSPECT THROTTLE WITH MOTOR BODY ASSEMBLY (RESISTANCE OF THROTTLE ACTUATOR)


    1. Inspect the throttle with motor body assembly Click here.


    NG
    OK
  3. CHECK HARNESS AND CONNECTOR (THROTTLE WITH MOTOR BODY ASSEMBLY - ECM)


    1. Disconnect the throttle with motor body assembly connector.

    2. Disconnect the ECM connector.

    3. Measure the resistance according to the value(s) in the table below.

      Standard Resistance (Check for open)
      Tester Connection Condition Specified Condition
      C15-2 (M+) - A36-2 (M+) Always Below 1 Ω
      C15-1 (M-) - A36-1 (M-) Always Below 1 Ω
      Standard Resistance (Check for short)
      Tester Connection Condition Specified Condition
      C15-2 (M+) or A36-2 (M+) - Body ground Always 10 kΩ or higher
      C15-1 (M-) or A36-1 (M-) - Body ground Always 10 kΩ or higher

    NG
    OK
  4. INSPECT THROTTLE WITH MOTOR BODY ASSEMBLY (VISUALLY CHECK THROTTLE VALVE)


    1. Check for foreign objects between the throttle valve and the housing.

      OK
      No foreign objects between the throttle valve and housing.

    NG
    OK
  5. INSPECT THROTTLE WITH MOTOR BODY ASSEMBLY (THROTTLE VALVE)


    1. Check if the throttle valve opens and closes smoothly.

      OK
      Throttle valve opens and closes smoothly.

    OK
    NG
  6. INSPECT RELAY (ETCS)


    1. Inspect the ETCS relay Click here.


    NG
    OK
  7. CHECK HARNESS AND CONNECTOR (ETCS RELAY - EFI MAIN1 RELAY - BATTERY)


    1. A004IOIE03
      Text in Illustration
      *1 Engine room relay block assembly
      *2 ETCS relay terminal

      Remove the ETCS relay from the engine room relay block assembly.

    2. Measure the voltage according to the value(s) in the table below.

      Standard Voltage
      Tester Connection Condition Specified Condition
      5 (ETCS relay holder) - Body ground Always 11 to 14 V
      2 (ETCS relay holder) - Body ground Ignition switch ON 11 to 14 V
      Result
      Result Proceed to
      Normal A
      ETCS relay terminal 5 is abnormal. B
      ETCS relay terminal 2 is abnormal. C

    B
    C
    A
  8. CHECK HARNESS AND CONNECTOR (ECM - ETCS RELAY)


    1. Disconnect the ECM connector.

    2. Remove the ETCS relay from the engine room relay block assembly.

    3. Measure the resistance according to the value(s) in the table below.

      Standard Resistance (Check for open)
      Tester Connection Condition Specified Condition
      A35-17 (MCR) - ETCS relay terminal 1 Always Below 1 Ω
      A35-7 (+BM) - ETCS relay terminal 3 Always Below 1 Ω
      Standard Resistance (Check for short)
      Tester Connection Condition Specified Condition
      A35-17 (MCR) or ETCS relay terminal 1 - Body ground Always 10 kΩ or higher
      A35-7 (+BM) or ETCS relay terminal 3 - Body ground Always 10 kΩ or higher

    NG
    OK
  9. INSPECT RELAY (EFI MAIN1)


    1. Inspect EFI MAIN1 relay Click here.


    NG
    OK
  10. CHECK HARNESS AND CONNECTOR (ETCS RELAY - EFI MAIN1 RELAY)


    1. Remove the ETCS relay from the engine room relay block assembly.

    2. Remove the EFI MAIN1 relay from the engine room relay block assembly.

    3. Measure the resistance according to the value(s) in the table below.

      Standard Resistance (Check for open)
      Tester Connection Condition Specified Condition
      ETCS relay terminal 2 - EFI MAIN1 relay terminal 3 Always Below 1 Ω
      Standard Resistance (Check for short)
      Tester Connection Condition Specified Condition
      ETCS relay terminal 2 or EFI MAIN1 relay terminal 3 - Body ground Always 10 kΩ or higher

    OK
    NG