PANORAMIC VIEW MONITOR SYSTEM SYSTEM DESCRIPTION

  1. GENERAL

    1. This system has front, front passenger side, driver side and rear television camera assemblies mounted around the vehicle to display around the vehicle on the radio and display receiver assembly. The display panel also shows a composite view consisting of the area behind the vehicle and parking guidelines to assist the driver in parking the vehicle by monitoring the area around the vehicle.

    2. This system consists of the following components:

      1. Parking assist ECU

      2. Telltale light assembly (panoramic view monitor main switch)

      3. Rear television camera assembly

      4. Front television camera assembly

      5. Side television camera assembly LH

      6. Side television camera assembly RH

      7. Radio and display receiver assembly

      8. Spiral with sensor cable sub-assembly

      9. Brake booster with master cylinder assembly (skid control ECU)

      10. Main body ECU (multiplex network body ECU)

      11. Clearance warning ECU assembly

      12. Hybrid vehicle control ECU

    3. This system is equipped with a self-diagnosis system, which is operated from a designated window that appears on the display panel, just as in the navigation system or audio and visual system.

  2. FUNCTION OF COMPONENTS

    1. The parking assist ECU controls the system by using information from the following components.

      E335971E05

      Item

      Function

      Rear Television Camera Assembly

      • Mounted on the back door to transmit the rear view of the vehicle to the parking assist ECU.

      • Has a color video camera that uses a Complementary Metal Oxide Semiconductor (CMOS) and a wide-angle lens

      Front Television Camera Assembly

      Generates a video feed showing the front side of the vehicle and transmits the video to the parking assist ECU

      Side Television Camera Assembly LH

      Generates a video feed showing the left side of the vehicle and transmits the video to the parking assist ECU

      Side Television Camera Assembly RH

      Generates a video feed showing the right side of the vehicle and transmits the video to the parking assist ECU

      Parking Assist ECU

      • Turns the panoramic view monitor system ON and OFF according to the display conditions, based on the received telltale light assembly (panoramic view monitor main switch) signals, shift position signals, and vehicle speed signals

      • Sends the display request signals for the panoramic view and wide front view screen, two-side view screen, panoramic view and rear view screen, or moving view screen to the radio and display receiver assembly according to the display conditions, based on the received telltale light assembly (panoramic view monitor main switch) signals, shift position signals, and vehicle speed signals

      • Displays the composite image of the surrounding area images taken by each camera and the image calculated from vehicle status information such as the steering angle signals on the multi-display screen

      • Renders each configuration page in the diagnosis window and outputs the screen to the radio and display receiver assembly

      • Stops displaying the buttons and guidelines on the panoramic view and rear view monitor screen when the screen is being displayed and a back door open status signal is received

      • Stores each configuration setting from the diagnosis window

      Telltale Light Assembly (panoramic view monitor main switch)

      Sends switch operation signals to the parking assist ECU

      Radio and Display Receiver Assembly

      Allows touch panel operations when the panoramic view monitor screen or diagnosis screen is displayed

      Spiral with Sensor Cable Sub-assembly

      Sends the steering angle signals and sensor status signals to the parking assist ECU via the CAN communication system

      Brake Booster with Master Cylinder Assembly (Skid Control ECU)

      Sends the vehicle speed signals, drive type signals, and system status signals to the parking assist ECU via the CAN communication system

      ECM

      Sends the engine model signals, and system status signals to the parking assist ECU via the CAN communication system

      Hybrid Vehicle Control ECU

      Sends the shift position signals to the parking assist ECU via the CAN communication system

      Main Body ECU (Multiplex Network Body ECU)

      Sends the back door courtesy light switch signal to the parking assist ECU via the CAN communication system.

      Clearance Warning ECU Assembly

      Sends information from each sonar via the CAN communication system

  3. Panoramic View Screen Display

    1. See-through view screen

      1. The entire area surrounding the vehicle is displayed.

        E335936C01

        *a

        Vehicle interior view

        *b

        Upper view

    2. Moving view screen

      1. The entire area surrounding the vehicle is displayed.

        E335937C01

        *a

        Slant upper view

        *b

        Upper view

    3. Panoramic view and wide front view screen

      E335938C01

      *a

      Estimated course line display mode

      *b

      Distance guide line display mode

      Table 1. Panoramic View and Wide Front View Screen Description

      Signal

      Name

      Color

      Panoramic View and Wide Front View Screen

      Estimated course line display mode

      Distance guide line display mode

      (1)

      Front distance guide line

      Blue

      Displayed

      Displayed

      (2)

      Front wheel ground contact line

      Yellow

      Displayed

      Not displayed

    4. Two-side view screen description

      E299572C01

      *a

      Outer rear view mirror extract

      *b

      Outer rear view mirror retracted

      Table 2. Two-side View Screen Description

      Signal

      Name

      Color

      (1)

      Front distance guide line

      Red/Black

      (2)

      Front wheel ground contact line

      Blue

      (3)

      Vehicle width parallel line Blue

      Blue

    5. Panoramic view and rear view screen

      E335939C01

      *a

      Estimated course line display mode

      *b

      Parking guide line display mode

      *c

      Distance guide line display mode

      *d

      Guide line display mode switching button

      Tip:

      In the rear view screen, the screen display mode can be switched by pressing the guide line display mode switching button or rear view screen on the screen.

      Table 3. Panoramic View and Rear View Screen Description

      Signal

      Name

      Color

      Panoramic View and Rear View Screen

      Estimated course line display mode

      Parking guide line display mode

      Distance guide line display mode

      (1)

      Front distance guide line

      Blue

      Displayed

      Displayed

      Displayed

      (2)

      Rear distance guide line

      Red/Black

      Displayed

      Displayed

      Displayed

      (3)

      Rear vehicle width extension line

      Blue

      Displayed

      Displayed

      Not displayed

      (4)

      Parking guide line

      Blue

      Not displayed

      Displayed

      Not displayed

      (5)

      Rear distance guide line

      Blue

      Displayed

      Not displayed

      Not displayed

      (6)

      Side estimated course line

      Yellow

      Displayed

      Not displayed

      Not displayed

      (7)

      Rear estimated course line

      Yellow

      Displayed

      Not displayed

      Not displayed

      (8)

      Vehicle center line

      Blue

      Displayed

      Displayed

      Not displayed

    6. Rear view screen

      E331769C02

      *a

      Estimated course line display mode

      *b

      Parking guide line display mode

      *c

      Distance guide line display mode

      *d

      Display mode switching button

      Tip:

      The screen changes to the panoramic view and rear view screen when the display mode switch button or rear view screen is selected.

      Table 4. Rear View Screen Description

      Signal

      Name

      Color

      Rear View Screen

      Estimated course line display mode

      Parking guide line display mode

      Distance guide line display mode

      (1)

      Rear distance guide line

      Red/Black

      Displayed

      Displayed

      Displayed

      (2)

      Rear vehicle width extension line

      Blue

      Displayed

      Displayed

      Not displayed

      (3)

      Parking guide line

      Blue

      Not displayed

      Displayed

      Not displayed

      (4)

      Rear distance guide line

      Blue

      Displayed

      Not displayed

      Not displayed

      (5)

      Rear estimated course line

      Yellow

      Displayed

      Not displayed

      Not displayed

      (6)

      Vehicle center line

      Blue

      Displayed

      Displayed

      Not displayed

    7. Narrow rear view screen

      E331770C02

      *a

      Estimated course line display mode

      *b

      Parking guide line display mode

      *c

      Distance guide line display mode

      *d

      Display mode switching button

      Tip:

      The screen changes to the panoramic view and narrow rear view screen when the display mode switch button or rear view screen is selected.

      Table 5. Narrow Rear View Screen Description

      Signal

      Name

      Color

      Narrow Rear View Screen

      Estimated course line display mode

      Parking guide line display mode

      Distance guide line display mode

      (1)

      Rear distance guide line

      Red/Black

      Displayed

      Displayed

      Displayed

      (2)

      Rear vehicle width extension line

      Blue

      Displayed

      Displayed

      Not displayed

      (3)

      Parking guide line

      Blue

      Not displayed

      Displayed

      Not displayed

      (4)

      Rear distance guide line

      Blue

      Displayed

      Not displayed

      Not displayed

      (5)

      Rear estimated course line

      Yellow

      Displayed

      Not displayed

      Not displayed

      (6)

      Vehicle center line

      Blue

      Displayed

      Displayed

      Not displayed

    8. Side view screen

      E335941C01

      *a

      Side view and wide front view screen

      *b

      Side view and rear view screen

      Table 6. Side View Screen Description

      Signal

      Name

      Color

      (1)

      Front wheel ground contact line

      Blue

      (2)

      Rear wheel ground contact line

      Blue

      (3)

      Vehicle width parallel line

      Blue

      Tip:

      Refer to the content of panoramic view and rear view screen and panoramic view and wide frontview screen for information about the rear view and wide front view screens.

  4. Panoramic View Screen Description

    1. Manual display mode

      1. When the telltale light assembly (panoramic view monitor main switch) is pressed with the power switch on (IG) or the power switch on (READY), the panoramic view monitor system switches to a screen shown below according to the shift lever position

        Figure 1. Screen Transition Chart (Manual Display Mode)
        E341469C01

        *a

        Shift lever not in P or R

        *b

        Shift lever in P

        *c

        Shift lever in R

        *d

        Panoramic view and wide front view screen

        *e

        Two-side view screen

        *f

        Navigation screen, etc.

        *g

        See-through view screen

        *h

        Moving view screen

        *i

        Panoramic view and rear view screen

        *j

        Wide rear view screen

        *k

        Narrow rear view screen

        -

        -

        Table 7. Screen Transition Conditions (Manual Display Mode)

        No.

        Screen Transition Conditions

        (1)

        Telltale light assembly (panoramic view monitor main switch) is pressed

        (2)

        Shift lever is moved to R

        (3)

        Shift lever is moved to other than P or R

        (4)

        Shift lever is moved to other than P or R and operation (1) is performed

        (5)

        "MAP/VOICE" switches, etc. on the radio and display receiver assembly are pressed

        (6)

        Operation (1) is performed with the shift lever in P

        (7)

        Shift lever is moved to P

        (8)

        Switch image mode button or rear view screen is selected

        (9)

        Switch image mode button or wide rear view screen is selected

        (10)

        Switch image mode button or narrow rear view screen is selected

        (11)

        See-through view mode button is selected

        (12)

        Moving view switch button is selected

        Tip:

        If the telltale light assembly (panoramic view monitor main switch) is pressed at a vehicle speed of approximately 12 km/h (7 mph) or lower, the panoramic view monitor system screen is displayed. If the vehicle speed exceeds approximately 12 km/h (7 mph), the display switches to the navigation screen or information settings screen.

    2. Screen transition chart (automatic display mode)

      1. When the shift lever is not in P or R, in addition to switching screens by pressing the telltale light assembly (panoramic view monitor main switch), the automatic display mode can be selected by pressing the automatic display mode switching button.

        E335943C01

        *a

        Panoramic view and wide front view screen

        *b

        Two-side view screen

        *c

        Automatic display mode

        -

        -

        Automatic Display Mode Switching Button

        (Indicator in Button)

        Screen Switching Mode

        ON

        (Illuminated)

        Automatic display mode

        OFF

        (Not illuminated)

        Manual display mode

        Tip:
        • In the automatic display mode, press the telltale light assembly (panoramic view monitor main switch) or panel switch to switch screens in the same way as the manual display mode.

        • When switching to the navigation screen, etc. in the automatic display mode, the display switches to the screen that was displayed last. However, the display switches to the panoramic view and wide front view screen if the shift lever is not in P or R after the power switch is turned from off to on (IG).

      2. The automatic display mode automatically switches the display according to the vehicle status.

        Figure 2. Screen Transition Chart (Automatic Display Mode)
        E335944C01

        *a

        Shift lever not in P or R

        *b

        Panoramic view and wide front view screen

        *c

        Two-side view screen

        *d

        Navigation screen, etc.

        Table 8. Screen Transition Conditions (Automatic Display Mode)

        No.

        Screen Transition Conditions

        (1)

        Telltale light assembly (panoramic view monitor main switch) is pressed

        (2)

        Current location switches, etc. on the radio and display receiver assembly are pressed

        (3)

        Vehicle speed changes from above approximately 10 km/h (6 mph) to approximately 10 km/h (6 mph) or lower. The screen that was last displayed is displayed on the radio and display receiver assembly*.

        (4)

        Vehicle speed changes from approximately 10 km/h (6 mph) or lower to above approximately 10 km/h (6 mph)

        *: The panoramic view and wide front view screen is the first screen displayed after the power switch was turned off.

    3. When the outer rear view mirror assembly is retracted

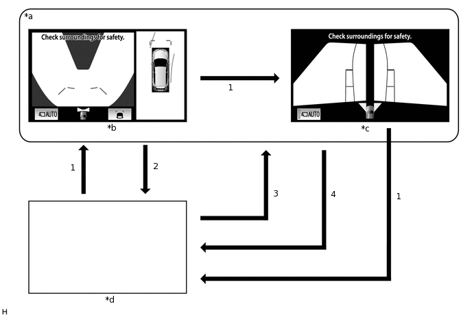
      1. When the outer rear view mirrors are retracted, the screen changes according to the currentscreen display, as follows.

        E335945C01

        *a

        See-through view screen

        *b

        Moving view screen

        *c

        Panoramic view and wide front view screen

        *d

        Panoramic view and rear view screen

        *e

        Two side view screen (Outer rear view mirror assembly is extracted)

        *f

        Side view and wide front view screen

        *g

        Side view and rear view screen

        *h

        Two side view screen (Outer rear view mirror assembly is retracted)

        Table 9. Screen Transition Conditions

        No.

        Screen Transition Conditions

        (1)

        When outer rear view mirror assembly is retracted

  5. OPERATION EXPLANATION

    1. The reverse position signal is sent from the shift lever position switch to the parking assist ECU when the shift lever is moved to R.

    2. An appropriate steering angle and timing information can be provided for the driver. This is based on the information from the steering angle sensor signal and the vehicle angle data signal that are sent to the parking assist ECU.

      Tip:

      The steering angle sensor signal is used to control parking assist only for estimated guide line mode.

  6. COMMUNICATION SYSTEM OUTLINE

    1. CAN communication system

      1. The panoramic view monitor system uses CAN communication for data communications between the parking assist ECU and each ECU.

      2. If a problem occurs in the CAN communication line, the parking assist ECU outputs a CAN communication malfunction DTC. (To check, use the GTS.)

        Click here

      3. If a problem occurs in the CAN communication line, the parking assist ECU outputs a CAN communication malfunction DTC. (To check, use the multi-display diagnosis screen.)

        Click here

      4. If a CAN communication line malfunction DTC is output, repair the malfunction in the communication line and troubleshoot the panoramic view monitor system when data communication is normal.

      5. Since the CAN communication line has its own length and route, it cannot be repaired temporarily with a bypass wire, etc.

    2. AVC-LAN communication system

      E301624E05
      1. The panoramic view monitor system uses the AVC-LAN to communicate with other equipment.

      2. The master device for the AVC-LAN is the radio and display receiver assembly.

      3. Resistance necessary for communication transfer (60 to 80 Ω between the TX+ - TX- terminals) is inside the radio and display receiver assembly.

      4. If a malfunction such as a communication line short, +B short, or GND short occurs in the AVC-LAN circuit, communication is interrupted and the panoramic view monitor system and navigation system*1 or audio and visual system (for radi oand display type)*2 do not operate normally.

        • *1: w/ Navigation System

        • *2: w/ Audio and Visual System (for Radio and Display Type)

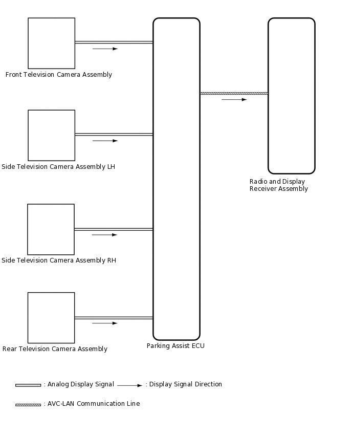
  7. VIDEO SIGNALS

    1. Video signal circuit

      E335963E02
      1. Video signals from the front television camera assembly are input into the parking assist ECU via analog communication lines (vehicle wire harness).

      2. Video signals from the side television camera assembly LH are input into the parking assist ECU via analog communication lines (vehicle wire harness).

      3. Video signals from the side television camera assembly RH are input into the parking assist ECU via analog communication lines (vehicle wire harness).

      4. Video signals from the rear television camera assembly are input into the parking assist ECU via analog communication lines (vehicle wire harness).

      5. Video signals from the parking assist ECU are input into the radio and display receiver assembly via AVC-LAN communication lines.

    2. Screen display

      1. Video signals input from each camera are processed in the parking assist ECU and displayed on the radio and display receiver assembly as the panoramic view monitor system screen.

  8. DIAGNOSTIC FUNCTION OUTLINE

    1. This panoramic view monitor system has a diagnostic function displayed in the radio and display receiver assembly. This function enables the calibration (adjustment and verification) of the panoramic view monitor system.

      Click here

    2. The panoramic view monitor system can check the following items by using the GTS.

      Item

      Proceed to

      DTC

      Click here

      Data List / Active Test

      Click hereClick here

  9. CALIBRATION

    1. Use the panoramic view monitor system diagnosis screen for calibration and checking of the panoramic view monitor system.

      Click here

      Note:

      Part replacement and work performed during servicing may require calibration of the panoramic view monitor system and other systems.

      Click here