LIGHTING SYSTEM(w/o Automatic Headlight Beam Level Control System) Daytime Running Light Circuit

DESCRIPTION

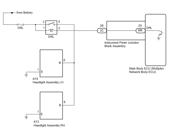
The main body ECU (multiplex network body ECU) controls the daytime running lights.

WIRING DIAGRAM

B0086UTE06

CAUTION / NOTICE / HINT

Note


  • Inspect the fuses for circuits related to this system before performing the following procedure.

  • Before replacing the main body ECU (multiplex network body ECU), refer to Service Bulletin.*


    • *: w/ Smart Entry and Start System

PROCEDURE


  1. CHECK OPERATION (CLEARANCE LIGHTS)


    1. Check the operation of the clearance lights.

      OK
      The clearance lights operate normally.
      Result
      Proceed to
      OK
      NG

    NG
    OK
  2. PERFORM ACTIVE TEST USING GTS


    1. Connect the GTS to the DLC3.

    2. Turn the ignition switch to ON.

    3. Turn the GTS on.

    4. Enter the following menus: Body Electrical / Main Body / Active Test.

    5. Perform the Active Test according to the display on the GTS.


      Body Electrical > Main Body > Active Test
      Tester Display Measurement Item Control Range Diagnostic Note
      Daytime Running Light Daytime running lights OFF or ON -

      Body Electrical > Main Body > Active Test
      Tester Display
      Daytime Running Light
      OK
      Daytime running lights illuminate.
      Result
      Proceed to
      OK
      NG

    OK
    NG
  3. INSPECT DRL RELAY


    1. Inspect the DRL relay.

      Click here

      Result
      Proceed to
      OK
      NG

    NG
    OK
  4. CHECK HARNESS AND CONNECTOR (POWER SOURCE - DRL RELAY)


    1. Measure the voltage according to the value(s) in the table below.

      Standard Voltage
      Tester Connection Condition Specified Condition
      1 (DRL relay) - Body ground Always 11 to 14 V
      3 (DRL relay) - Body ground Always 11 to 14 V
      Result
      Proceed to
      OK
      NG

    NG
    OK
  5. CHECK HARNESS AND CONNECTOR (DRL RELAY - HEADLIGHT ASSEMBLY)


    1. Disconnect the A74 headlight assembly LH connector.

    2. Disconnect the A73 headlight assembly RH connector.

    3. Measure the resistance according to the value(s) in the table below.

      Standard Resistance
      Tester Connection Condition Specified Condition
      5 (DRL relay) - A74-6 (B) Always Below 1 Ω
      5 (DRL relay) - A73-6 (B) Always Below 1 Ω
      5 (DRL relay) or A74-6 (B) - Body ground Always 10 kΩ or higher
      5 (DRL relay) or A73-6 (B) - Body ground Always 10 kΩ or higher
      Result
      Proceed to
      OK
      NG

    NG
    OK
  6. CHECK HARNESS AND CONNECTOR (DRL RELAY - INSTRUMENT PANEL JUNCTION BLOCK ASSEMBLY)


    1. Disconnect the 3C instrument panel junction block assembly connector.

    2. Measure the resistance according to the value(s) in the table below.

      Standard Resistance
      Tester Connection Condition Specified Condition
      2 (DRL relay) - 3C-28 Always Below 1 Ω
      2 (DRL relay) or 3C-28 - Body ground Always 10 kΩ or higher
      Result
      Proceed to
      OK
      NG

    NG
    OK
  7. INSPECT INSTRUMENT PANEL JUNCTION BLOCK ASSEMBLY

    B0089DEC02
    *a

    Component without harness connected

    (Instrument Panel Junction Block Assembly)

    - -

    1. Remove the instrument panel junction block assembly.

      Click here

    2. Remove the main body ECU (multiplex network body ECU) from the instrument panel junction block assembly.

    3. Measure the resistance according to the value(s) in the table below.

      Standard Resistance
      Tester Connection Condition Specified Condition
      3C-28 - MB-25 (DRL) Always Below 1 Ω
      Result
      Proceed to
      OK
      NG

    OK
    NG