LIGHTING SYSTEM, Diagnostic DTC:B2430 and B2431

DTC Code DTC Name
B2430 LED Headlight LH Circuit Malfunction
B2431 LED Headlight RH Circuit Malfunction

DESCRIPTION

The illumination of the low beam headlights is controlled by the main body ECU (multiplex network body ECU). When the headlights are turned on, the main body ECU (multiplex network body ECU) receives a signal from the headlight assembly and detects the illumination condition of the low beam headlights.

DTC No.

Detection Item

DTC Detection Condition

Trouble Area

B2430

LED Headlight LH Circuit Malfunction

LED headlight LH circuit malfunction

  • Headlight unit LH

  • Main body ECU (multiplex network body ECU)

  • Harness or connector

B2431

LED Headlight RH Circuit Malfunction

LED headlight RH circuit malfunction

  • Headlight unit RH

  • Main body ECU (multiplex network body ECU)

  • Harness or connector

Tip:

DTC B2430 and B2431 are not output if 20 seconds have not elapsed since the power switch was turned on (IG).

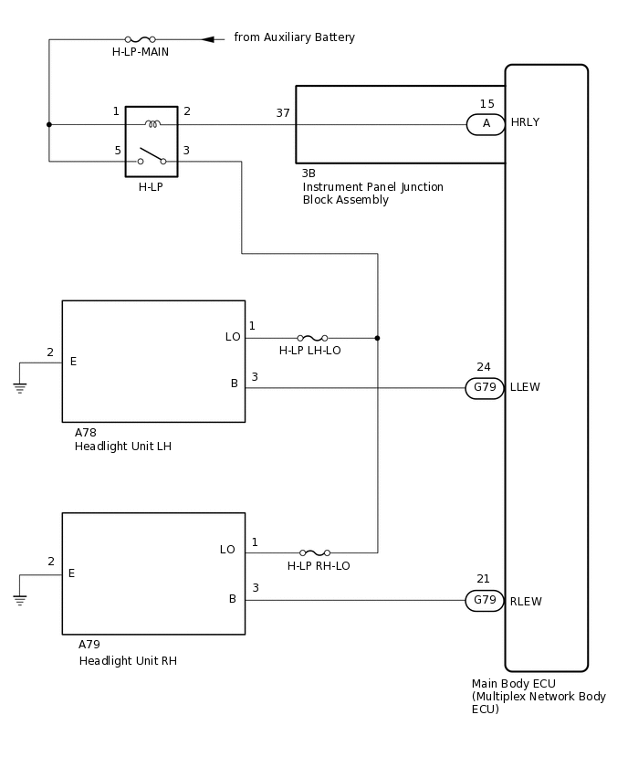
WIRING DIAGRAM

E341415E02

CAUTION / NOTICE / HINT

Note:
  • Inspect the fuses for circuits related to this system before performing the following inspection procedure.

  • If the main body ECU (multiplex network body ECU) is replaced, refer to Registration.

    Click here

PROCEDURE

  1. CLEAR DTC

    1. Clear the DTCs.

      Click here

    Result

    Proceed to

    NEXT

    NEXT
  2. CHECK FOR DTC

    1. Check for DTCs.

      Click here

      OK

      DTC B2430 or B2431 output does not occur.

    Result

    Proceed to

    OK

    NG

    OK

    USE SIMULATION METHOD TO CHECK

    NG
  3. INSPECT HEADLIGHT RELAY (H-LP)

    1. Remove the headlight relay from the No. 1 engine room relay block.

    2. Inspect the head light relay.

      Click here

    Result

    Proceed to

    OK

    NG

    NG

    REPLACE HEADLIGHT RELAY (H-LP)

    OK
  4. CHECK HARNESS AND CONNECTOR (HEADLIGHT RELAY [H-LP] - BATTERY)

    1. E341416C01

      *a

      Front view of wire harness connector

      (to Headlight Relay)

      Remove the headlight relay from the No. 1 engine room relay block.

    2. Measure the voltage according to the value(s) in the table below.

      Standard Voltage

      Tester Connection

      Condition

      Specified Condition

      Headlight relay terminal 1 - Body ground

      Always

      11 to 14 V

      Headlight relay terminal 5 - Body ground

      Always

      11 to 14 V

    Result

    Proceed to

    OK

    NG

    NG

    REPAIR OR REPLACE HARNESS OR CONNECTOR

    OK
  5. CHECK HARNESS AND CONNECTOR (HEADLIGHT RELAY [H-LP] - INSTRUMENT PANEL JUNCTION BLOCK ASSEMBLY)

    1. Remove the headlight relay from the No. 1 engine room relay block.

    2. Disconnect the 3B instrument panel junction block assembly connector.

    3. Measure the resistance according to the value(s) in the table below.

      Standard Resistance

      Tester Connection

      Condition

      Specified Condition

      Headlight relay terminal 2 - 3B-37

      Always

      Below 1 Ω

      3B-37 - Body ground

      Always

      10 kΩ or higher

    Result

    Proceed to

    OK

    NG

    NG

    REPAIR OR REPLACE HARNESS OR CONNECTOR

    OK
  6. INSPECT INSTRUMENT PANEL JUNCTION BLOCK ASSEMBLY

    1. E338830N01

      for LHD:

      1. Remove the instrument panel junction block assembly.

        Click here

      2. Remove the main body ECU (multiplex network body ECU) from the instrument panel junction block assembly.

        Click here

    2. for RHD:

      1. Remove the instrument panel junction block assembly.

        Click here

      2. Remove the main body ECU (multiplex network body ECU) from the instrument panel junction block assembly.

        Click here

    3. Measure the resistance according to the value(s) in the table below.

      Standard Resistance

      Tester Connection

      Condition

      Specified Condition

      A-15 (HRLY) - 3B-37

      Always

      Below 1 Ω

    Result

    Result

    Proceed to

    OK

    A

    NG (for LHD)

    B

    NG (for RHD)

    C

    B

    REPLACE INSTRUMENT PANEL JUNCTION BLOCK ASSEMBLY

    C

    REPLACE INSTRUMENT PANEL JUNCTION BLOCK ASSEMBLY

    A
  7. CHECK HARNESS AND CONNECTOR (HEADLIGHT RELAY [H-LP] - HEADLIGHT UNIT)

    1. Remove the headlight relay from the No. 1 engine room relay block.

    2. Disconnect the A78*1 and A79*2 headlight unit connectors.

      • *1: for LH

      • *2: for RH

    3. Measure the resistance according to the value(s) in the table below.

      Standard Resistance

      for LH

      Tester Connection

      Condition

      Specified Condition

      Headlight relay terminal 3 - A78-1 (LO)

      Always

      Below 1 Ω

      Headlight relay terminal 3 - Body ground

      Always

      10 kΩ or higher

      for RH

      Tester Connection

      Condition

      Specified Condition

      Headlight relay terminal 3 - A79-1 (LO)

      Always

      Below 1 Ω

      Headlight relay terminal 3 - Body ground

      Always

      10 kΩ or higher

    Result

    Proceed to

    OK

    NG

    NG

    REPAIR OR REPLACE HARNESS OR CONNECTOR

    OK
  8. CHECK HARNESS AND CONNECTOR (HEADLIGHT UNIT - MAIN BODY ECU [MULTIPLEX NETWORK BODY ECU] AND BODY GROUND)

    1. Disconnect the A78*1 or A79*2 headlight unit connector.

      • *1: for LH

      • *2: for RH

    2. Disconnect the G79 main body ECU (multiplex network body ECU) connector.

    3. Measure the resistance according to the value(s) in the table below.

      Standard Resistance

      for LH

      Tester Connection

      Condition

      Specified Condition

      A78-3 (B) - G79-24 (LLEW)

      Always

      Below 1 Ω

      A78-2 (E) - Body ground

      Always

      Below 1 Ω

      A78-3 (B) - Body ground

      Always

      10 kΩ or higher

      for RH

      Tester Connection

      Condition

      Specified Condition

      A79-3 (B) - G79-21 (RLEW)

      Always

      Below 1 Ω

      A79-2 (E) - Body ground

      Always

      Below 1 Ω

      A79-3 (B) - Body ground

      Always

      10 kΩ or higher

    Result

    Proceed to

    OK

    NG

    NG

    REPAIR OR REPLACE HARNESS OR CONNECTOR

    OK
  9. CHECK HEADLIGHT UNIT

    1. Temporarily replace the headlight unit with a new or normally functioning one.

      Click here

    2. Check for DTCs.

      Click here

      Body Electrical > Main Body > Trouble Codes

      OK

      DTC B2430 or B2431 output does not occur.

    Result

    Result

    Proceed to

    OK

    A

    NG (for LHD)

    B

    NG (for RHD)

    C

    A

    END (HEADLIGHT UNIT WAS DEFECTIVE)

    B

    MAIN BODY ECU (MULTIPLEX NETWORK BODY ECU)

    C

    MAIN BODY ECU (MULTIPLEX NETWORK BODY ECU)