SFI SYSTEM ECM Power Source Circuit

DTC Code DTC Name
ECM Power Source Circuit

DESCRIPTION

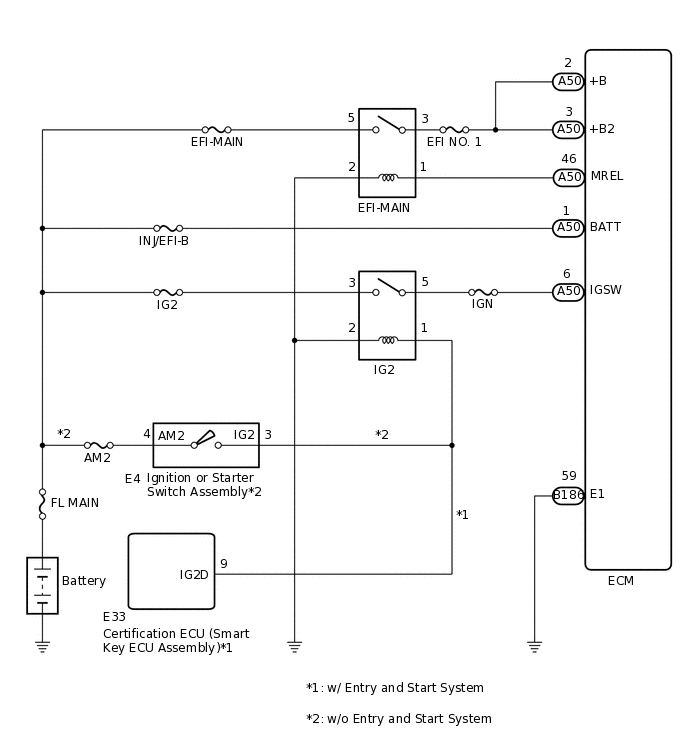
When the ignition switch is turned to ON, the battery voltage is applied to IGSW terminal of the ECM. The output signal from the MREL terminal of the ECM causes a current to flow to the coil, closing the contacts of the EFI-MAIN relay and supplying power to terminals +B and +B2 of the ECM.

WIRING DIAGRAM

A298563E22

CAUTION / NOTICE / HINT

Note:

Inspect the fuses for circuits related to this system before performing the following procedure.

PROCEDURE

  1. CHECK HARNESS AND CONNECTOR (ECM - BODY GROUND)

    1. Disconnect the ECM connector.

    2. Measure the resistance according to the value(s) in the table below.

      Standard Resistance

      Tester Connection

      Condition

      Specified Condition

      B186-59 (E1) - Body ground

      Always

      Below 1 Ω

    Result

    Proceed to

    OK

    NG

    NG

    REPAIR OR REPLACE HARNESS OR CONNECTOR

    OK
  2. CHECK TERMINAL VOLTAGE (IGSW TERMINAL VOLTAGE)

    1. A325490C34

      *a

      Front view of wire harness connector

      (to ECM)

      Disconnect the ECM connector.

    2. Turn the ignition switch to ON.

    3. Measure the voltage according to the value(s) in the table below.

      Standard Voltage

      Tester Connection

      Condition

      Specified Condition

      A50-6 (IGSW) - Body ground

      Ignition switch ON

      11 to 14 V

    Result

    Proceed to

    OK

    NG

    NG

    INSPECT IG2 RELAYClick here

    OK
  3. INSPECT EFI-MAIN RELAY

    1. Inspect the EFI-MAIN relay.

      Click here

    Result

    Proceed to

    OK

    NG

    NG

    REPLACE EFI-MAIN RELAY

    OK
  4. CHECK HARNESS AND CONNECTOR (ECM - EFI-MAIN RELAY)

    1. Disconnect the ECM connector.

    2. Remove the EFI-MAIN relay from the engine room relay block and junction block assembly.

    3. Measure the resistance according to the value(s) in the table below.

      Standard Resistance

      Tester Connection

      Condition

      Specified Condition

      A50-46 (MREL) - 1 (EFI-MAIN relay)

      Always

      Below 1 Ω

      A50-2 (+B) - 3 (EFI-MAIN relay)

      Always

      Below 1 Ω

      A50-3 (+B2) - 3 (EFI-MAIN relay)

      Always

      Below 1 Ω

    Result

    Proceed to

    OK

    NG

    NG

    REPAIR OR REPLACE HARNESS OR CONNECTOR

    OK
  5. CHECK TERMINAL VOLTAGE (POWER SOURCE OF EFI-MAIN RELAY)

    1. A382963C01

      *1

      Engine Room Relay Block and Junction Block Assembly

      *2

      EFI-MAIN Relay

      Remove the EFI-MAIN relay from the engine room relay block and junction block assembly.

    2. Measure the voltage according to the value(s) in the table below.

      Standard Voltage

      Tester Connection

      Condition

      Specified Condition

      5 (EFI-MAIN relay) - Body ground

      Always

      11 to 14 V

    Result

    Proceed to

    OK

    NG

    NG

    REPAIR OR REPLACE HARNESS OR CONNECTOR (EFI-MAIN RELAY - BATTERY)

    OK
  6. CHECK HARNESS AND CONNECTOR (EFI-MAIN RELAY - BODY GROUND)

    1. Remove the EFI-MAIN relay from the engine room relay block and junction block assembly.

    2. Measure the resistance according to the value(s) in the table below.

      Standard Resistance

      Tester Connection

      Condition

      Specified Condition

      2 (EFI-MAIN relay) - Body ground

      Always

      Below 1 Ω

    Result

    Proceed to

    OK

    NG

    OK

    PROCEED TO NEXT SUSPECTED AREA SHOWN IN PROBLEM SYMPTOMS TABLE

    NG

    REPAIR OR REPLACE HARNESS OR CONNECTOR

  7. INSPECT IG2 RELAY

    1. Inspect the IG2 relay.

      Click here

    Result

    Proceed to

    OK

    NG

    NG

    REPLACE IG2 RELAY

    OK
  8. CHECK HARNESS AND CONNECTOR (ECM - IG2 RELAY)

    1. Disconnect the ECM connector.

    2. Remove the IG2 relay from the engine room relay block and junction block assembly.

    3. Measure the resistance according to the value(s) in the table below.

      Standard Resistance

      Tester Connection

      Condition

      Specified Condition

      A50-6 (IGSW) - 5 (IG2 relay)

      Always

      Below 1 Ω

    Result

    Proceed to

    OK

    NG

    NG

    REPAIR OR REPLACE HARNESS OR CONNECTOR

    OK
  9. CHECK TERMINAL VOLTAGE (POWER SOURCE OF IG2 RELAY)

    1. A382955C01

      *1

      Engine Room Relay Block and Junction Block Assembly

      *2

      IG2 Relay

      Remove the IG2 relay from the engine room relay block and junction block assembly.

    2. Measure the voltage according to the value(s) in the table below.

      Standard Voltage

      Tester Connection

      Condition

      Specified Condition

      3 (IG2 relay) - Body ground

      Always

      11 to 14 V

    Result

    Proceed to

    OK

    NG

    NG

    REPAIR OR REPLACE HARNESS OR CONNECTOR (IG2 RELAY - BATTERY)

    OK
  10. CHECK HARNESS AND CONNECTOR (IG2 RELAY - BODY GROUND)

    1. Remove the IG2 relay from the engine room relay block and junction block assembly.

    2. Measure the resistance according to the value(s) in the table below.

      Standard Resistance

      Tester Connection

      Condition

      Specified Condition

      2 (IG2 relay) - Body ground

      Always

      Below 1 Ω

    Result

    Result

    Proceed to

    OK (w/ entry and start system)

    A

    OK (w/o entry and start system)

    B

    NG

    C

    B

    INSPECT IGNITION OR STARTER SWITCH ASSEMBLYClick here

    C

    REPAIR OR REPLACE HARNESS OR CONNECTOR

    A
  11. CHECK HARNESS AND CONNECTOR (CERTIFICATION ECU (SMART KEY ECU ASSEMBLY) - IG2 RELAY)

    1. Disconnect the certification ECU (smart key ECU assembly) connector.

    2. Remove the IG2 relay from the engine room relay block and junction block assembly.

    3. Measure the resistance according to the value(s) in the table below.

      Standard Resistance

      Tester Connection

      Condition

      Specified Condition

      E33-9 (IG2D) - 1 (IG2 relay)

      Always

      Below 1 Ω

    Result

    Proceed to

    OK

    NG

    OK

    GO TO ENTRY AND START SYSTEM

    NG

    REPAIR OR REPLACE HARNESS OR CONNECTOR

  12. INSPECT IGNITION OR STARTER SWITCH ASSEMBLY

    1. Inspect the ignition or starter switch assembly.

      Click here

    Result

    Proceed to

    OK

    NG

    NG

    REPLACE IGNITION OR STARTER SWITCH ASSEMBLY

    OK
  13. CHECK HARNESS AND CONNECTOR (IGNITION OR STARTER SWITCH ASSEMBLY - IG2 RELAY)

    1. Disconnect the ignition or starter switch assembly connector.

    2. Remove the IG2 relay from the engine room relay block and junction block assembly.

    3. Measure the resistance according to the value(s) in the table below.

      Standard Resistance

      Tester Connection

      Condition

      Specified Condition

      E4-3 (IG2) - 1 (IG2 relay)

      Always

      Below 1 Ω

      E4-3 (IG2) or 1 (IG2 relay) - Body ground

      Always

      10 kΩ or higher

    Result

    Proceed to

    OK

    NG

    OK

    REPAIR OR REPLACE HARNESS OR CONNECTOR (IGNITION OR STARTER SWITCH ASSEMBLY - BATTERY)

    NG

    REPAIR OR REPLACE HARNESS OR CONNECTOR