SFI SYSTEM(w/ Canister Pump Module), Diagnostic DTC:P0136,P0137,P0138,P0139 and P013A

DTC Code DTC Name
P0136 Oxygen Sensor Circuit (Bank 1 Sensor 2)
P0137 Oxygen Sensor Circuit Low Voltage (Bank 1 Sensor 2)
P0138 Oxygen Sensor Circuit High Voltage (Bank 1 Sensor 2)
P0139 Oxygen Sensor Circuit Slow Response (Bank 1 Sensor 2)
P013A Oxygen Sensor Slow Response - Rich to Lean Bank 1 Sensor 2

DESCRIPTION

In order to obtain a high purification rate of the carbon monoxide (CO), hydrocarbon (HC) and nitrogen oxide (NOx) components in the exhaust gas, a TWC (Three-Way Catalytic Converter) is used. For the most efficient use of the TWC, the air fuel ratio must be precisely controlled so that it is always close to the stoichiometric air fuel level. For the purpose of helping the ECM to deliver accurate air fuel ratio control, a heated oxygen sensor is used.

The heated oxygen sensor is located behind the TWC, and detects the oxygen concentration in the exhaust gas. Since the sensor is integrated with the heater that heats the sensing portion, it is possible to detect the oxygen concentration even when the intake air volume is low (the exhaust gas temperature is low).

When the air fuel ratio becomes lean, the oxygen concentration in the exhaust gas is high. The heated oxygen sensor informs the ECM that the post-TWC air fuel ratio is lean (low voltage, i.e. less than 0.45 V).

Conversely, when the air fuel ratio is richer than the stoichiometric air fuel level, the oxygen concentration in the exhaust gas is low. The heated oxygen sensor informs the ECM that the post-TWC air fuel ratio is rich (high voltage, i.e. higher than 0.45 V). The heated oxygen sensor has the property of changing its output voltage drastically when the air fuel ratio is close to the stoichiometric level.

The ECM uses the supplementary information from the heated oxygen sensor to determine whether the air fuel ratio after the TWC is rich or lean, and adjusts the fuel injection duration accordingly. Thus, if the heated oxygen sensor is working improperly due to internal malfunctions, the ECM is unable to compensate for deviations in the primary air fuel ratio control.

A254107E09

DTC No.

Detection Item

DTC Detection Condition

Trouble Area

MIL

Memory

P0136

Oxygen Sensor Circuit (Bank 1 Sensor 2)

Either of the following conditions is met:

  • Abnormal voltage output:

    • During active air fuel ratio control, heated oxygen sensor voltage does not increase to 0.69 V or higher for a certain period of time (2 trip detection logic)

  • Low impedance:

    • Sensor impedance less than 5 Ω for 30 seconds or more when ECM presumes sensor is warmed up and operating normally (2 trip detection logic)

  • Heated oxygen sensor (sensor 2) circuit

  • Heated oxygen sensor (sensor 2)

  • Air fuel ratio sensor (sensor 1)

  • Gas leak from exhaust system

  • EGR valve assembly

  • Fuel pressure

  • Fuel system

  • PCV valve and hose

  • Intake system

Comes on

DTC stored

P0137

Oxygen Sensor Circuit Low Voltage (Bank 1 Sensor 2)

Either of the following conditions is met:

  • Low voltage (open):

    • During active air fuel ratio control, following conditions (a) and (b) met for a certain period of time (2 trip detection logic):

    • (a) Heated oxygen sensor voltage output less than 0.21 V

    • (b) Target air fuel ratio rich

  • High impedance:

    • Sensor impedance 15 kΩ or higher for 90 seconds or more when ECM presumes sensor to be warmed up and operating normally (2 trip detection logic)

  • Heated oxygen sensor (sensor 2) circuit

  • Heated oxygen sensor (sensor 2)

  • Air fuel ratio sensor (sensor 1)

  • Gas leak from exhaust system

  • EGR valve assembly

Comes on

DTC stored

P0138

Oxygen Sensor Circuit High Voltage (Bank 1 Sensor 2)

  • Extremely high voltage (short):

    • Heated oxygen sensor voltage output exceeds 1.2 V for 10 seconds or more (2 trip detection logic)

  • Heated oxygen sensor (sensor 2) circuit

  • Heated oxygen sensor (sensor 2)

  • EGR valve assembly

  • ECM

Comes on

DTC stored

P0139

Oxygen Sensor Circuit Slow Response (Bank 1 Sensor 2)

Heated oxygen sensor (sensor 2) voltage does not drop to less than 0.2 V immediately after fuel cut starts (2 trip detection logic)

  • Heated oxygen sensor (sensor 2) circuit

  • Heated oxygen sensor (sensor 2)

  • Gas leak from exhaust system

  • EGR valve assembly

Comes on

DTC stored

P013A

Oxygen Sensor Slow Response - Rich to Lean Bank 1 Sensor 2

Heated oxygen sensor (sensor 2) voltage does not drop from 0.35 V to 0.2 V immediately after fuel cut status (1 trip detection logic)

  • Heated oxygen sensor (sensor 2) circuit

  • Heated oxygen sensor (sensor 2)

  • Gas leak from exhaust system

  • EGR valve assembly

Comes on

DTC stored

MONITOR DESCRIPTION

  1. Active Air Fuel Ratio Control

    The ECM usually performs air fuel ratio feedback control so that the air fuel ratio sensor output indicates a near stoichiometric air fuel level. This vehicle includes active air fuel ratio control in addition to regular air fuel ratio control. The ECM performs active air fuel ratio control to detect any deterioration in the Three-Way Catalytic Converter (TWC) and heated oxygen sensor malfunctions (refer to the diagram below).

    Active air fuel ratio control is performed for approximately 15 to 20 seconds while driving with a warm engine. During active air fuel ratio control, the air fuel ratio is forcibly regulated to become lean or rich by the ECM. If the ECM detects a malfunction, a DTC is stored.

  2. Abnormal Voltage Output of Heated Oxygen Sensor (DTC P0136)

    While the ECM is performing active air fuel ratio control, the air fuel ratio is forcibly regulated to become rich or lean. If the sensor is not functioning properly, the voltage output variation is small. For example, when the heated oxygen sensor voltage does not increase to 0.69 V or higher during active air fuel ratio control, the ECM determines that the sensor voltage output is abnormal and stores DTC P0136.

    A152942E79
  3. Open in Heated Oxygen Sensor Circuit (DTC P0137)

    During active air fuel ratio control, the ECM calculates the Oxygen Storage Capacity (OSC)* of the Three-Way Catalytic Converter (TWC) by forcibly regulating the air fuel ratio to become rich or lean.

    If the heated oxygen sensor has an open circuit, or the voltage output of the sensor noticeably decreases, the OSC indicates an extraordinarily high value. Even if the ECM attempts to continue regulating the air fuel ratio to become rich or lean, the heated oxygen sensor output does not change.

    While performing active air fuel ratio control, when the target air fuel ratio is rich and the heated oxygen sensor voltage output is less than 0.21 V (lean), the ECM interprets this as an abnormally low sensor output voltage and stores DTC P0137.

    Tip:

    *: The TWC has the capability to store oxygen. The OSC and the emission purification capacity of the TWC are mutually related. The ECM determines whether the catalyst has deteriorated, based on the calculated OSC value.

    Click here

    A234468E39
  4. High or Low Impedance of Heated Oxygen Sensor (DTC P0136 or P0137)

    During normal air fuel ratio feedback control, there are small variations in the exhaust gas oxygen concentration. In order to continuously monitor the slight variation of the heated oxygen sensor signal while the engine is running, the impedance* of the sensor is measured by the ECM. The ECM determines that there is a malfunction in the sensor when the measured impedance deviates from the standard range.

    A283582E02

    *: The effective resistance in an alternating current electrical circuit.

    Tip:
    • The impedance cannot be measured using an ohmmeter.

    • DTC P0136 indicates the deterioration of the heated oxygen sensor. The ECM stores a DTC by calculating the impedance of the sensor when the typical enabling conditions are satisfied (2 trip detection logic).

    • DTC P0137 indicates an open or short circuit in the heated oxygen sensor (2 driving cycles). The ECM stores a DTC when the impedance of the sensor exceeds the threshold 15 kΩ.

  5. Extremely High Output Voltage of Heated Oxygen Sensor (DTC P0138)

    The ECM continuously monitors the heated oxygen sensor output voltage while the engine is running.

    DTC P0138 is stored if the heated oxygen sensor voltage output is 1.2 V or higher for 10 seconds or more.

  6. Abnormal Voltage Output of Heated Oxygen Sensor During Fuel-cut (DTC P0139)

    The sensor output voltage drops to less than 0.2 V (extremely lean status) immediately when the vehicle decelerates and fuel cut is operating. If the voltage does not drop to less than 0.2 V for 6 seconds or more, the system determines that the sensor response has deteriorated, illuminates the MIL and stores DTC P0139.

  7. Abnormal Voltage Output of Heated Oxygen Sensor During Fuel-cut from Rich Condition (DTC P013A)

    If the sensor output voltage does not drop from 0.35 to 0.2 V immediately when the vehicle decelerates and fuel cut is operating, the ECM illuminates the MIL and stores DTC P013A.

MONITOR STRATEGY

Required Sensors/Components (Main)

Heated oxygen sensor (sensor 2)

Required Sensors/Components (Related)

Crankshaft position sensor

Engine coolant temperature sensor

Mass air flow meter sub-assembly

Throttle position sensor

Air fuel ratio sensor

Frequency of Operation

Once per driving cycle: Active air fuel ratio control detection, heated oxygen sensor abnormal voltage during fuel cut.

Continuous: Other

TYPICAL ENABLING CONDITIONS

Table 1. P0136 and P0137: Heated Oxygen Sensor Voltage Check (Voltage Malfunction and Low Voltage)

Auxiliary battery voltage

11 V or higher

Engine coolant temperature

73°C (163°F) or higher

Idling

Off

Engine speed

Less than 4000 rpm

Air fuel ratio sensor status

Activated

Fuel system status

Closed loop

Engine load

10% or higher, and less than 70%

Table 2. P0136: Heated Oxygen Sensor Circuit Continuity Check (Circuit Short)

Auxiliary battery voltage

11 V or higher

Estimated sensor temperature

Less than 700°C (1292°F)

Table 3. P0137: Heated Oxygen Sensor Circuit Continuity Check (Circuit Open)

Auxiliary battery voltage

11 V or higher

Estimated sensor temperature

450°C (842°F) or higher, and less than 750°C (1382°F)

Table 4. P0138: Heated Oxygen Sensor Circuit Continuity Check (Out of Range)

Auxiliary battery voltage

11 V or higher

Time after engine start

2 seconds or more

Table 5. P0139: Heated Oxygen Sensor Response Rate During Fuel Cut

Engine coolant temperature

73°C (163°F) or higher

Estimated catalyst temperature

400°C (752°F) or higher

Fuel cut

On

Table 6. P013A: Heated Oxygen Sensor Response Rate During Fuel Cut from Rich Condition

Auxiliary battery voltage

11 V or higher

Engine coolant temperature

73°C (163°F) or higher

Estimated catalyst temperature

400°C (752°F) or higher

Fuel cut

On

TYPICAL MALFUNCTION THRESHOLDS

Table 7. P0136: Heated Oxygen Sensor Voltage Check (Voltage Malfunction)

Both of following conditions are met

-

(a) Commanded air fuel ratio

14.4 or less

(b Heated oxygen sensor voltage

0.21 V or higher, and less than 0.69 V

Table 8. P0137: Heated Oxygen Sensor Voltage Check (Low Voltage)

Both of following conditions are met

-

(a) Commanded air fuel ratio

14.4 or less

(b) Heated oxygen sensor voltage

Less than 0.21 V

Table 9. P0136: Heated Oxygen Sensor Circuit Continuity Check (Circuit Short)

Duration of following condition

30 seconds or more

Heated oxygen sensor impedance

Less than 5 Ω

Table 10. P0137: Heated Oxygen Sensor Circuit Continuity Check (Circuit Open)

Duration of following condition

90 seconds or more

Heated oxygen sensor impedance

15 kΩ or higher

Table 11. P0138: Heated Oxygen Sensor Circuit Continuity Check (Out of Range)

Duration of following condition

10 seconds or more

Heated oxygen sensor voltage

1.2 V or higher

Table 12. P0139: Heated Oxygen Sensor Response Rate During Fuel Cut

Duration until rear oxygen sensor voltage drops to 0.2 V during fuel-cut

6 seconds or more

Table 13. P013A: Heated Oxygen Sensor Response Rate During Fuel Cut from Rich Condition

Duration that rear heated oxygen sensor voltage drops from 0.35 V to 0.2 V during fuel cut (Normalized)

1 or more

CONFIRMATION DRIVING PATTERN

Tip:
  • This confirmation driving pattern is used in the "Perform Confirmation Driving Pattern" procedure of the following diagnostic troubleshooting procedure.

  • Performing this confirmation driving pattern will activate the heated oxygen sensor monitor (the catalyst monitor is performed simultaneously). This is very useful for verifying the completion of a repair.

P0136, P0137 and P0138

A264212E30
  1. Connect the GTS to the DLC3.

  2. Turn the power switch on (IG) and turn the GTS on.

  3. Clear the DTCs (even if no DTCs are stored, perform the clear DTC procedure).

  4. Turn the power switch off and wait for at least 30 seconds.

  5. Turn the power switch on (IG) and turn the GTS on [A].

  6. Put the engine in inspection mode (maintenance mode).

    Click here

  7. Start the engine and warm it up until the engine coolant temperature reaches 73°C (163°F) or higher [B].

  8. With the engine running, drive the vehicle at 75 to 100 km/h (46 to 62 mph) for 10 minutes or more [C].

    CAUTION:

    When performing the confirmation driving pattern, obey all speed limits and traffic laws.

    Tip:

    If the engine stops, further depress the accelerator pedal to restart the engine.

  9. Enter the following menus: Powertrain / Engine and ECT / Trouble Codes [D].

  10. Read the pending DTCs.

    Tip:
    • If a pending DTC is output, the system is malfunctioning.

    • If a pending DTC is not output, perform the following procedure.

  11. Enter the following menus: Powertrain / Engine and ECT / Utility / All Readiness.

  12. Input the DTC: P0136, P0137 or P0138.

  13. Check the DTC judgment result.

    GTS Display

    Description

    NORMAL

    • DTC judgment completed

    • System normal

    ABNORMAL

    • DTC judgment completed

    • System abnormal

    INCOMPLETE

    • DTC judgment not completed

    • Perform driving pattern after confirming DTC enabling conditions

    N/A

    • Unable to perform DTC judgment

    • Number of DTCs which do not fulfill DTC preconditions has reached ECU memory limit

    Tip:
    • If the judgment result shows NORMAL, the system is normal.

    • If the judgment result shows ABNORMAL, the system has a malfunction.

    • If the judgment result shows INCOMPLETE or N/A, perform steps [C] and [D] again.

P0139 and P013A

A284467E09
  1. Connect the GTS to the DLC3.

  2. Turn the power switch on (IG).

  3. Turn the GTS on.

  4. Clear the DTCs (even if no DTCs are stored, perform the clear DTC procedure).

  5. Turn the power switch off and wait for at least 30 seconds.

  6. Turn the power switch on (IG) and turn the GTS on.

  7. Put the engine in inspection mode (maintenance mode).

    Click here

  8. Start the engine and warm it up until the engine coolant temperature is 73°C (163°F) or higher with the shift lever in P [A].

    Tip:

    In order to keep the idle stable, turn the A/C and all other electric loads off and do not perform any shift operations.

  9. With the engine running, drive the vehicle at approximately 75 km/h (46 mph) for 10 minutes or more [B].

    CAUTION:

    When performing the confirmation driving pattern, obey all speed limits and traffic laws.

    Tip:
    • Drive the vehicle while keeping the engine load as constant as possible.

    • If the engine stops, further depress the accelerator pedal to restart the engine.

  10. With shift state S selected and the engine running, drive the vehicle at 75 km/h (46 mph), and then decelerate the vehicle by releasing the accelerator pedal for 5 seconds or more to perform the fuel-cut [C].

    CAUTION:

    When performing the confirmation driving pattern, obey all speed limits and traffic laws.

    Tip:

    If the engine stops, further depress the accelerator pedal to restart the engine.

  11. Repeat step [C] 2 times or more in one driving cycle.

  12. Enter the following menus: Powertrain / Engine and ECT / Trouble Codes / Pending.

  13. Read the pending DTCs [D].

    Tip:
    • If a pending DTC is output, the system is malfunctioning.

    • If a pending DTC is not output, perform the following procedure.

  14. Enter the following menus: Powertrain / Engine and ECT / Utility / All Readiness.

  15. Input the DTC: P0139 or P013A.

  16. Check the DTC judgment result.

    GTS Display

    Description

    NORMAL

    • DTC judgment completed

    • System normal

    ABNORMAL

    • DTC judgment completed

    • System abnormal

    INCOMPLETE

    • DTC judgment not completed

    • Perform driving pattern after confirming DTC enabling conditions

    N/A

    • Unable to perform DTC judgment

    • Number of DTCs which do not fulfill DTC preconditions has reached ECU memory limit

    Tip:
    • If the judgment result shows NORMAL, the system is normal.

    • If the judgment result shows ABNORMAL, the system has a malfunction.

    • If the judgment result shows INCOMPLETE or N/A, drive the vehicle with the shift lever in S, and then perform step [C] again.

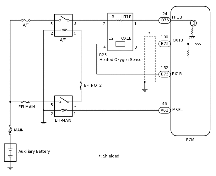
WIRING DIAGRAM

A371205E03

CAUTION / NOTICE / HINT

Tip:

Malfunctioning areas can be identified by performing the Control the Injection Volume for A/F Sensor function provided in the Active Test. The Control the Injection Volume for A/F Sensor function can help to determine whether the air fuel ratio sensor, heated oxygen sensor and other potential trouble areas are malfunctioning.

The following instructions describe how to conduct the Control the Injection Volume for A/F Sensor operation using the GTS.

  1. Connect the GTS to the DLC3.

  2. Turn the power switch on (IG).

  3. Turn the GTS on.

  4. Put the engine in inspection mode (maintenance mode).

    Click here

  5. Start the engine and warm it up until the engine coolant temperature reaches 75°C (167°F) or higher.

  6. Idle the engine for 5 minutes or more with the shift lever in P.

  7. Enter the following menus: Powertrain / Engine and ECT / Active Test / Control the Injection Volume for A/F Sensor / Ptrl AF Control / AFS Voltage B1S1 and O2S B1S2.

  8. Perform the Active Test operation with the engine idling (press the 12.5% or -12.5% button to change the fuel injection volume).

  9. Monitor the output voltages of the air fuel ratio and heated oxygen sensors (AFS Voltage B1S1 and O2S B1S2) displayed on the GTS.

Tip:
  • The Control the Injection Volume for A/F Sensor operation lowers the fuel injection volume by 12.5% or increases the injection volume by 12.5%.

  • Each sensor reacts in accordance with increases and decreases in the fuel injection volume.

GTS Display

(Sensor)

Injection Volume

Status

Voltage

AFS Voltage B1S1

(Air fuel ratio)

12.5%

Rich

Below 3.1 V

-12.5%

Lean

Higher than 3.4 V

O2S B1S2

(Heated oxygen)

12.5%

Rich

Higher than 0.55 V

-12.5%

Lean

Below 0.4 V

Note:

The air fuel ratio sensor has an output delay of a few seconds and the heated oxygen sensor has a maximum output delay of approximately 20 seconds.

A283583E20
  • Following the Control the Injection Volume for A/F Sensor procedure enables technicians to check and graph the voltage outputs of both the air fuel ratio and heated oxygen sensors.

  • To display the graph, enter the following menus: Powertrain / Engine and ECT / Active Test / Control the Injection Volume for A/F Sensor / Ptrl AF Control / AFS Voltage B1S1 and O2S B1S2; and then press the graph button on the Data List view.

Note:

Inspect the fuses for circuits related to this system before performing the following procedure.

Tip:
  • Sensor 1 refers to the sensor closest to the engine assembly.

  • Sensor 2 refers to the sensor farthest away from the engine assembly.

  • Read freeze frame data using the GTS. The ECM records vehicle and driving condition information as freeze frame data the moment a DTC is stored. When troubleshooting, freeze frame data can help determine if the vehicle was moving or stationary, if the engine was warmed up or not, if the air fuel ratio was lean or rich, and other data from the time the malfunction occurred.

PROCEDURE

  1. READ OUTPUT DTC (DTC P0136, P0137, P0138, P0139 OR P013A)

    1. Connect the GTS to the DLC3.

    2. Turn the power switch on (IG).

    3. Turn the GTS on.

    4. Enter the following menus: Powertrain / Engine and ECT / Trouble Codes.

    5. Read the DTCs.

      Powertrain > Engine and ECT > Trouble Codes

      Result

      Result

      Proceed to

      DTC P0138 is output

      A

      DTC P0137 is output

      B

      DTC P0136 is output

      C

      DTC P0139 or P013A is output

      D

      DTC P0136, P0137, P0138, P0139 or P013A and other DTCs are output

      E

      Tip:

      If any DTCs other than P0136, P0137, P0138, P0139 or P013A are output, troubleshoot those DTCs first.

    B

    CHECK FOR EXHAUST GAS LEAKClick here

    C

    PERFORM ACTIVE TEST USING GTS (CONTROL THE INJECTION VOLUME FOR A/F SENSOR)Click here

    D

    CHECK FOR EXHAUST GAS LEAKClick here

    E

    GO TO DTC CHART

    A
  2. INSPECT HEATED OXYGEN SENSOR (CHECK FOR SHORT)

    A292987C04

    *a

    Component without harness connected

    (Heated Oxygen Sensor)

    1. Disconnect the heated oxygen sensor connector.

    2. Measure the resistance according to the value(s) in the table below.

      Standard Resistance

      Tester Connection

      Condition

      Specified Condition

      2 (+B) - 4 (E2)

      Always

      10 kΩ or higher

      2 (+B) - 3 (OX1B)

      Always

      10 kΩ or higher

      Tip:

      Perform "Inspection After Repair" after replacing the heated oxygen sensor.

      Click here

    Result

    Proceed to

    OK

    NG

    NG

    REPLACE HEATED OXYGEN SENSOR

    OK
  3. CHECK HARNESS AND CONNECTOR (CHECK FOR SHORT)

    1. Turn the power switch off and wait for 5 minutes or more.

    2. Disconnect the ECM connector.

    3. Measure the resistance according to the value(s) in the table below.

      Standard Resistance

      Tester Connection

      Condition

      Specified Condition

      B75-24 (HT1B) - B75-100 (OX1B)

      Always

      10 kΩ or higher

    Result

    Proceed to

    OK

    NG

    OK

    REPLACE ECM

    NG

    REPAIR OR REPLACE HARNESS OR CONNECTOR

  4. PERFORM ACTIVE TEST USING GTS (CONTROL THE INJECTION VOLUME FOR A/F SENSOR)

    1. Connect the GTS to the DLC3.

    2. Turn the power switch on (IG).

    3. Turn the GTS on.

    4. Put the engine in inspection mode (maintenance mode).

      Powertrain > Hybrid Control > Utility

      Tester Display

      Inspection Mode

    5. Start the engine and warm it up until the engine coolant temperature reaches 75°C (167°F) or higher.

    6. Idle the engine for 5 minutes or more with the shift lever in P.

    7. Enter the following menus: Powertrain / Engine and ECT / Active Test / Control the Injection Volume for A/F Sensor / Ptrl AF Control / O2S B1S2.

      Powertrain > Engine and ECT > Active Test

      Active Test Display

      Control the Injection Volume for A/F Sensor

      Data List Display

      O2S B1S2

    8. Change the fuel injection volume using the GTS, and monitor the voltage output of the heated oxygen sensor displayed on the GTS.

      Tip:
      • The Control the Injection Volume for A/F Sensor operation lowers the fuel injection volume by 12.5% or increases the injection volume by 12.5%.

      • The heated oxygen sensor has a maximum output delay of approximately 20 seconds.

      Standard Voltage

      Fluctuates between 0.4 V or less, and 0.55 V or higher.

    Result

    Proceed to

    OK

    NG

    NG

    CHECK FOR EXHAUST GAS LEAKClick here

    OK
  5. PERFORM ACTIVE TEST USING GTS (CONTROL THE INJECTION VOLUME FOR A/F SENSOR)

    1. Connect the GTS to the DLC3.

    2. Turn the power switch on (IG).

    3. Turn the GTS on.

    4. Put the engine in inspection mode (maintenance mode).

      Powertrain > Hybrid Control > Utility

      Tester Display

      Inspection Mode

    5. Start the engine and warm it up until the engine coolant temperature reaches 75°C (167°F) or higher.

    6. Idle the engine for 5 minutes or more with the shift lever in P.

    7. Enter the following menus: Powertrain / Engine and ECT / Active Test / Control the Injection Volume for A/F Sensor / GTS AF Control / AFS Voltage B1S1 and O2S B1S2.

      Powertrain > Engine and ECT > Active Test

      Active Test Display

      Control the Injection Volume for A/F Sensor

      Data List Display

      AFS Voltage B1S1

      O2S B1S2

    8. Change the fuel injection volume using the GTS, and monitor the voltage output of the air fuel ratio and heated oxygen sensors displayed on the GTS.

      Tip:
      • The Control the Injection Volume for A/F Sensor operation lowers the fuel injection volume by 12.5% or increases the injection volume by 12.5%.

      • The air fuel ratio sensor is displayed as AFS Voltage B1S1, and the heated oxygen sensor is displayed as O2S B1S2 on the GTS.

      • The air fuel ratio sensor has an output delay of a few seconds and the heated oxygen sensor has a maximum output delay of approximately 20 seconds.

      • If the sensor output voltage does not change (almost no reaction) while performing the Active Test, the sensor may be malfunctioning.

      Result

      GTS Display (Sensor)

      Voltage Variation

      Proceed to

      AFS Voltage B1S1

      (Air fuel ratio)

      Alternates between higher and less than 3.3 V

      OK

      Remains at higher than 3.3 V

      NG

      Remains at less than 3.3 V

      Tip:

      A normal heated oxygen sensor voltage (O2S B1S2) reacts in accordance with increases and decreases in fuel injection volumes. When the air fuel ratio sensor voltage (AFS Voltage B1S1) remains at either less or higher than 3.3 V despite the heated oxygen sensor indicating a normal reaction, the air fuel ratio sensor is malfunctioning.

      A121606E56
    NG

    REPLACE AIR FUEL RATIO SENSORClick here

    OK
  6. PERFORM ACTIVE TEST USING GTS (CONTROL THE EGR STEP POSITION)

    1. Connect the GTS to the DLC3.

    2. Turn the power switch on (IG).

    3. Turn the GTS on.

    4. Put the engine in inspection mode (maintenance mode).

      Powertrain > Hybrid Control > Utility

      Tester Display

      Inspection Mode

    5. Start the engine and warm it up until the engine coolant temperature reaches 75°C (167°F) or higher.

      Tip:

      The A/C switch and all accessory switches should be off.

    6. Enter the following menus: Powertrain / Engine and ECT / Active Test / Control the EGR Step Position / Primary / MAP and Throttle Idle Position.

      Powertrain > Engine and ECT > Active Test

      Active Test Display

      Control the EGR Step Position

      Data List Display

      MAP

      Throttle Idle Position

    7. Confirm that the Throttle Idle Position is ON and check the MAP values in the Data List while performing the Active Test.

      Tip:
      • Do not leave the EGR valve open for 10 seconds or more during the Active Test.

      • Be sure to return the EGR valve to step 0 when the Active Test is completed.

      • Do not open the EGR valve 30 steps or more during the Active Test.

      OK

      MAP change in response to EGR step position when Throttle Idle Position is ON in Data List.

      Standard

      -

      EGR Step Position (Active Test)

      0 Steps

      0 to 30 Steps

      MAP

      (Data List)

      (EGR valve is fully closed)

      MAP value is at least +10 kPa (75 mmHg) higher than when EGR valve is fully closed

      Tip:
      • While performing the Active Test, if the increase in the value of MAP is small, the EGR valve assembly may be a malfunctioning.

      • Even if the EGR valve assembly is malfunctioning, rough idling or an increase in the value of MAP may occur while performing the Active Test. However, the amount that the value of MAP increases will be smaller than normal.

    Result

    Proceed to

    OK

    NG

    OK

    CHECK ENGINE TO DETERMINE CAUSE OF EXTREMELY RICH OR LEAN ACTUAL AIR FUEL RATIO (FUEL INJECTOR ASSEMBLY, FUEL SYSTEM, INTAKE SYSTEM, ETC.)

    NG
  7. INSPECT EGR VALVE ASSEMBLY

    1. Remove the EGR valve assembly.

      Click here

    2. Check if the EGR valve is stuck open.

      OK

      EGR valve is tightly closed.

      Tip:

      Perform "Inspection After Repair" after replacing the EGR valve assembly.

      Click here

    Result

    Proceed to

    OK

    NG

    OK

    CHECK ENGINE TO DETERMINE CAUSE OF EXTREMELY RICH OR LEAN ACTUAL AIR FUEL RATIO (FUEL INJECTOR ASSEMBLY, FUEL SYSTEM, INTAKE SYSTEM, ETC.)

    NG

    REPLACE EGR VALVE ASSEMBLY

  8. REPLACE AIR FUEL RATIO SENSOR

    1. Replace the air fuel ratio sensor.

      Click here

      Tip:

      Perform "Inspection After Repair" after replacing the air fuel ratio sensor.

      Click here

    Result

    Proceed to

    NEXT

    NEXT
  9. PERFORM CONFIRMATION DRIVING PATTERN

    1. Perform the Confirmation Driving Pattern (P0136, P0137 and P0138).

    Result

    Proceed to

    NEXT

    NEXT
  10. CHECK WHETHER DTC OUTPUT RECURS (DTC P0136)

    1. Connect the GTS to the DLC3.

    2. Turn the power switch on (IG).

    3. Turn the GTS on.

    4. Enter the following menus: Powertrain / Engine and ECT / Utility / All Readiness.

      Powertrain > Engine and ECT > Utility

      Tester Display

      All Readiness

    5. Input the DTC: P0136.

    6. Check that the DTC monitor is NORMAL. If the DTC monitor is INCOMPLETE, perform the drive pattern again but increase the vehicle speed.

      Result

      Result

      Proceed to

      NORMAL

      (DTCs are not output)

      A

      ABNORMAL

      (DTC P0136 is output)

      B

    A

    END

    B
  11. PERFORM ACTIVE TEST USING GTS (CONTROL THE EGR STEP POSITION)

    1. Connect the GTS to the DLC3.

    2. Turn the power switch on (IG).

    3. Turn the GTS on.

    4. Put the engine in inspection mode (maintenance mode).

      Powertrain > Hybrid Control > Utility

      Tester Display

      Inspection Mode

    5. Start the engine and warm it up until the engine coolant temperature reaches 75°C (167°F) or higher.

      Tip:

      The A/C switch and all accessory switches should be off.

    6. Enter the following menus: Powertrain / Engine and ECT / Active Test / Control the EGR Step Position / Primary / MAP and Throttle Idle Position.

      Powertrain > Engine and ECT > Active Test

      Active Test Display

      Control the EGR Step Position

      Data List Display

      MAP

      Throttle Idle Position

    7. Confirm that the Throttle Idle Position is ON and check the MAP values in the Data List while performing the Active Test.

      Tip:
      • Do not leave the EGR valve open for 10 seconds or more during the Active Test.

      • Be sure to return the EGR valve to step 0 when the Active Test is completed.

      • Do not open the EGR valve 30 steps or more during the Active Test.

      OK

      MAP change in response to EGR step position when Throttle Idle Position is ON in Data List.

      Standard

      -

      EGR Step Position (Active Test)

      0 Steps

      0 to 30 Steps

      MAP

      (Data List)

      (EGR valve is fully closed)

      MAP value is at least +10 kPa (75 mmHg) higher than when EGR valve is fully closed

      Tip:
      • While performing the Active Test, if the increase in the value of MAP is small, the EGR valve assembly may be a malfunctioning.

      • Even if the EGR valve assembly is malfunctioning, rough idling or an increase in the value of MAP may occur while performing the Active Test. However, the amount that the value of MAP increases will be smaller than normal.

      • Perform "Inspection After Repair" after replacing the heated oxygen sensor.

        Click here

    Result

    Proceed to

    OK

    NG

    OK

    REPLACE HEATED OXYGEN SENSOR

    NG
  12. INSPECT EGR VALVE ASSEMBLY

    1. Remove the EGR valve assembly.

      Click here

    2. Check if the EGR valve is stuck open.

      OK

      EGR valve is tightly closed.

      Tip:

      Perform "Inspection After Repair" after replacing the EGR valve assembly or heated oxygen sensor.

      Click here

    Result

    Proceed to

    OK

    NG

    OK

    REPLACE HEATED OXYGEN SENSOR

    NG

    REPLACE EGR VALVE ASSEMBLY

  13. CHECK FOR EXHAUST GAS LEAK

    1. Check for exhaust gas leaks.

      OK

      No gas leaks.

      Tip:

      Perform "Inspection After Repair" after repairing or replacing the exhaust system.

      Click here

    Result

    Proceed to

    OK

    NG

    NG

    REPAIR OR REPLACE EXHAUST GAS LEAK POINT

    OK
  14. INSPECT HEATED OXYGEN SENSOR (HEATER RESISTANCE)

    Click here

    Result

    Proceed to

    OK

    NG

    NG

    REPLACE HEATED OXYGEN SENSOR

    OK
  15. CHECK HARNESS AND CONNECTOR (HEATED OXYGEN SENSOR - ECM)

    1. Disconnect the heated oxygen sensor connector.

    2. Disconnect the ECM connector.

    3. Measure the resistance according to the value(s) in the table below.

      Standard Resistance

      Tester Connection

      Condition

      Specified Condition

      B25-1 (HT1B) - B75-24 (HT1B)

      Always

      Below 1 Ω

      B25-3 (OX1B) - B75-100 (OX1B)

      Always

      Below 1 Ω

      B25-4 (E2) - B75-132 (EX1B)

      Always

      Below 1 Ω

      B25-1 (HT1B) or B75-24 (HT1B) - Body ground and other terminals

      Always

      10 kΩ or higher

      B25-3 (OX1B) or B75-100 (OX1B) - Body ground and other terminals

      Always

      10 kΩ or higher

    Result

    Proceed to

    OK

    NG

    NG

    REPAIR OR REPLACE HARNESS OR CONNECTOR

    OK
  16. REPLACE HEATED OXYGEN SENSOR

    1. Replace the heated oxygen sensor.

      Click here

      Tip:

      Perform "Inspection After Repair" after replacing the heated oxygen sensor.

      Click here

    Result

    Proceed to

    NEXT

    NEXT
  17. PERFORM CONFIRMATION DRIVING PATTERN

    1. Perform the Confirmation Driving Pattern (P0136, P0137 and P0138).

    Result

    Proceed to

    NEXT

    NEXT
  18. CHECK WHETHER DTC OUTPUT RECURS (DTC P0136 OR P0137)

    1. Connect the GTS to the DLC3.

    2. Turn the power switch on (IG).

    3. Turn the GTS on.

    4. Enter the following menus: Powertrain / Engine and ECT / Utility / All Readiness.

      Powertrain > Engine and ECT > Utility

      Tester Display

      All Readiness

    5. Input the DTC: P0136 or P0137.

    6. Check that the DTC monitor is NORMAL. If the DTC monitor is INCOMPLETE, perform the drive pattern again but increase the vehicle speed.

      Result

      Result

      Proceed to

      ABNORMAL

      (DTC P0136 or P0137 is output)

      A

      NORMAL

      (DTCs are not output)

      B

    B

    END

    A
  19. PERFORM ACTIVE TEST USING GTS (CONTROL THE EGR STEP POSITION)

    1. Connect the GTS to the DLC3.

    2. Turn the power switch on (IG).

    3. Turn the GTS on.

    4. Put the engine in inspection mode (maintenance mode).

      Powertrain > Hybrid Control > Utility

      Tester Display

      Inspection Mode

    5. Start the engine and warm it up until the engine coolant temperature reaches 75°C (167°F) or higher.

      Tip:

      The A/C switch and all accessory switches should be off.

    6. Enter the following menus: Powertrain / Engine and ECT / Active Test / Control the EGR Step Position / Primary / MAP and Throttle Idle Position.

      Powertrain > Engine and ECT > Active Test

      Active Test Display

      Control the EGR Step Position

      Data List Display

      MAP

      Throttle Idle Position

    7. Confirm that the Throttle Idle Position is ON and check the MAP values in the Data List while performing the Active Test.

      Tip:
      • Do not leave the EGR valve open for 10 seconds or more during the Active Test.

      • Be sure to return the EGR valve to step 0 when the Active Test is completed.

      • Do not open the EGR valve 30 steps or more during the Active Test.

      OK

      MAP change in response to EGR step position when Throttle Idle Position is ON in Data List.

      Standard

      -

      EGR Step Position (Active Test)

      0 Steps

      0 to 30 Steps

      MAP

      (Data List)

      (EGR valve is fully closed)

      MAP value is at least +10 kPa (75 mmHg) higher than when EGR valve is fully closed

      Tip:
      • While performing the Active Test, if the increase in the value of MAP is small, the EGR valve assembly may be a malfunctioning.

      • Even if the EGR valve assembly is malfunctioning, rough idling or an increase in the value of MAP may occur while performing the Active Test. However, the amount that the value of MAP increases will be smaller than normal.

      • Perform "Inspection After Repair" after replacing the air fuel ratio sensor.

        Click here

    Result

    Proceed to

    OK

    NG

    OK

    REPLACE AIR FUEL RATIO SENSOR

    NG
  20. INSPECT EGR VALVE ASSEMBLY

    1. Remove the EGR valve assembly.

      Click here

    2. Check if the EGR valve is stuck open.

      OK

      EGR valve is tightly closed.

      Tip:

      Perform "Inspection After Repair" after replacing the EGR valve assembly or air fuel ratio sensor.

      Click here

    Result

    Proceed to

    OK

    NG

    OK

    REPLACE AIR FUEL RATIO SENSOR

    NG

    REPLACE EGR VALVE ASSEMBLY

  21. CHECK FOR EXHAUST GAS LEAK

    1. Check for exhaust gas leaks.

      OK

      No gas leaks.

      Tip:

      Perform "Inspection After Repair" after repairing or replacing the exhaust system.

      Click here

    Result

    Proceed to

    OK

    NG

    NG

    REPAIR OR REPLACE EXHAUST GAS LEAK POINT

    OK
  22. INSPECT HEATED OXYGEN SENSOR (CHECK FOR SHORT)

    1. Turn the power switch off and wait for 5 minutes or more.

    2. Disconnect the ECM connector.

    3. Measure the resistance according to the value(s) in the table below.

      Standard Resistance

      Tester Connection

      Condition

      Specified Condition

      B75-24 (HT1B) - B75-100 (OX1B)

      Always

      10 kΩ or higher

    Result

    Proceed to

    OK

    NG

    NG

    REPAIR OR REPLACE HARNESS OR CONNECTOR

    OK
  23. PERFORM CONFIRMATION DRIVING PATTERN

    1. Perform the Confirmation Driving Pattern (P0139 and P013A).

    Result

    Proceed to

    NEXT

    NEXT
  24. READ OUTPUT DTC (DTC P0139 OR P013A IS OUTPUT AGAIN)

    1. Connect the GTS to the DLC3.

    2. Turn the power switch on (IG).

    3. Turn the GTS on.

    4. Enter the following menus: Powertrain / Engine and ECT / Utility / All Readiness.

      Powertrain > Engine and ECT > Utility

      Tester Display

      All Readiness

    5. Input the DTC: P0139 or P013A.

    6. Check that the DTC monitor is NORMAL. If the DTC monitor is INCOMPLETE, perform the drive pattern again but increase the vehicle speed.

      Result

      Result

      Proceed to

      ABNORMAL

      (DTC P0139 or P013A is output)

      A

      NORMAL

      (DTCs are not output)

      B

    B

    CHECK FOR INTERMITTENT PROBLEMS

    A
  25. PERFORM ACTIVE TEST USING GTS (CONTROL THE EGR STEP POSITION)

    1. Connect the GTS to the DLC3.

    2. Turn the power switch on (IG).

    3. Turn the GTS on.

    4. Put the engine in inspection mode (maintenance mode).

      Click here

      Powertrain > Hybrid Control > Utility

      Tester Display

      Inspection Mode

    5. Start the engine and warm it up until the engine coolant temperature reaches 75°C (167°F) or higher.

      Tip:

      The A/C switch and all accessory switches should be off.

    6. Enter the following menus: Powertrain / Engine and ECT / Active Test / Control the EGR Step Position / Primary / MAP and Throttle Idle Position.

      Powertrain > Engine and ECT > Active Test

      Active Test Display

      Control the EGR Step Position

      Data List Display

      MAP

      Throttle Idle Position

    7. Confirm that the Throttle Idle Position is ON and check the MAP values in the Data List while performing the Active Test.

      Tip:
      • Do not leave the EGR valve open for 10 seconds or more during the Active Test.

      • Be sure to return the EGR valve to step 0 when the Active Test is completed.

      • Do not open the EGR valve 30 steps or more during the Active Test.

      OK

      MAP change in response to EGR step position when Throttle Idle Position is ON in Data List.

      Standard

      -

      EGR Step Position (Active Test)

      0 Steps

      0 to 30 Steps

      MAP

      (Data List)

      (EGR valve is fully closed)

      MAP value is at least +10 kPa (75 mmHg) higher than when EGR valve is fully closed

      Tip:
      • While performing the Active Test, if the increase in the value of MAP is small, the EGR valve assembly may be a malfunctioning.

      • Even if the EGR valve assembly is malfunctioning, rough idling or an increase in the value of MAP may occur while performing the Active Test. However, the amount that the value of MAP increases will be smaller than normal.

      • Perform "Inspection After Repair" after replacing the heated oxygen sensor.

        Click here

    Result

    Proceed to

    OK

    NG

    OK

    REPLACE HEATED OXYGEN SENSOR

    NG
  26. INSPECT EGR VALVE ASSEMBLY

    1. Remove the EGR valve assembly.

      Click here

    2. Check if the EGR valve is stuck open.

      OK

      EGR valve is tightly closed.

      Tip:

      Perform "Inspection After Repair" after replacing the EGR valve assembly or heated oxygen sensor.

      Click here

    Result

    Proceed to

    OK

    NG

    OK

    REPLACE HEATED OXYGEN SENSOR

    NG

    REPLACE EGR VALVE ASSEMBLY