STOP AND START SYSTEM, Diagnostic DTC:P1862

DTC Code DTC Name
P1862 Clutch Control System 2

DESCRIPTION

There are 2 clutch pedal switches for the clutch pedal. The clutch start switch assembly (for upper) is used for operation of stop and start control. During the stop and start control, the clutch start switch assembly (for lower) is used only when the clutch start switch assembly (for upper) is stuck on or the fail-safe function is activated.

DTC No.

Detection Item

DTC Detection Condition

Trouble Area

Warning Indicate

Memory

P1862

Clutch Control System 2

Both of the following conditions are met for 0.5 seconds or more (1 trip detection logic):

  • Clutch start switch assembly (for lower) on.

  • Clutch start switch assembly (for upper) on.

  • Clutch start switch assembly (for lower)

  • Clutch start switch assembly (for upper)

  • Wire harness or connector

  • Engine stop and start ECU

Blinks

DTC stored

CONFIRMATION DRIVING PATTERN

Tip:

DTCs for the stop and start system are not cleared automatically, even if the malfunction has been repaired. After repairing the malfunction, be sure to clear the DTCs.

Click here

  1. Tip:
    • When the cable is disconnected from the negative (-) battery terminal, stop and start control is prohibited until refresh charge is completed. After connecting the cable, drive the vehicle until stop and start control is permitted (approximately 15 to 40 minutes).

    • Allow the engine to idle for 3 minutes after it is warmed up and check that the engine idle speed is within 50 rpm of the target idle speed.

    CONFIRMATION AFTER TROUBLESHOOTING

    1. Connect the GTS to the DLC3.

    2. Turn the ignition switch to ON and turn the GTS on.

    3. Clear the DTCs.

      Click here

      Powertrain > Stop and Start > Clear DTCs

    4. Start the engine.

    5. A206932E05

      Fully depress the clutch pedal for 1 second or more. Release the clutch pedal and wait for 1 second or more.

    6. Repeat the previous step 3 times.

    7. Check that no DTCs are output.

      Click here

      Powertrain > Stop and Start > Trouble Codes

  2. STOP AND START SYSTEM OPERATION CHECK

    Tip:

    When the cable is disconnected from the negative (-) battery terminal, stop and start control is prohibited until refresh charge is completed. After connecting the cable, drive the vehicle until stop and start control is permitted (approximately 15 to 40 minutes).

    1. Start the engine and warm it up.

    2. Turn the air conditioning system off.

    3. Drive the vehicle at 7 km/h (4.3 mph) or more.

      CAUTION:

      When performing Confirmation Driving Pattern, obey all speed limits and traffic laws.

    4. Stop the vehicle, move the shift lever to neutral and release the clutch pedal.

    5. Allow the engine to be stopped by stop and start control.

    6. Depress the clutch pedal to start the engine.

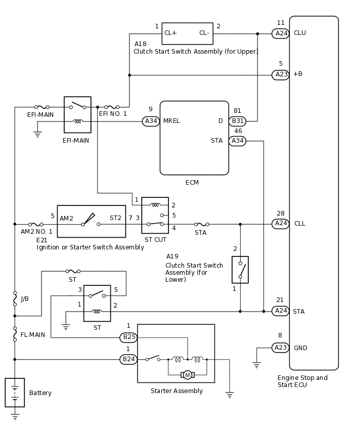
WIRING DIAGRAM

Figure 1. w/o Entry and Start System
A327783E01
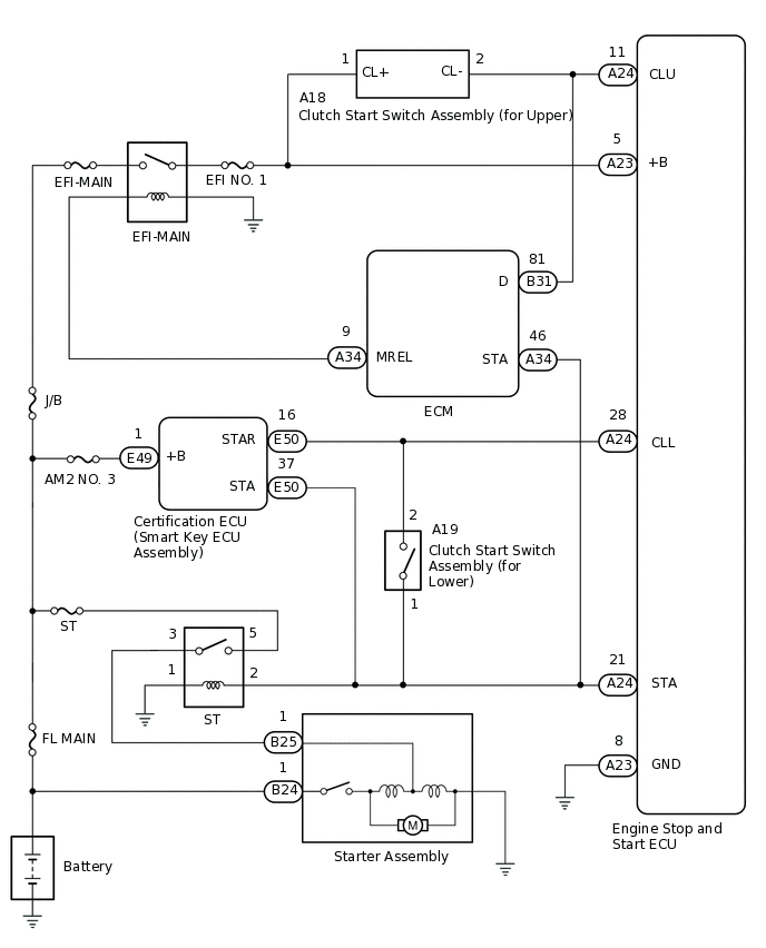
Figure 2. w/ Entry and Start System
A327784E01

CAUTION / NOTICE / HINT

Note:
  • Before replacing the engine stop and start ECU, download the current status (number of starter operations) and upload it into a new engine stop and start ECU.

    Click here

  • After replacing the engine stop and start ECU or air conditioning control assembly, initialize and perform learning of the air conditioning information in the engine stop and start ECU.

    Click here

  • After replacing the engine stop and start ECU or airbag sensor assembly, clear and calibrate the deceleration sensor zero point in the engine stop and start ECU.

    Click here

Tip:
  • DTCs for the stop and start system are not cleared automatically, even if the malfunction has been repaired. After repairing the malfunction, be sure to clear the DTCs.

    Click here

  • Using the GTS, read the freeze frame data before troubleshooting. System condition information is recorded as freeze frame data the moment a DTC is stored. This information can be useful when troubleshooting.

    Click here

  • As the ST CUT relay is isolated from ground, the contacts of the ST CUT relay remain closed at all times.

PROCEDURE

  1. READ VALUE USING GTS (CLUTCH UPPER SW AND CLUTCH LOWER SW)

    1. Connect the GTS to the DLC3.

    2. Turn the ignition switch to ON.

    3. Turn the GTS on.

    4. Enter the following menus: Powertrain / Stop and Start / Data List / Clutch Upper SW and Clutch Lower SW.

    5. According to the display on the GTS, read the Data List.

      Powertrain > Stop and Start > Data List

      Tester Display

      Clutch Upper SW

      Clutch Lower SW

      OK

      Tester Display

      Condition

      Normal Condition

      Clutch Upper SW

      Fully Depressed

      OFF

      Clutch Lower SW

      Fully Depressed

      ON

      Clutch Upper SW

      Fully Released

      ON

      Clutch Lower SW

      Fully Released

      OFF

    Result

    Result

    Proceed to

    NG

    A

    OK

    B

    B

    USE SIMULATION METHOD TO CHECK

    A
  2. INSPECT CLUTCH START SWITCH ASSEMBLY (FOR LOWER)

    1. Inspect the clutch start switch assembly (for lower).

      Click here

    Result

    Proceed to

    OK

    NG

    NG

    REPLACE CLUTCH START SWITCH ASSEMBLY (FOR LOWER)

    OK
  3. INSPECT CLUTCH START SWITCH ASSEMBLY (FOR UPPER)

    1. Inspect the clutch start switch assembly (for upper).

      Click here

    Result

    Proceed to

    OK

    NG

    NG

    REPLACE CLUTCH START SWITCH ASSEMBLY (FOR UPPER)

    OK
  4. CHECK HARNESS AND CONNECTOR (ENGINE STOP AND START ECU - CLUTCH START SWITCH ASSEMBLY (FOR LOWER))

    1. Disconnect the E50 certification ECU (smart key ECU assembly) connector. (w/ Entry and Start System)

    2. Disconnect the A34 ECM connector.

    3. Disconnect the E21 ignition or starter switch assembly connector. (w/o Entry and Start System)

    4. Disconnect the A24 engine stop and start ECU connector.

    5. Disconnect the A19 clutch start switch assembly (for lower) connector.

    6. Measure the resistance according to the value(s) in the table below.

      Standard Resistance

      Tester Connection

      Condition

      Specified Condition

      A24-28 (CLL) - A19-1

      Always

      Below 1 Ω

      A24-28 (CLL) - Body ground

      Always

      10 kΩ or higher

      A19-1 - Body ground

      Always

      10 kΩ or higher

    Result

    Proceed to

    OK

    NG

    NG

    REPAIR OR REPLACE HARNESS OR CONNECTOR

    OK
  5. CHECK HARNESS AND CONNECTOR (ENGINE STOP AND START ECU - CLUTCH START SWITCH ASSEMBLY (FOR UPPER))

    1. Disconnect the A24 engine stop and start ECU connector.

    2. Disconnect the A18 clutch start switch assembly (for upper) connector.

    3. Measure the resistance according to the value(s) in the table below.

      Standard Resistance

      Tester Connection

      Condition

      Specified Condition

      A24-11 (CLU) - A18-2 (CL-)

      Always

      Below 1 Ω

      A24-11 (CLU) - Body ground

      Always

      10 kΩ or higher

      A18-2 (CL-) - Body ground

      Always

      10 kΩ or higher

    Result

    Proceed to

    OK

    NG

    OK

    REPLACE ENGINE STOP AND START ECU

    NG

    REPAIR OR REPLACE HARNESS OR CONNECTOR