СИСТЕМА УПРАВЛЕНИЯ ГИБРИДНОЙ СИСТЕМОЙ, диагностический DTC: P2601-778

Код DTC Наименование DTC
P2601-778 Диапазон / характеристики системы управления масляным насосом

ОПИСАНИЕ

ЭБУ гибридной системы определяет температуру генератора (MG1) и электродвигателя (MG2) по сигналам датчиков температуры генератора и электродвигателя и управляет реле OIL PMP и приводом масляного насоса (масляным насосом с электродвигателем в сборе).

ЭБУ гибридной системы контролирует сигналы NOPM от привода масляного насоса и регистрирует неисправности.

№ DTC

Неисправность

Условие обнаружения DTC

Неисправный участок

MIL

Индикация предупреждения

P2601-778

Диапазон / характеристики системы управления масляным насосом

Температура электродвигателя (MG1) или генератора (MG2) при получении запроса на запуск масляного насоса превышает предельную температуру для коэффициента нагрузки, однако попытки запустить масляный насос оказываются неудачными больше заданного количества раз.

(логика диагностирования за 1 поездки)

  • Термистор системы кондиционирования (датчик температуры окружающего воздуха)

  • Маслопровод

  • Масляный насос с электродвигателем в сборе

  • Реле OIL PMP

  • Предохранитель OIL PMP

  • ЭБУ гибридной системы в сборе

  • Жгут проводов или разъем

Не загорается

Главная контрольная лампа аварийного состояния:

Загорается

Tip:

Масляный насос с электродвигателем в сборе нельзя привести в действие только путем включения реле OIL PMP. Он приводится в действие после получения управляющих сигналов (OPM1) от ЭБУ гибридной системы.

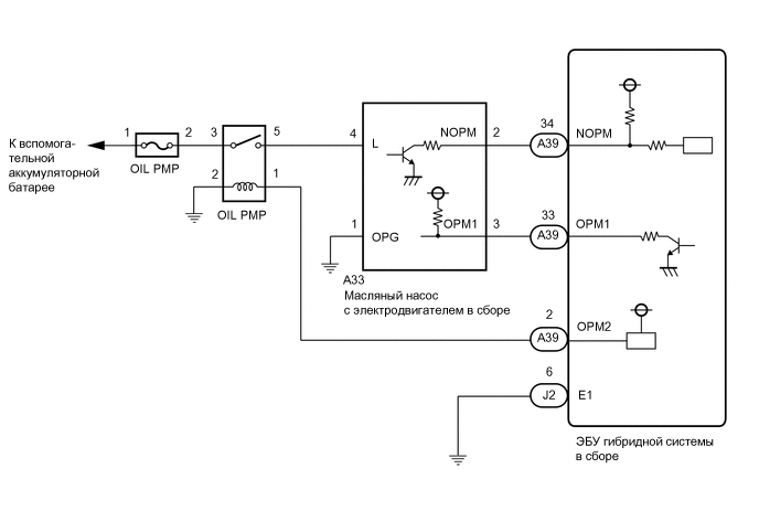
СХЕМА ЭЛЕКТРИЧЕСКИХ СОЕДИНЕНИЙ

A373492E02

ПРЕДОСТЕРЕЖЕНИЕ / ПРИМЕЧАНИЕ / УКАЗАНИЕ

Tip:
  • При диагностике масляного насоса с электродвигателем в сборе проверьте выполнение следующих условий.

    • Температура ATF внутри масляного радиатора – не ниже 5°C (41°F).

    • Показания датчика температуры окружающего воздуха – не ниже 5°C (41°F).

  • После ремонта удалите коды DTC и выполните описанные ниже действия, чтобы убедиться, что DTC не выводятся.

    1. Подключите GTS к DLC3.

    2. Включите зажигание (IG).

    3. Включите GTS.

    4. Войдите в следующие меню: Powertrain / Hybrid Control / Active Test / T/M Cooler Oil Pump.

    5. Вход в режим активной диагностики приводит к включению масляного насоса с электродвигателем в сборе.

ПОРЯДОК ВЫПОЛНЕНИЯ

  1. ПРОВЕРЬТЕ ТЕРМИСТОР СИСТЕМЫ КОНДИЦИОНИРОВАНИЯ (ДАТЧИК ТЕМПЕРАТУРЫ ОКРУЖАЮЩЕГО ВОЗДУХА ДАТЧИК) СИСТЕМЫ КОНДИЦИОНИРОВАНИЯ (ДАТЧИК ТЕМПЕРАТУРЫ ОКРУЖАЮЩЕГО ВОЗДУХА)

    Tip:

    Для регистрации DTC P2601-778 используются показания датчика температуры окружающего воздуха. Удостоверьтесь, что датчик температуры окружающего воздуха работает правильно, так как DTC P2601-778 может ошибочно регистрироваться вследствие неисправности датчика температуры окружающего воздуха.

    1. Проверьте работу датчика температуры окружающего воздуха, выполнив соответствующие ему процедуры поиска неисправностей.

      Нажмите здесьClick here

    Результат

    Перейти к

    OK

    НЕ СООТВ.

    НЕ СООТВ.

    ЗАМЕНИТЕ ТЕРМИСТОР СИСТЕМЫ КОНДИЦИОНИРОВАНИЯ (ДАТЧИК ТЕМП. ДАТЧИК) СИСТЕМЫ КОНДИЦИОНИРОВАНИЯ (ДАТЧИК ТЕМПЕРАТУРЫ ОКРУЖАЮЩЕГО ВОЗДУХА)

    Нажмите здесьClick here

    СООТВ
  2. ПРОВЕРЬТЕ МАСЛОПРОВОД

    1. Убедитесь, что маслопроводы, подсоединенные к масляному насосу с электродвигателем в сборе, масляному радиатору и гибридной трансмиссии, не засорены.

    Результат

    Перейти к

    OK

    НЕ СООТВ.

    НЕ СООТВ.

    ОТРЕМОНТИРУЙТЕ ИЛИ ЗАМЕНИТЕ МАСЛОПРОВОД

    СООТВ
  3. ПРОВЕРЬТЕ ПОДКЛЮЧЕНИЕ РАЗЪЕМА (МАСЛЯНОГО НАСОСА С ЭЛЕКТРОДВИГАТЕЛЕМ В СБОРЕ)

    1. A371625

      Проверьте надежность подключения и давление соответствующих контактов разъема масляного насоса с электродвигателем в сборе.

      Нажмите здесьClick here

      OK

      Разъем подсоединен надежно, нарушений контакта нет.

    Результат

    Перейти к

    OK

    НЕ СООТВ.

    НЕ СООТВ.

    ПРОВЕРЬТЕ НАДЕЖНОСТЬ ПОДКЛЮЧЕНИЯ

    СООТВ
  4. ПРОВЕРЬТЕ ПОДКЛЮЧЕНИЕ РАЗЪЕМА (ЭБУ ГИБРИДНОЙ СИСТЕМЫ)

    Нажмите здесьClick here

    Результат

    Перейти к

    OK

    НЕ СООТВ.

    НЕ СООТВ.

    ПРОВЕРЬТЕ НАДЕЖНОСТЬ ПОДКЛЮЧЕНИЯ

    СООТВ
  5. ПРОВЕРЬТЕ ПРЕДОХРАНИТЕЛЬ (OIL PMP)

    1. Извлеките предохранитель OIL PMP из блока реле моторного отсека № 2.

    2. A371609C02

      *1

      Блок реле моторного отсека № 2 в сборе

      *2

      Предохранитель OIL PMP

      Измерьте сопротивление в соответствии со значениями, приведенными в таблице ниже.

      Номинальное сопротивление

      Подключение диагностического прибора

      Условие

      Заданные условия

      Предохранитель OIL PMP

      Всегда

      Менее 1 Ом

    3. Установите предохранитель OIL PMP.

    Результат

    Перейти к

    OK

    НЕ СООТВ.

    НЕ СООТВ.

    ЗАМЕНИТЕ ПРЕДОХРАНИТЕЛЬ (OIL PMP)

    СООТВ
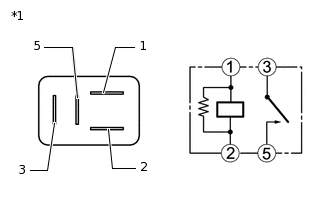
  6. ПРОВЕРЬТЕ РЕЛЕ OIL PMP

    1. Извлеките реле OIL PMP из блока реле № 1 и распределительного блока № 1 моторного отсека в сборе.

    2. E222294C55

      *1

      Реле OIL PMP

      Измерьте сопротивление в соответствии со значениями, приведенными в таблице ниже.

      Номинальное сопротивление

      Подключение диагностического прибора

      Условие

      Заданные условия

      3 - 5

      Напряжение вспомогательной аккумуляторной батареи не подается на контакты 1 и 2

      10 кОм или более

      Напряжение вспомогательной аккумуляторной батареи подается на контакты 1 и 2

      Менее 1 Ом

    3. Установите реле OIL PMP.

    Результат

    Перейти к

    OK

    НЕ СООТВ.

    НЕ СООТВ.

    ЗАМЕНИТЕ РЕЛЕ OIL PMP

    СООТВ
  7. ПРОВЕРЬТЕ ЖГУТ ПРОВОДОВ И РАЗЪЕМ (ПРЕДОХРАНИТЕЛЬ OIL PMP - РЕЛЕ OIL PMP)

    1. Извлеките предохранитель OIL PMP из блока реле моторного отсека № 2.

    2. Извлеките реле OIL PMP из блока реле № 1 и распределительного блока № 1 моторного отсека в сборе.

    3. Измерьте сопротивление в соответствии со значениями, приведенными в таблице ниже.

      A373525C02

      *1

      Блок реле моторного отсека № 2 в сборе

      *2

      Предохранитель OIL PMP

      *3

      Блок реле № 1 и распределительный блок № 1 моторного отсека в сборе

      *4

      Реле OIL PMP

      Номинальное сопротивление (при проверке на обрыв)

      Подключение диагностического прибора

      Условие

      Заданные условия

      2 (предохранитель OIL PMP) - 3 (реле OIL PMP)

      Питание выключено

      Менее 1 Ом

      Номинальное сопротивление (при проверке на короткое замыкание)

      Подключение диагностического прибора

      Условие

      Заданные условия

      2 (предохранитель OIL PMP) или 3 (реле OIL PMP) - масса и другие контакты

      Питание выключено

      10 кОм или более

      Note:

      Никогда не прилагайте чрезмерного усилия к щупам диагностического прибора при выполнении проверки. Приложение чрезмерного усилия приведет к повреждению контактов.

    4. Установите реле OIL PMP.

    5. Установите предохранитель OIL PMP.

    Результат

    Перейти к

    OK

    НЕ СООТВ.

    НЕ СООТВ.

    ОТРЕМОНТИРУЙТЕ ИЛИ ЗАМЕНИТЕ ЖГУТ ПРОВОДОВ ИЛИ РАЗЪЕМ

    СООТВ
  8. ПРОВЕРЬТЕ ЖГУТ ПРОВОДОВ И РАЗЪЕМ (РЕЛЕ OIL PMP - МАССА)

    1. Извлеките реле OIL PMP из блока реле № 1 и распределительного блока № 1 моторного отсека в сборе.

    2. A371612C02

      *1

      Блок реле № 1 и распределительный блок № 1 моторного отсека в сборе

      *2

      Реле OIL PMP

      Измерьте сопротивление в соответствии со значениями, приведенными в таблице ниже.

      Номинальное сопротивление

      Подключение диагностического прибора

      Условие

      Заданные условия

      2 (реле OIL PMP) - масса

      Питание выключено

      Менее 1 Ом

      Note:

      Никогда не прилагайте чрезмерного усилия к щупам диагностического прибора при выполнении проверки. Приложение чрезмерного усилия приведет к повреждению контактов.

    3. Установите реле OIL PMP.

    Результат

    Перейти к

    OK

    НЕ СООТВ.

    НЕ СООТВ.

    ОТРЕМОНТИРУЙТЕ ИЛИ ЗАМЕНИТЕ ЖГУТ ПРОВОДОВ ИЛИ РАЗЪЕМ

    СООТВ
  9. ПРОВЕРЬТЕ ЖГУТ ПРОВОДОВ И РАЗЪЕМ (МАСЛЯНЫЙ НАСОС С ЭЛЕКТРОДВИГАТЕЛЕМ В СБОРЕ - РЕЛЕ OIL PMP)

    1. Отсоедините разъем A33 масляного насоса с электродвигателем в сборе.

    2. Извлеките реле OIL PMP из блока реле № 1 и распределительного блока № 1 моторного отсека в сборе.

    3. Измерьте сопротивление в соответствии со значениями, приведенными в таблице ниже.

      A373529C02

      *1

      Блок реле № 1 и распределительный блок № 1 моторного отсека в сборе

      *2

      Реле OIL PMP

      *a

      Вид спереди разъема со стороны жгута проводов:

      (к масляному насосу с электродвигателем в сборе)

      -

      -

      Номинальное сопротивление (при проверке на обрыв)

      Подключение диагностического прибора

      Условие

      Заданные условия

      A33-4 (L) - 5 (реле OIL PMP)

      Питание выключено

      Менее 1 Ом

      Номинальное сопротивление (при проверке на короткое замыкание)

      Подключение диагностического прибора

      Условие

      Заданные условия

      A33-4 (L) или 5 (реле OIL PMP) - масса и другие контакты

      Питание выключено

      10 кОм или более

      Note:

      Никогда не прилагайте чрезмерного усилия к щупам диагностического прибора при выполнении проверки. Приложение чрезмерного усилия приведет к повреждению контактов.

    4. Установите реле OIL PMP.

    5. Подсоедините разъем A33 масляного насоса с электродвигателем в сборе.

    Результат

    Перейти к

    OK

    НЕ СООТВ.

    НЕ СООТВ.

    ОТРЕМОНТИРУЙТЕ ИЛИ ЗАМЕНИТЕ ЖГУТ ПРОВОДОВ ИЛИ РАЗЪЕМ

    СООТВ
  10. ПРОВЕРЬТЕ ЖГУТ ПРОВОДОВ И РАЗЪЕМ (ЭБУ ГИБРИДНОЙ СИСТЕМЫ - РЕЛЕ OIL PMP)

    1. Отсоедините разъем A39 ЭБУ гибридной системы.

    2. Извлеките реле OIL PMP из блока реле № 1 и распределительного блока № 1 моторного отсека в сборе.

    3. Измерьте сопротивление в соответствии со значениями, приведенными в таблице ниже.

      A373531C02

      *1

      Блок реле № 1 и распределительный блок № 1 моторного отсека в сборе

      *2

      Реле OIL PMP

      *a

      Вид сзади разъема со стороны жгута проводов

      (к ЭБУ гибридной системы в сборе)

      -

      -

      Номинальное сопротивление (при проверке на обрыв)

      Подключение диагностического прибора

      Условие

      Заданные условия

      A39-2 (OPM2) - 1 (реле OIL PMP)

      Питание выключено

      Менее 1 Ом

      Номинальное сопротивление (при проверке на короткое замыкание)

      Подключение диагностического прибора

      Условие

      Заданные условия

      A39-2 (OPM2) или 1 (реле OIL PMP) - масса и другие контакты

      Питание выключено

      10 кОм или более

      Note:

      Никогда не прилагайте чрезмерного усилия к щупам диагностического прибора при выполнении проверки. Приложение чрезмерного усилия приведет к повреждению контактов.

    4. Установите реле OIL PMP.

    5. Подсоедините разъем A39 ЭБУ гибридной системы.

    Результат

    Перейти к

    OK

    НЕ СООТВ.

    НЕ СООТВ.

    ОТРЕМОНТИРУЙТЕ ИЛИ ЗАМЕНИТЕ ЖГУТ ПРОВОДОВ ИЛИ РАЗЪЕМ

    СООТВ
  11. ПРОВЕРЬТЕ ЖГУТ ПРОВОДОВ И РАЗЪЕМ (МАСЛЯНЫЙ НАСОС С ЭЛЕКТРОДВИГАТЕЛЕМ В СБОРЕ — МАССА)

    1. Отсоедините разъем A33 масляного насоса с электродвигателем в сборе.

    2. A318477C03

      *a

      Вид спереди разъема со стороны жгута проводов:

      (к масляному насосу с электродвигателем в сборе)

      Измерьте сопротивление в соответствии со значениями, приведенными в таблице ниже.

      Номинальное сопротивление

      Подключение диагностического прибора

      Условие

      Заданные условия

      A33-1 (OPG) - масса

      Питание выключено

      Менее 1 Ом

    3. Подсоедините разъем A33 масляного насоса с электродвигателем в сборе.

    Результат

    Перейти к

    OK

    НЕ СООТВ.

    НЕ СООТВ.

    ОТРЕМОНТИРУЙТЕ ИЛИ ЗАМЕНИТЕ ЖГУТ ПРОВОДОВ ИЛИ РАЗЪЕМ

    СООТВ
  12. ПРОВЕРЬТЕ ЖГУТ ПРОВОДОВ И РАЗЪЕМ (ЭБУ ГИБРИДНОЙ СИСТЕМЫ - МАСЛЯНЫЙ НАСОС С ЭЛЕКТРОДВИГАТЕЛЕМ В СБОРЕ)

    1. Отсоедините разъем A39 ЭБУ гибридной системы.

    2. Отсоедините разъем A33 масляного насоса с электродвигателем в сборе.

    3. A318470C05

      *a

      Вид сзади разъема со стороны жгута проводов

      (к ЭБУ гибридной системы в сборе)

      *b

      Вид спереди разъема со стороны жгута проводов:

      (к масляному насосу с электродвигателем в сборе)

      Измерьте сопротивление в соответствии со значениями, приведенными в таблице ниже.

      Номинальное сопротивление (при проверке на обрыв)

      Подключение диагностического прибора

      Условие

      Заданные условия

      A39-34 (NOPM) - A33-2 (NOPM)

      Питание выключено

      Менее 1 Ом

      Номинальное сопротивление (при проверке на короткое замыкание)

      Подключение диагностического прибора

      Условие

      Заданные условия

      A39-34 (NOPM) или A33-2 (NOPM) - масса и другие контакты

      Питание выключено

      10 кОм или более

    4. Подсоедините разъем A33 масляного насоса с электродвигателем в сборе.

    5. Подсоедините разъем A39 ЭБУ гибридной системы.

    Результат

    Перейти к

    OK

    НЕ СООТВ.

    НЕ СООТВ.

    ОТРЕМОНТИРУЙТЕ ИЛИ ЗАМЕНИТЕ ЖГУТ ПРОВОДОВ ИЛИ РАЗЪЕМ

    СООТВ
  13. ПРОВЕРЬТЕ ЖГУТ ПРОВОДОВ И РАЗЪЕМ (ЭБУ ГИБРИДНОЙ СИСТЕМЫ - МАСЛЯНЫЙ НАСОС С ЭЛЕКТРОДВИГАТЕЛЕМ В СБОРЕ)

    1. Отсоедините разъем A39 ЭБУ гибридной системы.

    2. Отсоедините разъем A33 масляного насоса с электродвигателем в сборе.

    3. A318470C06

      *a

      Вид сзади разъема со стороны жгута проводов

      (к ЭБУ гибридной системы в сборе)

      *b

      Вид спереди разъема со стороны жгута проводов:

      (к масляному насосу с электродвигателем в сборе)

      Измерьте сопротивление в соответствии со значениями, приведенными в таблице ниже.

      Номинальное сопротивление (при проверке на обрыв)

      Подключение диагностического прибора

      Условие

      Заданные условия

      A39-33 (OPM1) - A33-3 (OPM1)

      Питание выключено

      Менее 1 Ом

      Номинальное сопротивление (при проверке на короткое замыкание)

      Подключение диагностического прибора

      Условие

      Заданные условия

      A39-33 (OPM1) или A33-3 (OPM1) - масса и другие контакты

      Питание выключено

      10 кОм или более

    4. Подсоедините провод к отрицательному (-) выводу вспомогательной аккумуляторной батареи.

    5. Включите питание (IG).

    6. Измерьте напряжение в соответствии со значениями, приведенными в таблице.

      Номинальное напряжение

      Подключение диагностического прибора

      Условие

      Заданные условия

      A39-33 (OPM1) или A33-3 (OPM1) - масса

      Питание включено (IG)

      Менее 1 В

      Note:

      Включение питания (IG) при отсоединенном разъеме ЭБУ гибридной системы приведет к сохранению других кодов DTC. После выполнения проверки удалите коды DTC.

    7. Выключите питание.

    8. Отсоедините провод от отрицательного (-) вывода вспомогательной аккумуляторной батареи.

    9. Подсоедините разъем A33 масляного насоса с электродвигателем в сборе.

    10. Подсоедините разъем A39 ЭБУ гибридной системы.

    Результат

    Перейти к

    OK

    НЕ СООТВ.

    НЕ СООТВ.

    ОТРЕМОНТИРУЙТЕ ИЛИ ЗАМЕНИТЕ ЖГУТ ПРОВОДОВ ИЛИ РАЗЪЕМ

    СООТВ
  14. ПРОВЕРЬТЕ МАСЛЯНЫЙ НАСОС С ЭЛЕКТРОДВИГАТЕЛЕМ В СБОРЕ

    1. Отсоедините разъем A33 масляного насоса с электродвигателем в сборе.

    2. A219135C02

      *a

      Устройство с неподсоединенным жгутом проводов

      (масляный насос с электродвигателем в сборе)

      Измерьте сопротивление в соответствии со значениями, приведенными в таблице ниже.

      Номинальное сопротивление

      Подключение диагностического прибора

      Условие

      Заданные условия

      3 (OPM1) - 4 (L)

      Питание выключено

      10 кОм или более

      3 (OPM1) - масса

      Питание выключено

      10 кОм или более

    3. Подсоедините разъем A33 масляного насоса с электродвигателем в сборе.

    Результат

    Перейти к

    OK

    НЕ СООТВ.

    OK

    ЗАМЕНИТЕ ЭБУ ГИБРИДНОЙ СИСТЕМЫ В СБОРЕ

    Нажмите здесьClick hereClick hereClick here

    NG

    ЗАМЕНИТЕ МАСЛЯНЫЙ НАСОС С ЭЛЕКТРОДВИГАТЕЛЕМ В СБОРЕ

    Нажмите здесьClick here