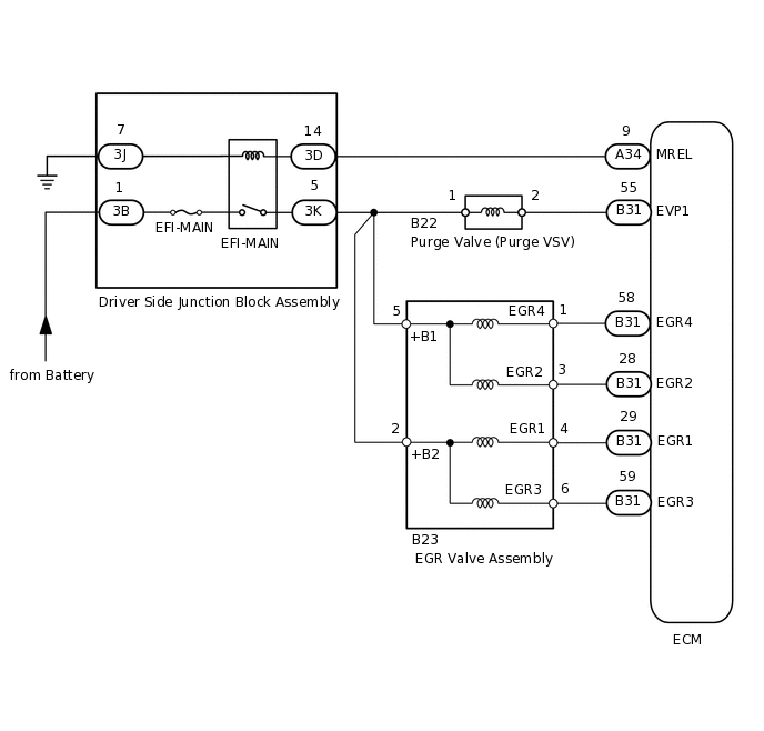
EMISSION CONTROL SYSTEM SYSTEM DIAGRAM

A324766E03