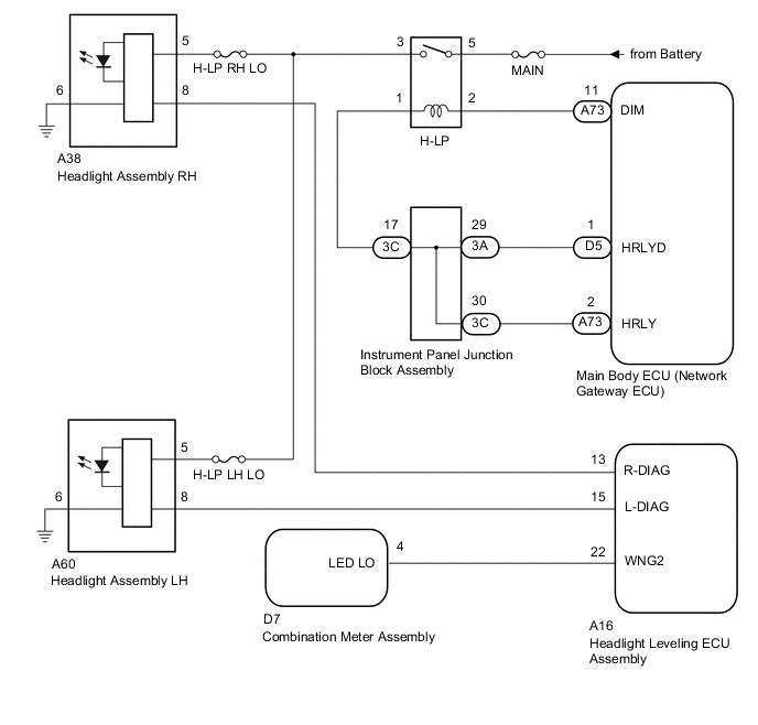
LIGHTING SYSTEM LED open-circuit detection circuit

DESCRIPTION

the low beam headlights do not illuminate, or a communication malfunction is detected between the headlight assembly and headlight leveling ECU assembly.

WIRING DIAGRAM

A004IHEE02

PROCEDURE


  1. PERFORM ACTIVE TEST USING GTS (HEADLIGHT RELAY)


    1. Connect the GTS to the DLC3.

    2. Turn the ignition switch to ON.

    3. Turn the GTS on.

    4. Enter the following menus: Body / Main Body / Active Test.

    5. Perform the Active Test according to the display on the GTS.

      Main Body
      Tester Display Test Part Control Range Diagnostic Note
      Headlight Relay Headlight relay ON/OFF -
      OK
      The daytime running lights illuminate.

    NG
    OK
  2. CHECK HARNESS AND CONNECTOR (HEADLIGHT ASSEMBLY - HEADLIGHT LEVELING ECU ASSEMBLY)


    1. Disconnect the A60 or A38 Headlight Assembly RH or LH connectors.

    2. Disconnect the A16 headlight leveling ECU assembly connector.

    3. Measure the resistance according to the value(s) in the table below.

      Standard Resistance
      Tester Connection Condition Specified Condition
      A38-8 - A16-13 (R-DIAG) Always Below 1 Ω
      A60-8 - A16-15 (L-DIAG) Always Below 1 Ω
      A38-8 or A16-13 (R-DIAG) - Body ground Always 10 kΩ or higher
      A60-8 or A16-15 (L-DIAG) - Body ground Always 10 kΩ or higher

    NG
    OK
  3. INSPECT HEADLIGHT LEVELING ECU ASSEMBLY


    1. Measure the voltage according to the value(s) in the table below.

      A004J1LE02
      Standard Voltage
      Tester Connection Condition Specified Condition
      A16-13 (R-DIAG) - Body ground Always Below 1.5 V
      A16-15 (L-DIAG) - Body ground Always Below 1.5 V
      Text in Illustration
      *a

      Component without harness connected

      (Headlight Leveling ECU Assembly)


    OK
    NG
  4. INSPECT H-LP RELAY


    1. Remove the H-LP relay from the engine room relay block.

    2. Inspect the H-LP relay Click here.


    NG
    OK
  5. CHECK HARNESS AND CONNECTOR (ENGINE ROOM RELAY BLOCK - BATTERY)


    1. Remove the H-LP relay from the engine room relay block.

    2. A004KBPE01
      Text in Illustration
      *a

      Engine Room Relay Block

      (H-LP Relay Terminal)

      Measure the voltage according to the value(s) in the table below.

      Standard Voltage
      Tester Connection Condition Specified Condition
      Relay Terminal 5 - Body ground Always 11 to 14 V

    NG
    OK
  6. CHECK HARNESS AND CONNECTOR (ENGINE ROOM RELAY BLOCK - MAIN BODY ECU (NETWORK GATEWAY ECU))


    1. Remove the H-LP relay from the engine room relay block.

    2. Disconnect the A73 main body ECU (network gateway ECU) connector.

    3. Measure the resistance according to the value(s) in the table below.

      Standard Resistance
      Tester Connection Condition Specified Condition
      Relay Terminal 2 - A73-11 Always Below 1 Ω
      A73-11 - Body ground Always 10 kΩ or higher

    NG
    OK
  7. CHECK HARNESS AND CONNECTOR (ENGINE ROOM RELAY BLOCK - INSTRUMENT PANEL JUNCTION BLOCK ASSEMBLY)


    1. Remove the H-LP relay from the engine room relay block.

    2. Disconnect the 3C Instrument panel junction block assembly connector.

    3. Measure the resistance according to the value(s) in the table below.

      Standard Resistance
      Tester Connection Condition Specified Condition
      Relay Terminal 1 - 3C-17 Always Below 1 Ω
      3C-17 - Body ground Always 10 kΩ or higher

    NG
    OK
  8. CHECK HARNESS AND CONNECTOR (MAIN BODY ECU (NETWORK GATEWAY ECU) - INSTRUMENT PANEL JUNCTION BLOCK ASSEMBLY)


    1. Disconnect the 3A and 3C Instrument panel junction block assembly connector.

    2. Disconnect the A73 and D5 main body ECU (network gateway ECU) connector.

    3. Measure the resistance according to the value(s) in the table below.

      Standard Resistance
      Tester Connection Condition Specified Condition
      3A-29 - D5-1 (HRLYD) Always Below 1 Ω
      3C-30 - A73-2 (HRLY) Always Below 1 Ω
      3A-29 or D5-1 (HRLYD) - Body ground Always 10 kΩ or higher
      3C-30 or A73-2 (HRLY) - Body ground Always 10 kΩ or higher

    NG
    OK
  9. INSPECT INSTRUMENT PANEL JUNCTION BLOCK ASSEMBLY


    1. Remove the instrument panel junction block assembly (See page ).

      A004HD5E02
    2. Remove the main body ECU (network gateway ECU) from the instrument panel junction block assembly.

    3. Measure the resistance according to the value(s) in the table below.

      Standard Resistance
      Tester Connection Condition Specified Condition
      3C-17 - 3A-29 Always Below 1 Ω
      3C-17 - 3C-30 Always Below 1 Ω
      Text in Illustration
      *a

      Component without harness connected

      (Instrument Panel Junction Block Assembly)

      - -

    OK
    NG