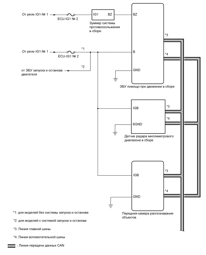
ПРЕДАВАРИЙНАЯ СИСТЕМА БЕЗОПАСНОСТИ СХЕМА СИСТЕМЫ

B437466E01
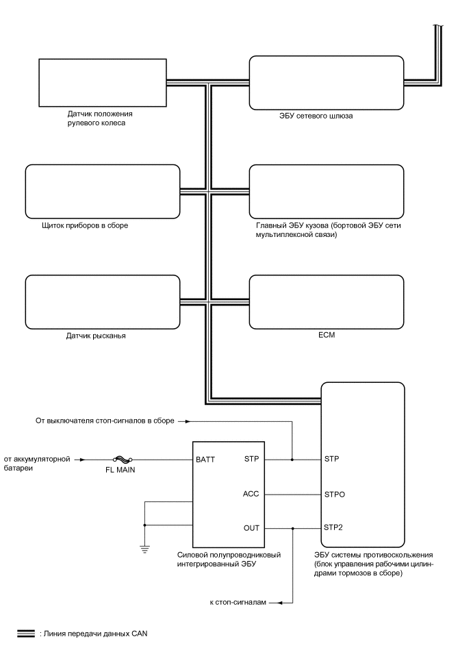
B414531E07
Table 1. Таблица обмена данными

уровня

Приемник

Сигнал

Линия

ЭБУ помощи при движении в сборе

ЭБУ системы противоскольжения (блок управления рабочими цилиндрами тормозов в сборе)

  • Сигнал ожидания усилителя экстренного торможения

  • Сигнал управления предаварийным включением тормозов

CAN

ЭБУ помощи при движении в сборе

Комбинация приборов

  • Сигнал неисправности предаварийной системы безопасности

  • Сигнал предупреждения о дистанции предаварийной системы безопасности

  • Сигнал предупреждения

  • Сигнал отмены предаварийной системы безопасности

CAN

ЭБУ помощи при движении в сборе

Передняя камера распознавания объектов

  • Сигнал тревоги предаварийной системы безопасности

  • Сигнал управления предаварийным включением тормозов

CAN

ЭБУ системы противоскольжения (блок управления рабочими цилиндрами тормозов в сборе)

Щиток приборов в сборе

  • Сигнал скорости автомобиля

  • Сигнал выключателя стоп-сигналов

  • Сигнал датчика рысканья автомобиля

  • Сигнал работы системы VSC

  • Сигнал неисправности системы VSC

CAN

ЭБУ системы противоскольжения (блок управления рабочими цилиндрами тормозов в сборе)

Передняя камера распознавания объектов

  • Vehicle speed signal

  • Сигнал датчика рысканья автомобиля

CAN

Yaw Rate Sensor

ЭБУ помощи при движении в сборе

Сигнал датчика рысканья автомобиля

CAN

Yaw Rate Sensor

Передняя камера распознавания объектов

Сигнал датчика рысканья автомобиля

CAN

Главный ЭБУ кузова (бортовой ЭБУ сети мультиплексной связи)

ЭБУ помощи при движении в сборе

Технические характеристики автомобиля (рынок сбыта)

CAN

Главный ЭБУ кузова (бортовой ЭБУ сети мультиплексной связи)

Передняя камера распознавания объектов

Технические характеристики автомобиля (рынок сбыта)

CAN

Датчик положения рулевого колеса

ЭБУ помощи при движении в сборе

  • Сигнал датчика угла поворота рулевого колеса

  • Сигнал неисправности датчика угла поворота рулевого колеса

CAN

Датчик положения рулевого колеса

Передняя камера распознавания объектов

Сигнал неисправности датчика угла поворота рулевого колеса

CAN

ECM

ЭБУ помощи при движении в сборе

  • Сигнал положения рычага переключения передач (D, R)

  • Сигнал данных о типе двигателя

  • Технические характеристики автомобиля (привод на одну или две оси)

CAN

ЭБУ помощи при движении в сборе

ECM

Сигнал закрывания дроссельной заслонки

CAN

Датчик радара миллиметрового диапазона в сборе

ЭБУ помощи при движении в сборе

  • Сигнал распознавания препятствия спереди

  • Сигнал дистанции

  • Сигнал относительной скорости автомобиля

CAN

Передняя камера распознавания объектов

ЭБУ помощи при движении в сборе

  • Сигнал распознавания препятствия спереди

  • Сигнал дистанции

CAN