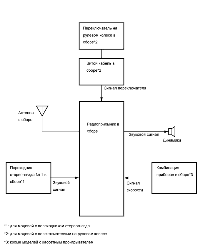
АУДИОВИЗУАЛЬНАЯ СИСТЕМА (для моделей с радиоприемником) СХЕМА СИСТЕМЫ

A01E0QYE07