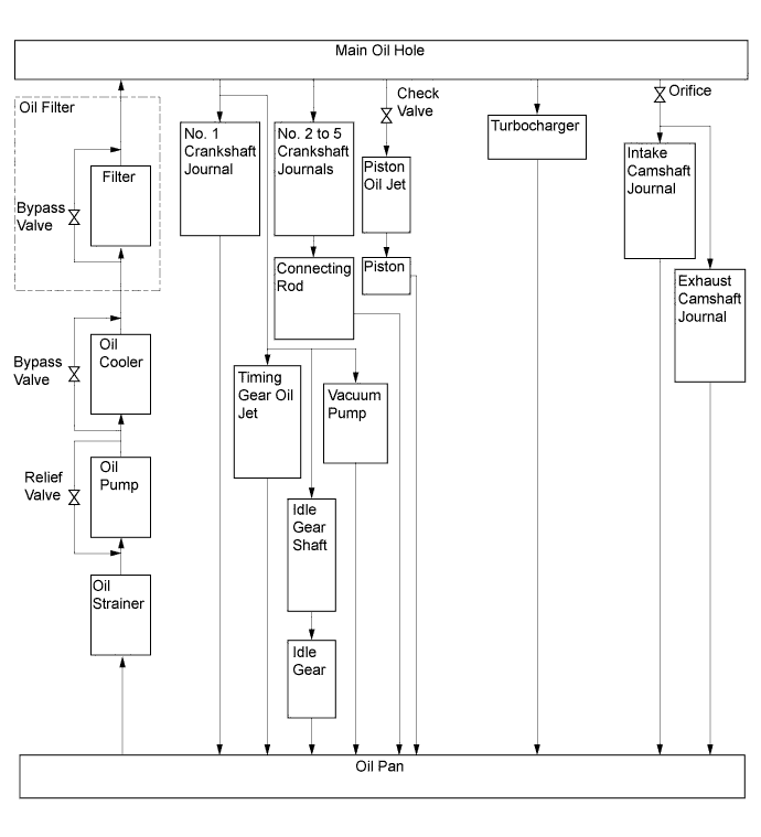
LUBRICATION SYSTEM SYSTEM DIAGRAM

A01EZOIE01