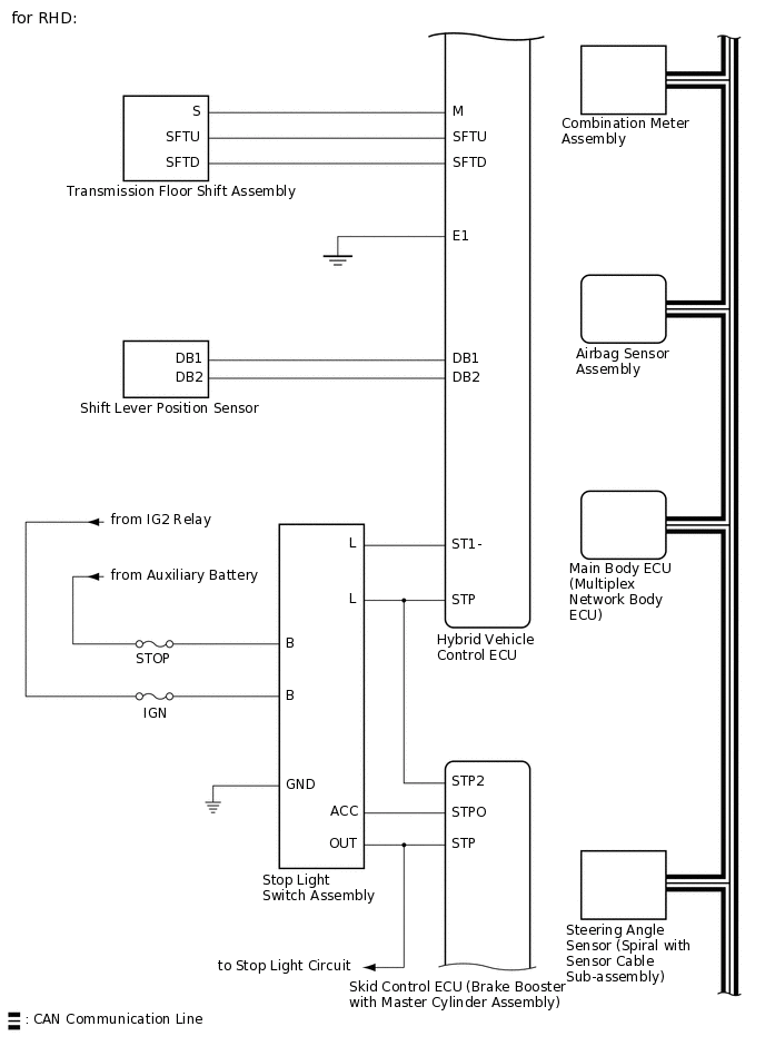
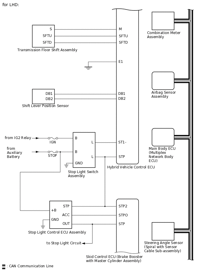
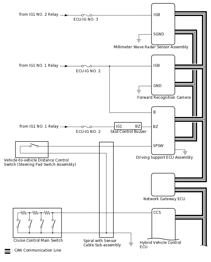
DYNAMIC RADAR CRUISE CONTROL SYSTEM SYSTEM DIAGRAM

C351006E02
C351008E02
C351282E01
C351009E01
Table 1. Communication Table

Sender

Receiver

Signal

Line

Hybrid Vehicle Control ECU

Driving Support ECU Assembly

  • Cruise control operation

  • Accelerator pedal idle position

  • Accel override operation

  • Cruise control speed status

  • Approach warning

  • Brake signal

  • Cruise control main switch on (ON/OFF)

  • Cruise control mode

  • Set vehicle-to-vehicle distance

  • Cruise preset vehicle speed

CAN

Skid Control ECU (Brake Booster with Master Cylinder Assembly)

  • Cruise control operation

  • Accelerator pedal idle position

  • Cruise control operation request

  • Braking request

  • Target acceleration from cruise control system

CAN

Combination Meter Assembly

  • Low speed cancel buzzer request

  • Low speed zone leading vehicle lost buzzer

  • Control vehicle speed unit

  • Cruise control display ID

  • Cruise control vehicle speed

CAN

Forward Recognition Camera

Under cruise control

CAN

Driving Support ECU Assembly

Hybrid Vehicle Control ECU

  • Cruise control target acceleration

  • Cruise control mode

  • Target vehicle detection

  • Vehicle-to-vehicle distance control switch status

  • Detection of dirt adhesion on millimeter wave radar sensor

  • Millimeter wave radar sensor malfunction

  • Approach warning

  • Bad environment detection

  • Cruise control target acceleration raw data

  • Force request for driving support ECU assembly

  • Control status of driving support ECU assembly

CAN

Combination Meter Assembly

Millimeter wave radar sensor beam axis deviation

CAN

Skid Control ECU (Brake Booster with Master Cylinder Assembly)

Driving Support ECU Assembly

  • Stop light switch status

  • Yaw rate sensor zero point

  • Yaw rate sensor zero point malfunction

  • Under brake control

CAN

Hybrid Vehicle Control ECU

  • Wheel speed

  • Under TRC control

  • Under VSC control

  • Cruise control cancellation request

  • Stop light switch control relay malfunction

  • Temporary inhibition of brake control

  • Under brake control

  • Presumed road slope

  • Estimated acceleration

CAN

Steering Angle Sensor (Spiral with Sensor Cable Sub-assembly)

Driving Support ECU Assembly

  • Steering sensor malfunction

  • Steering angle

  • Steering sensor zero point

CAN

Main Body ECU

Driving Support ECU Assembly

Country specification information

CAN

Airbag Sensor Assembly

Driving Support ECU Assembly

  • Yaw rate sensor

  • Yaw rate sensor malfunction

  • Yaw rate sensor voltage

CAN