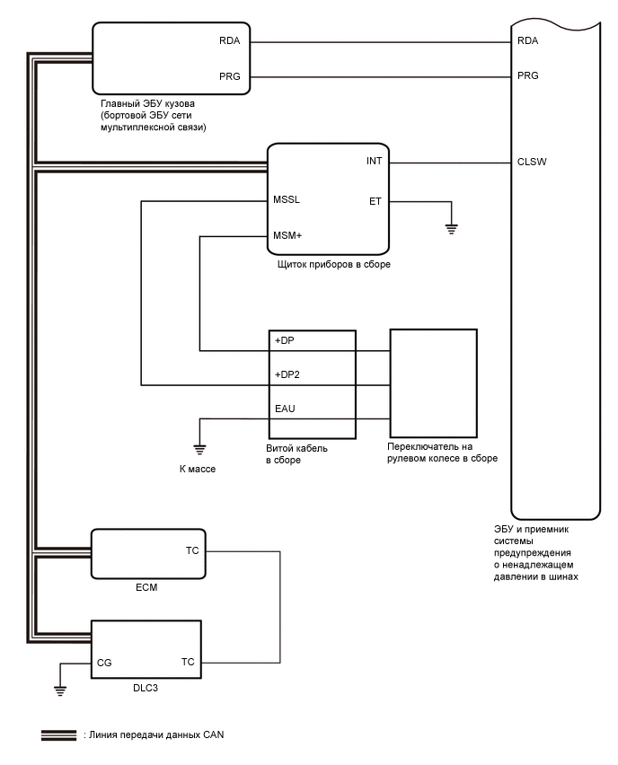
СИСТЕМА ПРЕДУПРЕЖДЕНИЯ О НЕНАДЛЕЖАЩЕМ ДАВЛЕНИИ В ШИНАХ СХЕМА СИСТЕМЫ

C367105E01
C376080E01
Tip:

Каждый вентиль с передатчиком системы предупреждения о ненадлежащем давлении в шинах передает информацию о своем идентификаторе передатчика, давлении в шине и температуре в ЭБУ и приемник системы предупреждения о ненадлежащем давлении в шинах.

Передающий ЭБУ (передатчик)

Принимающий ЭБУ

Сигнал

Метод передачи данных

Комбинация приборов

Главный ЭБУ кузова (бортовой ЭБУ сети мультиплексной связи)

Vehicle speed signal

Линия передачи данных CAN

Главный ЭБУ кузова (бортовой ЭБУ сети мультиплексной связи)

Комбинация приборов

Сигнал контрольной лампы предупреждения о ненадлежащем давлении в шинах

Линия передачи данных CAN