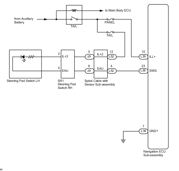
NAVIGATION SYSTEM Illumination Circuit

DESCRIPTION

Power is supplied to the navigation ECU sub-assembly and steering pad switch assembly illumination when the light control switch is in the tail or head position.

WIRING DIAGRAM

A005B97E02

CAUTION / NOTICE / HINT

Note


  • The vehicle is equipped with a Supplemental Restraint System (SRS) which includes components such as airbags. Before servicing (including removal or installation of parts), be sure to read the precaution for Supplemental Restraint System Click here.

  • Inspect the fuses for circuits related to this system before performing the following inspection procedure.

PROCEDURE


  1. CHECK ILLUMINATION


    1. Check if the illumination for the navigation ECU sub-assembly, steering pad switch assembly, heater control switch or others (hazard switch, transmission control switch, etc.) comes on when the light control switch is turned to the head or tail position.

      Result
      Result Proceed to
      Illumination comes on for all components except steering pad switch assembly. A
      Illumination comes on for all components except navigation ECU sub-assembly. B
      No illumination comes on (navigation ECU sub-assembly, hazard switch, heater control switch, etc.). C

    B
    C
    A
  2. CHECK HARNESS AND CONNECTOR (ILLUMINATION SIGNAL)


    1. Disconnect the L52 spiral cable with sensor sub-assembly connector.

    2. Measure the voltage according to the value(s) in the table below.

      Standard Voltage
      Tester Connection Condition Specified Condition
      L52-12 (IL+2) - Body ground

      Power switch off

      Light control switch in the tail or head position

      11 to 14 V

    NG
    OK
  3. INSPECT STEERING PAD SWITCH ASSEMBLY


    1. Disconnect the z9 steering pad switch assembly connector.

    2. Connect an auxiliary battery positive (+) lead to terminal IL+2 and a negative (-) lead to terminal EAU of the steering pad switch assembly connector.

      A005AVLE02
    3. Check if the illumination for the steering pad switch assembly comes on.

      OK
      Illumination for the steering pad switch assembly comes on.
      Text in Illustration
      *a

      Component without harness connected

      (Steering Pad Switch Assembly)

      - -
    4. Proceed to the next step based on the inspection result.

      Result
      Result Proceed to
      NG A
      OK B

    B
    A
  4. INSPECT STEERING PAD SWITCH RH


    1. Disconnect the z9 steering pad switch RH connector.

    2. Disconnect the SR1 steering pad switch RH connector.

      A005E5XE02
    3. Measure the resistance according to the value(s) in the table below.

      Standard Resistance
      Tester Connection Condition Specified Condition
      SR1-2 (IL+2) - z9-5 (IL+2) Always Below 1 Ω
      SR1-5 (EAU) - z9-8 (EAU) Always Below 1 Ω
      Text in Illustration
      *a

      Component without harness connected

      (Steering Pad Switch RH)

      - -

    OK
    NG
  5. INSPECT SPIRAL CABLE WITH SENSOR SUB-ASSEMBLY


    1. Disconnect the z9 steering pad switch assembly connector.

    2. Disconnect the L52 spiral cable with sensor sub-assembly connector.

    3. Measure the resistance according to the value(s) in the table below.

      A005E7NE02
      Standard Resistance
      Tester Connection Condition Specified Condition
      z9-5 (IL+2) - L52-12 (IL+2) Center Below 3 Ω
      2.5 rotations to the left
      2.5 rotations to the right
      z9-8 (EAU) - L52-4 (EAU) Center Below 3 Ω
      2.5 rotations to the left
      2.5 rotations to the right
    4. After setting the spiral cable with sensor sub-assembly to the center position, rotate the spiral cable with sensor sub-assembly 2.5 times clockwise. Then while rotating the spiral cable with sensor sub-assembly 5 times counterclockwise, measure the resistance as shown in the table below.

      Standard Resistance
      Tester Connection Condition Specified Condition
      z9-5 (IL+2) - L52-12 (IL+2) Always Below 3 Ω
      z9-8 (EAU) - L52-4 (EAU) Always Below 3 Ω

      Note


      • The spiral cable with sensor sub-assembly is an important part of the SRS airbag system. Incorrect removal or installation of the spiral cable with sensor sub-assembly may prevent the airbag from deploying. Refer to the pages shown in the brackets.

      • As the spiral cable with sensor sub-assembly may break, do not rotate the spiral cable with sensor sub-assembly more than the specified amount.

      Tech Tips


      Text in Illustration
      *a

      Component without harness connected

      (Spiral Cable with Sensor Sub-assembly)

      *b Steering Pad Switch Assembly Side
      *c Vehicle Side

    NG
    OK
  6. CHECK HARNESS AND CONNECTOR (SPIRAL CABLE WITH SENSOR SUB-ASSEMBLY - NAVIGATION ECU SUB-ASSEMBLY)


    1. Disconnect the L52 spiral cable with sensor sub-assembly connector.

    2. Disconnect the L38 navigation ECU sub-assembly connector.

    3. Measure the resistance according to the value(s) in the table below.

      Standard Resistance
      Tester Connection Condition Specified Condition
      L52-4 (EAU) - L38-23 (SWG) Always Below 1 Ω

    OK
    NG
  7. CHECK HARNESS AND CONNECTOR (ILLUMINATION SIGNAL)


    1. Disconnect the L39 navigation ECU sub-assembly connector.

    2. Measure the voltage according to the value(s) in the table below.

      Standard Voltage
      Tester Connection Condition Specified Condition
      L39-10 (ILL+) - Body ground

      Power switch off

      Light control switch in the tail or head position

      11 to 14 V

    NG
    OK
  8. CHECK HARNESS AND CONNECTOR (NAVIGATION ECU SUB-ASSEMBLY - BODY GROUND)


    1. Disconnect the L39 navigation ECU sub-assembly connector.

    2. Measure the resistance according to the value(s) in the table below.

      Standard Resistance
      Tester Connection Condition Specified Condition
      L39-7 (GND1) - Body ground Always Below 1 Ω

    OK
    NG